GM Service Manual Online
For 1990-2009 cars only
Figure 1:

Starting System: Gasoline Engines


Object Number: 764659  Size: FS
Master Electrical Component List
Starting System Description and Operation
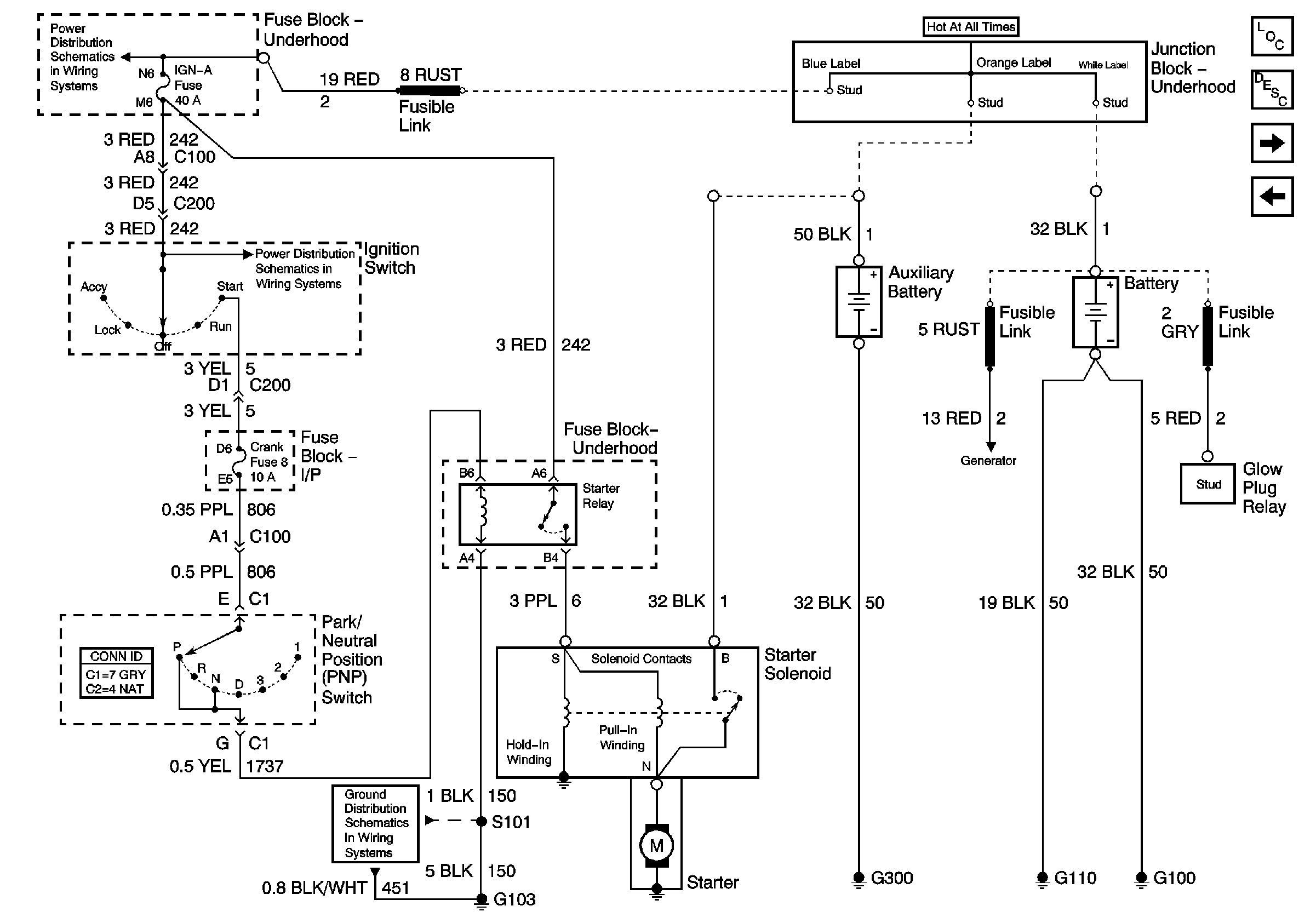
Starting System: Diesel Engines
Ignition A, Ignition B Fuses, and Ignition Switch
Ignition A, Ignition B Fuses, and Ignition Switch
G101 (Gasoline Engines)
Charging System: Gasoline Engines
Figure 2:

Starting System: Diesel Engines


Object Number: 649216  Size: FS
Master Electrical Component List
Starting System Description and Operation
Charging System: Gasoline Engines
Starting System: Gasoline Engines
Ignition A, Ignition B Fuses, and Ignition Switch
Ignition A, Ignition B Fuses, and Ignition Switch
G103 (6.5L Diesel Engine)
Charging System: Diesel Engines
Figure 3:

Charging System: Gasoline Engines


Object Number: 664976  Size: FS
Master Electrical Component List
Charging System Description and Operation
Charging System: Diesel Engines
Starting System: Diesel Engines
Ignition A, Ignition B Fuses, and Ignition Switch
Indicators 1 of 2 (Diesel)
Gauges Fuse
Battery, Auxiliary Battery, and Underhood Fuse/Relay Center
Figure 4:

Charging System: Diesel Engines


Object Number: 649219  Size: FS
Master Electrical Component List
Charging System Description and Operation
Charging System: Gasoline Engines
Gauges Fuse
Ignition A, Ignition B Fuses, and Ignition Switch
Battery, Auxiliary Battery, and Underhood Fuse/Relay Center
Battery, Auxiliary Battery, and Underhood Fuse/Relay Center
Indicators 1 of 2 (Diesel)