GM Service Manual Online
For 1990-2009 cars only

HVAC Schematics Blower Controls w/ B3D, C36, C42

Figure 1:

BLOWER and HTR-A/C Fuses, Heater and A/C Controller, Blower Motor, G103


Object Number: 767450  Size: FS
Master Electrical Component List
Air Delivery Description and Operation
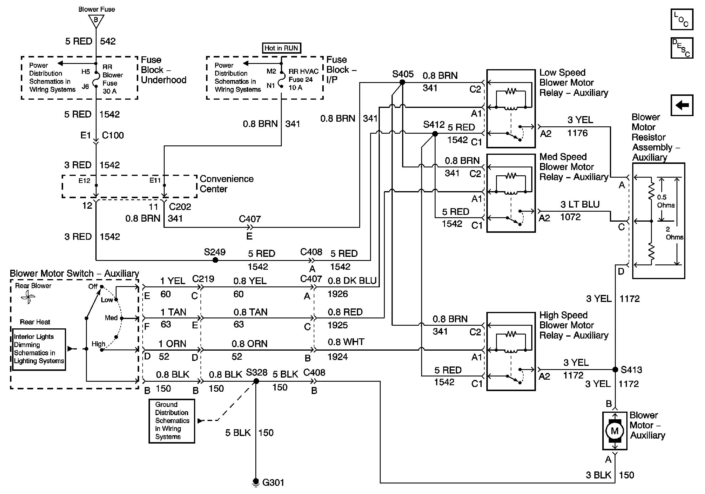
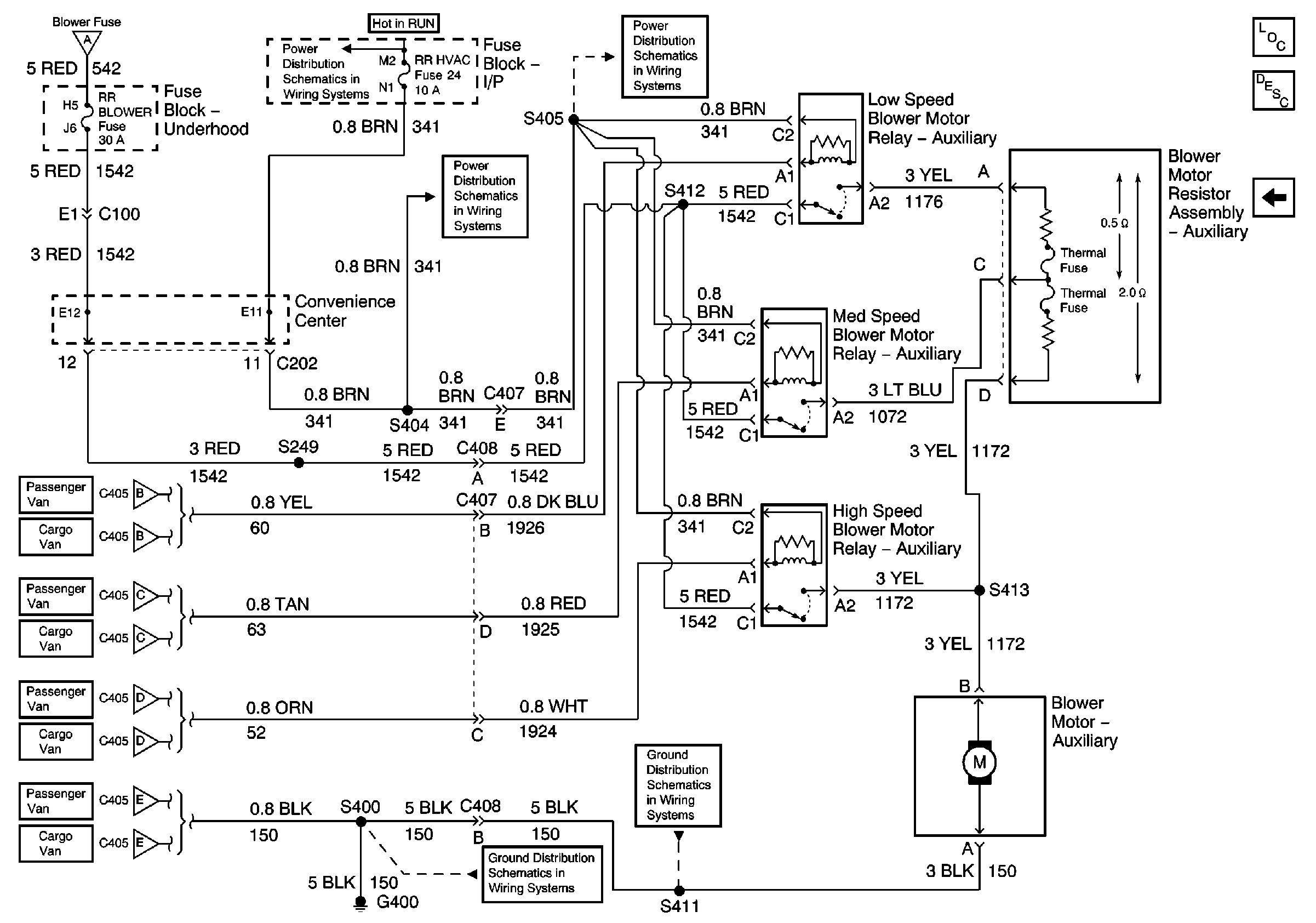
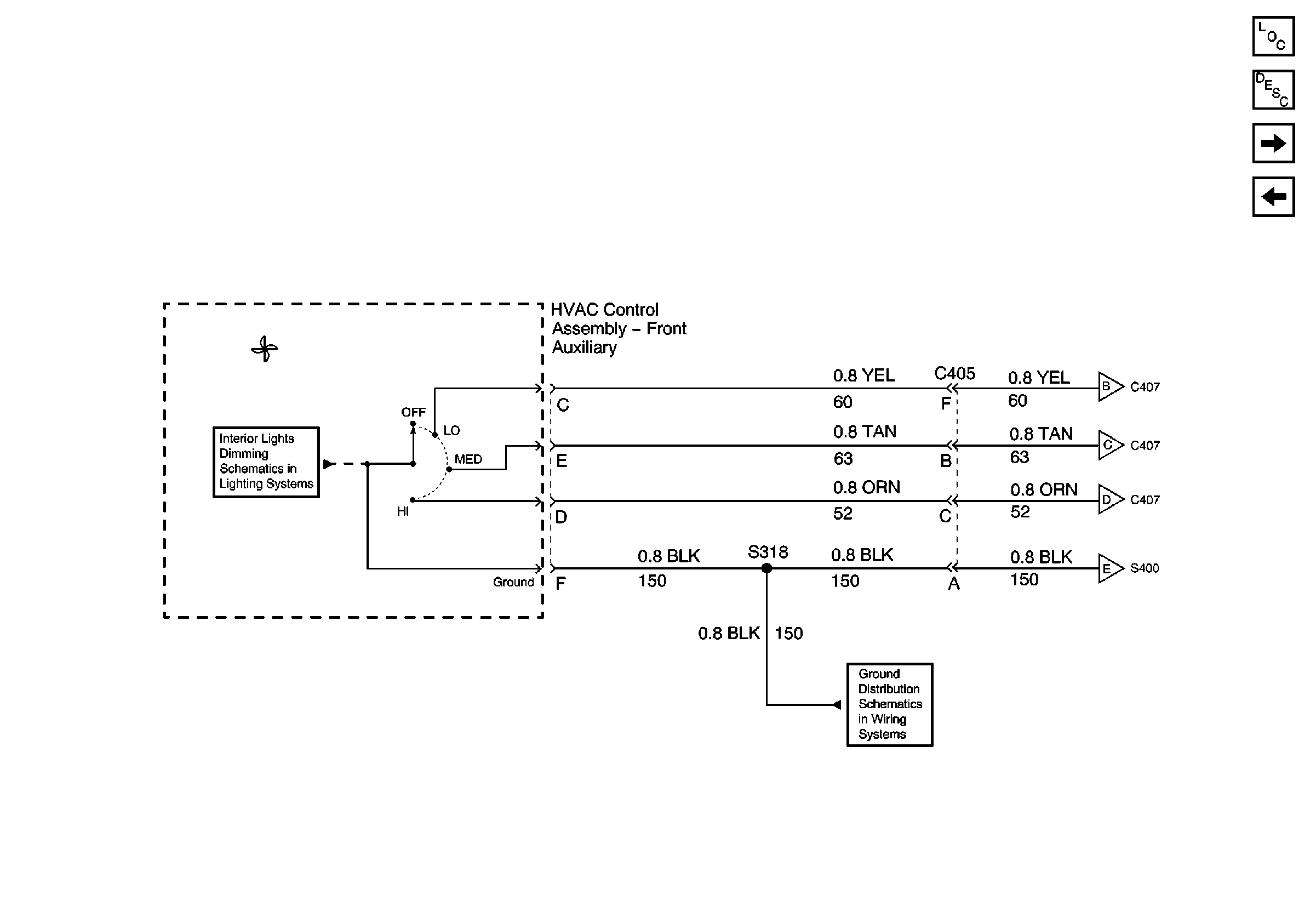
RR BLOWER and RR HVAC Fuses, Auxiliary Blower Motor, G400
Battery, Auxiliary Battery, and Underhood Fuse/Relay Center
Ignition A, Ignition B Fuses, and Ignition Switch
Cruise, Heater A/C, and Brake Fuses
RR BLOWER and RR HVAC Fuses, Auxiliary Blower Motor, G301, School Bus(B3D)
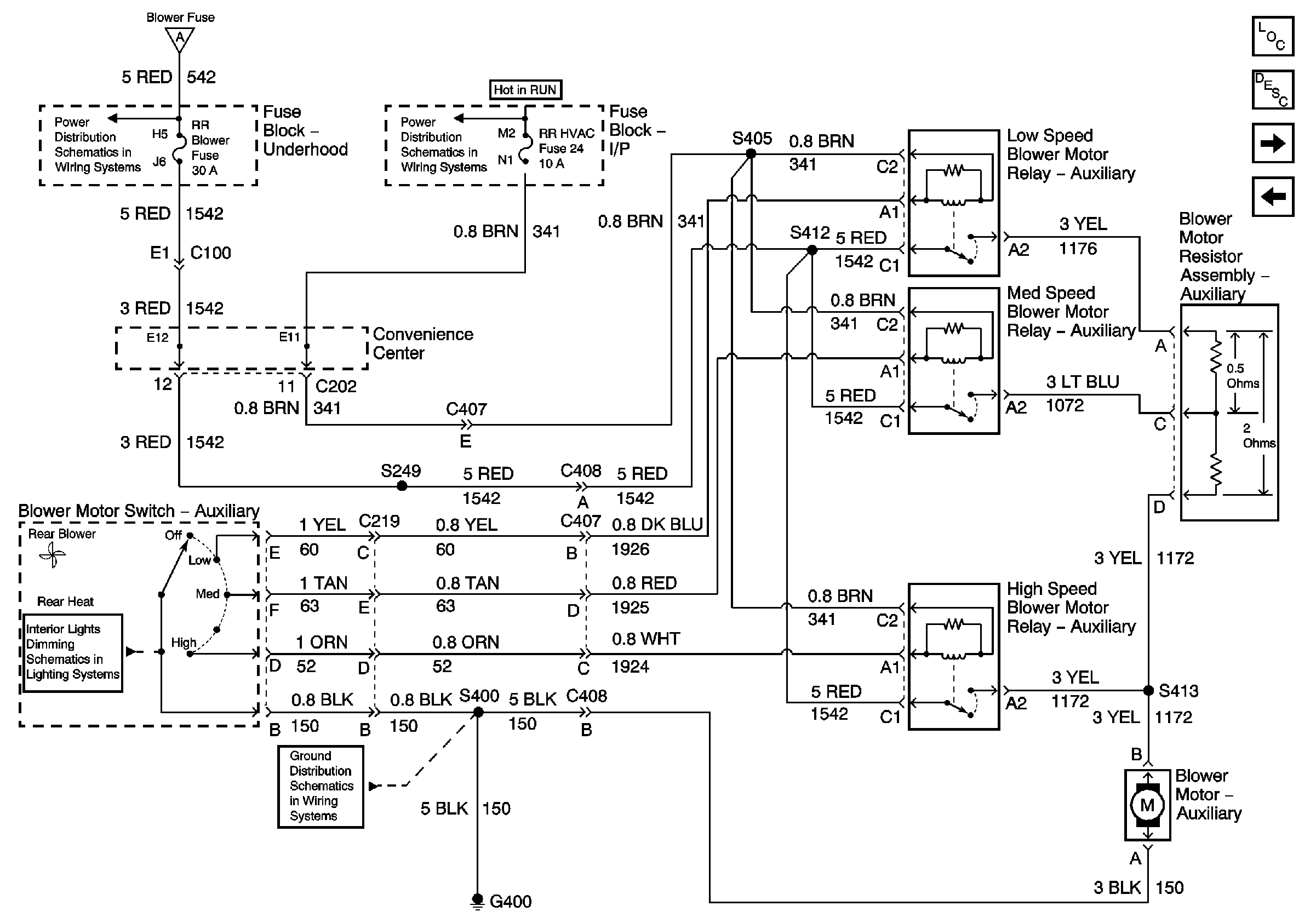
RR BLOWER and RR HVAC Fuses, Auxiliary Blower Motor, G400
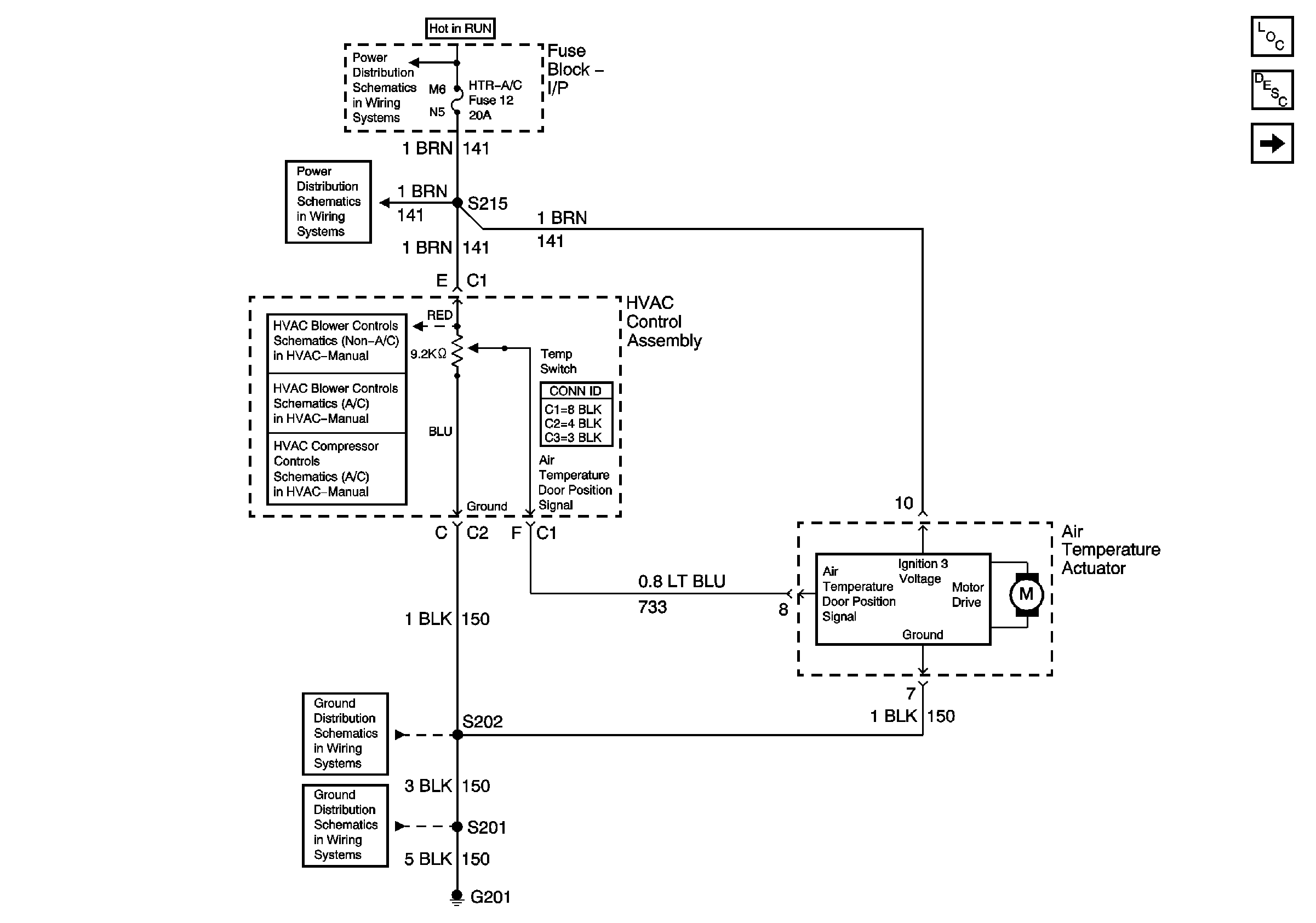
HTR-A/C Fuse, A/C Compressor High Pressure Cutoff Switch, A/C Compressor Low Pressure Cutout Switch (Diesel), G201
HTR-A/C Fuse, Front Heater and A/C Controller, G201
G103 - 6.5L Diesel Engine
G103 - 8.1L Engine
G103 - 4.3L, 5.0L, and 5.7L Engines
Components through S152 to G103 - Gasoline Engines
Figure 2:

RR BLOWER and RR HVAC Fuses, Auxiliary Blower Motor, G400


Object Number: 767452  Size: FS
Master Electrical Component List
Air Delivery Description and Operation
RR BLOWER and RR HVAC Fuses, Auxiliary Blower Motor, G301, School Bus(B3D)
BLOWER and HTR-A/C Fuses, Heater and A/C Controller, Blower Motor, G103
ABS, Blower, AIR, Rear Blower and ETC Fuses
BLOWER and HTR-A/C Fuses, Heater and A/C Controller, Blower Motor, G103
Ignition A, Ignition B Fuses, and Ignition Switch
ILLUM and PARK LPS Fuses
G400
Figure 3:

RR BLOWER and RR HVAC Fuses, Auxiliary Blower Motor, G301, School Bus (B3D)


Object Number: 767454  Size: FS
Master Electrical Component List
Air Delivery Description and Operation
RR BLOWER and RR HVAC Fuses, Auxiliary Blower Motor, G400
ABS, Blower, AIR, Rear Blower and ETC Fuses
BLOWER and HTR-A/C Fuses, Heater and A/C Controller, Blower Motor, G103
Ignition A, Ignition B Fuses, and Ignition Switch
ILLUM and PARK LPS Fuses
G202, G203 and G301

HVAC Schematics Blower Controls w/ C60, C69

Figure 1:

BLOWER and HTR-A/C Fuses, Blower Controls, Blower Motor, G103


Object Number: 767456  Size: FS
Master Electrical Component List
Air Delivery Description and Operation
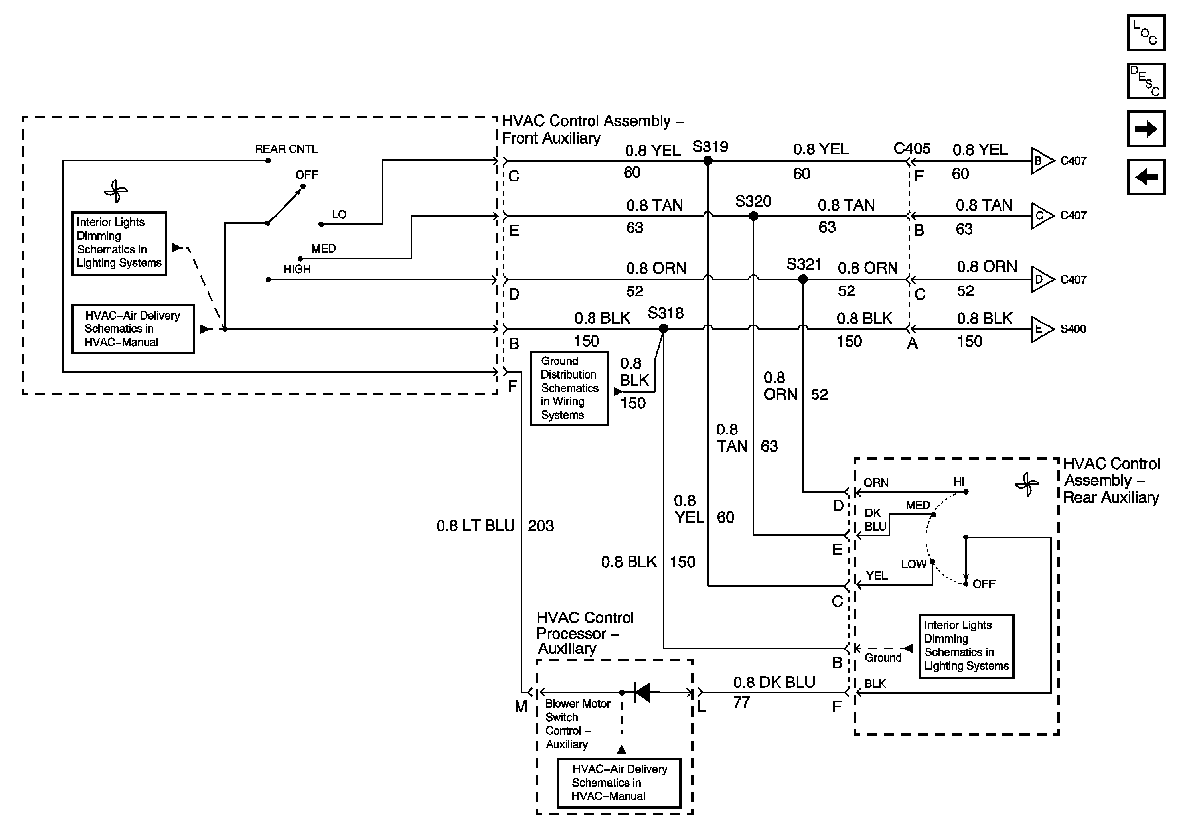
Front and Rear Auxiliary HVAC Control Modules (Passenger)
ABS, Blower, AIR, Rear Blower and ETC Fuses
Ignition A, Ignition B Fuses, and Ignition Switch
Cruise, Heater A/C, and Brake Fuses
RR BLOWER and RR HVAC Fuses, Auxiliary Blower Motor, G400
HTR-A/C Fuse, A/C Compressor High Pressure Cutoff Switch, A/C Compressor Low Pressure Cutout Switch (Diesel), G201
HTR-A/C Fuse, Front Heater and A/C Controller, G201
G103 - 6.5L Diesel Engine
G103 - 8.1L Engine
G103 - 4.3L, 5.0L, and 5.7L Engines
Components through S152 to G103 - Gasoline Engines
Figure 2:

Front and Rear Auxiliary HVAC Control Modules - Passenger


Object Number: 767458  Size: FS
Master Electrical Component List
Air Delivery Description and Operation
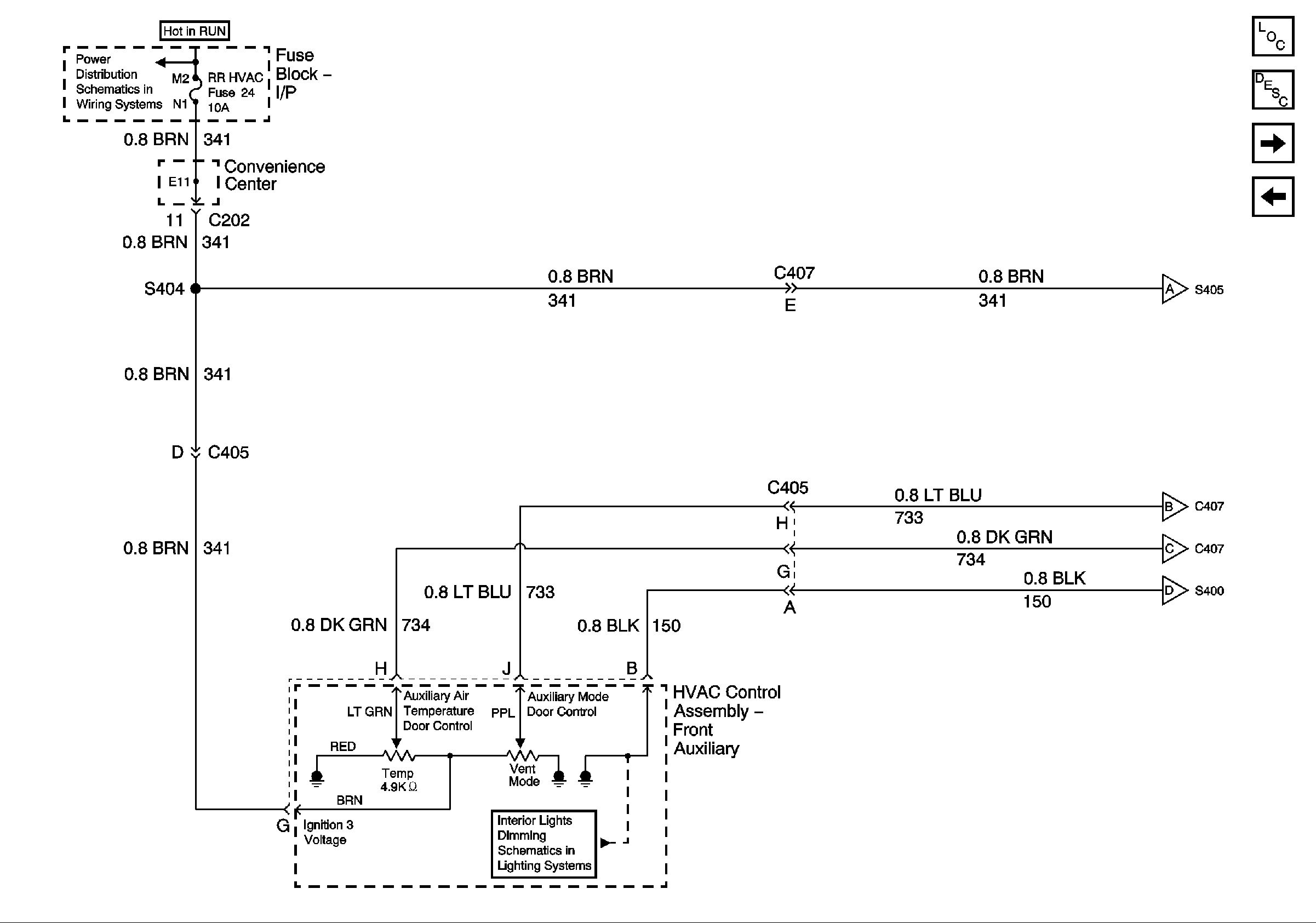
Front Auxiliary HVAC Control Module (Cargo)
BLOWER and HTR-A/C Fuses, Blower Controls, Blower Motor, G103
ILLUM and PARK LPS Fuses
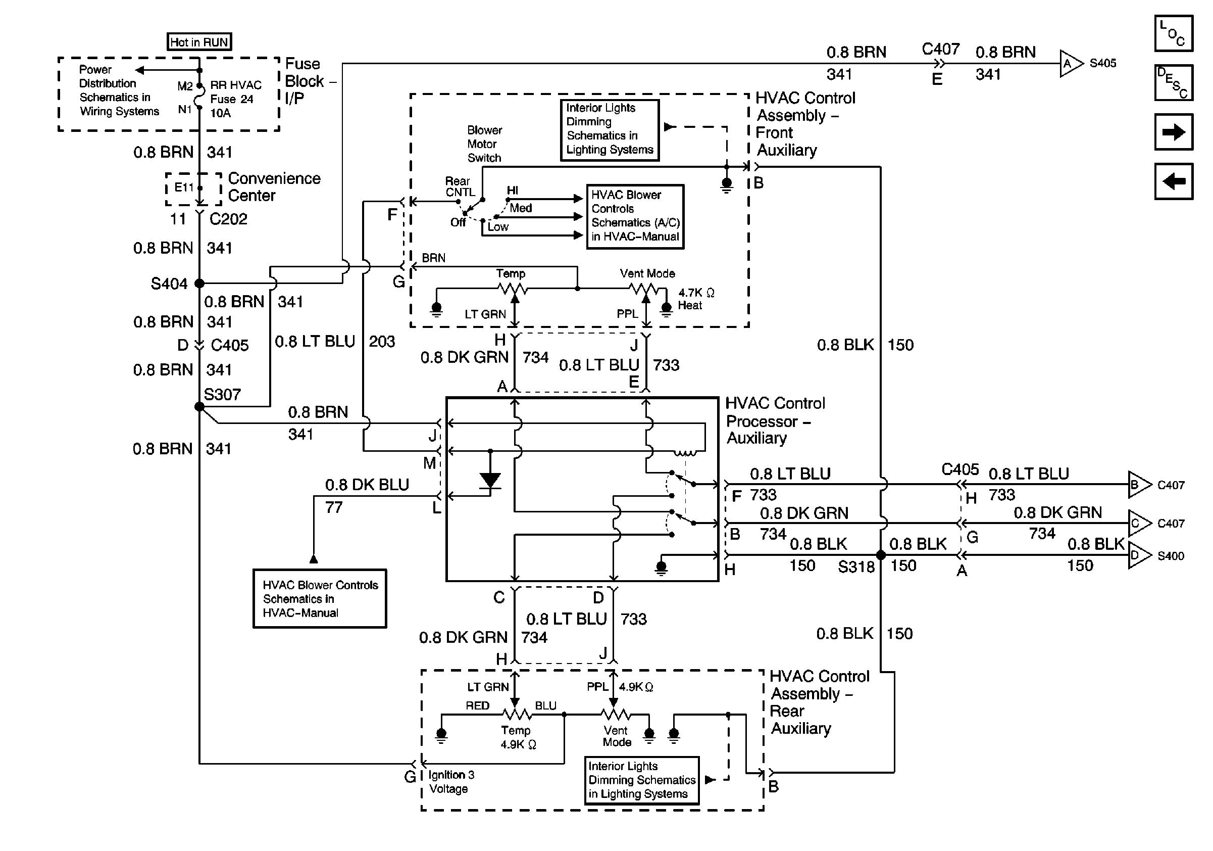
RR HVAC Fuse, Front and Rear Auxiliary HVAC Control Modules, Heater and A/C Control Logic Module (Passenger)
G400
RR HVAC Fuse, Front and Rear Auxiliary HVAC Control Modules, Heater and A/C Control Logic Module (Passenger)
RR BLOWER and RR HVAC Fuses, Auxiliary Blower Motor, G400
RR BLOWER and RR HVAC Fuses, Auxiliary Blower Motor, G400
RR BLOWER and RR HVAC Fuses, Auxiliary Blower Motor, G400
RR BLOWER and RR HVAC Fuses, Auxiliary Blower Motor, G400
ILLUM and PARK LPS Fuses
Figure 3:

Front Auxiliary HVAC Control Module - Cargo


Object Number: 767461  Size: FS
Master Electrical Component List
Air Delivery Description and Operation
RR BLOWER and RR HVAC Fuses, Auxiliary Blower Motor, G400
Front and Rear Auxiliary HVAC Control Modules (Passenger)
ILLUM and PARK LPS Fuses
G400
RR BLOWER and RR HVAC Fuses, Auxiliary Blower Motor, G400
RR BLOWER and RR HVAC Fuses, Auxiliary Blower Motor, G400
RR BLOWER and RR HVAC Fuses, Auxiliary Blower Motor, G400
RR BLOWER and RR HVAC Fuses, Auxiliary Blower Motor, G400
Figure 4:

RR BLOWER and RR HVAC Fuses, Auxiliary Blower Motor, G400


Object Number: 767462  Size: FS
Master Electrical Component List
Air Delivery Description and Operation
Front Auxiliary HVAC Control Module (Cargo)
BLOWER and HTR-A/C Fuses, Blower Controls, Blower Motor, G103
Front and Rear Auxiliary HVAC Control Modules (Passenger)
Front Auxiliary HVAC Control Module (Cargo)
Front and Rear Auxiliary HVAC Control Modules (Passenger)
Front Auxiliary HVAC Control Module (Cargo)
Front and Rear Auxiliary HVAC Control Modules (Passenger)
Front Auxiliary HVAC Control Module (Cargo)
Front and Rear Auxiliary HVAC Control Modules (Passenger)
Front Auxiliary HVAC Control Module (Cargo)
Ignition A, Ignition B Fuses, and Ignition Switch
Rear HVAC Fuse
G400
Rear HVAC Fuse
G400

HVAC Schematics Compressor Controls

Figure 1:

HTR-A/C Fuse, A/C Compressor High Pressure Cutoff Switch, A/C Compressor Low Pressure Cutout Switch - Diesel, G201


Object Number: 767464  Size: FS
Master Electrical Component List
Air Temperature Description and Operation
A/C Fuses, ECM-B, IGN-E, Compressor Clutch, A/C Compressor Low Pressure Cutout Switch, G101, G103 (Gasoline Engines)
Ignition A, Ignition B Fuses, and Ignition Switch
Cruise, Heater A/C, and Brake Fuses
BLOWER and HTR-A/C Fuses, Blower Controls, Blower Motor, G103
HTR-A/C Fuse, Front Heater and A/C Controller, G201
ILLUM and PARK LPS Fuses
Components through S202 and S205 to G201
G201
A/C Fuses, ECM-B, IGN-E, Compressor Clutch, A/C Compressor Low Pressure Cutout Switch, G101, G103 (Gasoline Engines)
(A/C Fuses; ECM-B, IGN-E, Compressor Clutch, G101, G103 (6.5L Diesel)
Figure 2:

A/C Fuses, ECM-B, IGN-E, Compressor Clutch, A/C Compressor Low Pressure Cutout Switch, G101, G103 - Gasoline Engines


Object Number: 767467  Size: FS
Master Electrical Component List
Air Temperature Description and Operation
(A/C Fuses; ECM-B, IGN-E, Compressor Clutch, G101, G103 (6.5L Diesel)
HTR-A/C Fuse, A/C Compressor High Pressure Cutoff Switch, A/C Compressor Low Pressure Cutout Switch (Diesel), G201
ECM B, Horn, and A/C Fuses
HTR-A/C Fuse, A/C Compressor High Pressure Cutoff Switch, A/C Compressor Low Pressure Cutout Switch (Diesel), G201
G101 - Gasoline Engines
Battery, Auxiliary Battery, and Underhood Fuse/Relay Center
Ignition A, Ignition B Fuses, and Ignition Switch
Battery, Auxiliary Battery, and Underhood Fuse/Relay Center
Components through S152 to G103 - Gasoline Engines
G103 - 8.1L Engine
G103 - 4.3L, 5.0L, and 5.7L Engines
Figure 3:

A/C Fuses; ECM-B, IGN-E, Compressor Clutch, G101, G103 - 6.5L Diesel


Object Number: 767468  Size: FS
Master Electrical Component List
Air Temperature Description and Operation
A/C Fuses, ECM-B, IGN-E, Compressor Clutch, A/C Compressor Low Pressure Cutout Switch, G101, G103 (Gasoline Engines)
Battery, Auxiliary Battery, and Underhood Fuse/Relay Center
Ignition A, Ignition B Fuses, and Ignition Switch
Battery, Auxiliary Battery, and Underhood Fuse/Relay Center
ECM B, Horn, and A/C Fuses
HTR-A/C Fuse, A/C Compressor High Pressure Cutoff Switch, A/C Compressor Low Pressure Cutout Switch (Diesel), G201
G101 - Diesel Engine
G103 - 6.5L Diesel Engine

HVAC Schematics Air Delivery/Temperature Controls

Figure 1:

HTR-A/C Fuse, Front Heater and A/C Controller, G201


Object Number: 767471  Size: FS
Master Electrical Component List
Air Delivery Description and Operation
RR HVAC Fuse, Front and Rear Auxiliary HVAC Control Modules, Heater and A/C Control Logic Module (Passenger)
Ignition A, Ignition B Fuses, and Ignition Switch
Cruise, Heater A/C, and Brake Fuses
BLOWER and HTR-A/C Fuses, Heater and A/C Controller, Blower Motor, G103
BLOWER and HTR-A/C Fuses, Blower Controls, Blower Motor, G103
HTR-A/C Fuse, A/C Compressor High Pressure Cutoff Switch, A/C Compressor Low Pressure Cutout Switch (Diesel), G201
Components through S202 and S205 to G201
G201
Figure 2:

RR HVAC Fuse, Front and Rear Auxiliary HVAC Control Modules, Heater and A/C Control Logic Module - Passenger


Object Number: 767473  Size: FS
Master Electrical Component List
Air Delivery Description and Operation
RR HVAC Fuse, Front Auxiliary HVAC Control Module (Cargo)
HTR-A/C Fuse, Front Heater and A/C Controller, G201
Ignition A, Ignition B Fuses, and Ignition Switch
Front and Rear Auxiliary HVAC Control Modules (Passenger)
ILLUM and PARK LPS Fuses
Front and Rear Auxiliary HVAC Control Modules (Passenger)
ILLUM and PARK LPS Fuses
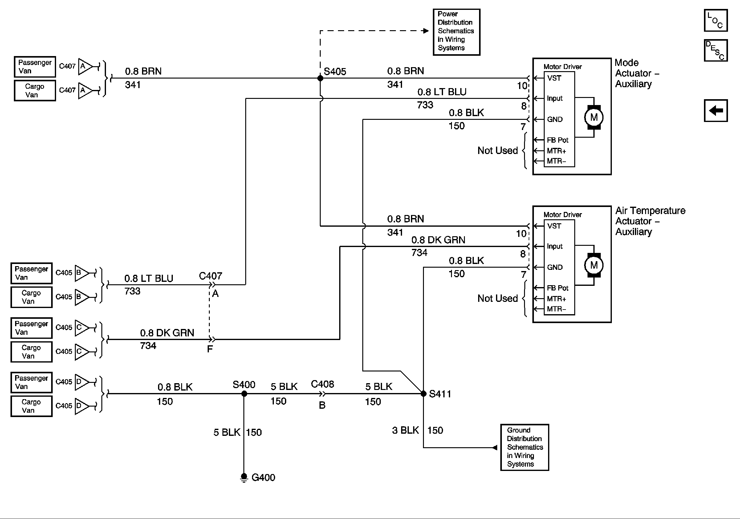
Rear Auxiliary Mode Valve and Seal Assembly, Rear Auxiliary Temperature Valve Assembly, G400
Rear Auxiliary Mode Valve and Seal Assembly, Rear Auxiliary Temperature Valve Assembly, G400
Rear Auxiliary Mode Valve and Seal Assembly, Rear Auxiliary Temperature Valve Assembly, G400
Rear Auxiliary Mode Valve and Seal Assembly, Rear Auxiliary Temperature Valve Assembly, G400
Figure 3:

RR HVAC Fuse, Front Auxiliary HVAC Control Module - Cargo


Object Number: 767474  Size: FS
Master Electrical Component List
Air Delivery Description and Operation
Rear Auxiliary Mode Valve and Seal Assembly, Rear Auxiliary Temperature Valve Assembly, G400
RR HVAC Fuse, Front and Rear Auxiliary HVAC Control Modules, Heater and A/C Control Logic Module (Passenger)
Ignition A, Ignition B Fuses, and Ignition Switch
ILLUM and PARK LPS Fuses
Rear Auxiliary Mode Valve and Seal Assembly, Rear Auxiliary Temperature Valve Assembly, G400
Rear Auxiliary Mode Valve and Seal Assembly, Rear Auxiliary Temperature Valve Assembly, G400
Rear Auxiliary Mode Valve and Seal Assembly, Rear Auxiliary Temperature Valve Assembly, G400
Rear Auxiliary Mode Valve and Seal Assembly, Rear Auxiliary Temperature Valve Assembly, G400
Figure 4:

Rear Auxiliary Mode Valve and Seal Assembly, Rear Auxiliary Temperature Valve Assembly, G400


Object Number: 767475  Size: FS
Master Electrical Component List
Air Delivery Description and Operation
RR HVAC Fuse, Front Auxiliary HVAC Control Module (Cargo)
RR HVAC Fuse, Front and Rear Auxiliary HVAC Control Modules, Heater and A/C Control Logic Module (Passenger)
RR HVAC Fuse, Front Auxiliary HVAC Control Module (Cargo)
RR HVAC Fuse, Front and Rear Auxiliary HVAC Control Modules, Heater and A/C Control Logic Module (Passenger)
RR HVAC Fuse, Front Auxiliary HVAC Control Module (Cargo)
RR HVAC Fuse, Front and Rear Auxiliary HVAC Control Modules, Heater and A/C Control Logic Module (Passenger)
RR HVAC Fuse, Front Auxiliary HVAC Control Module (Cargo)
RR HVAC Fuse, Front and Rear Auxiliary HVAC Control Modules, Heater and A/C Control Logic Module (Passenger)
RR HVAC Fuse, Front Auxiliary HVAC Control Module (Cargo)
Rear HVAC Fuse
G400