GM Service Manual Online
For 1990-2009 cars only
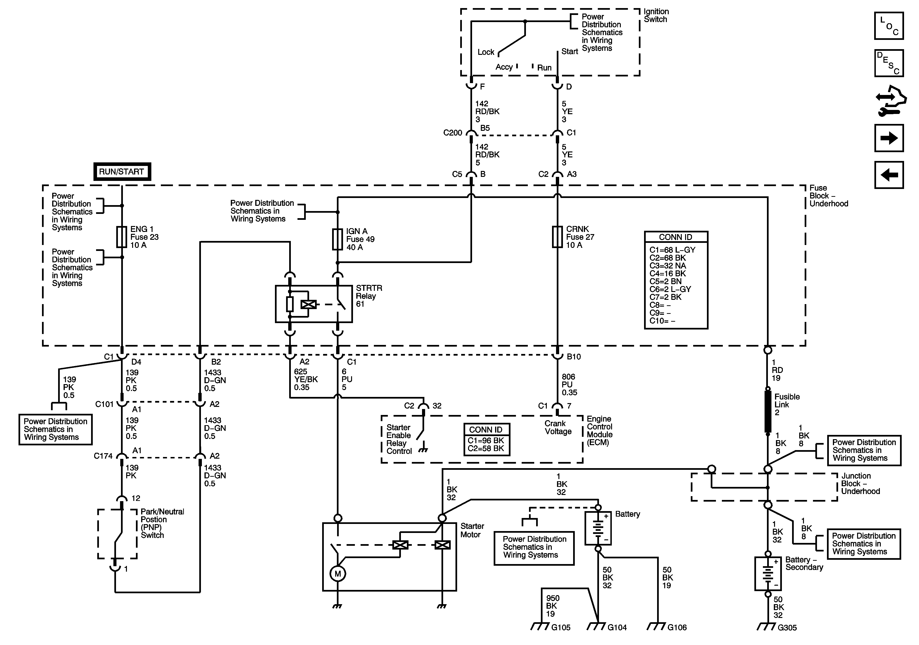
Figure 1:

Starting System - Gas


Object Number: 1566612  Size: FS
Master Electrical Component List
Starting System Description and Operation
Control Module References
Starting System - Diesel
Ignition Switch - ACCY/RUN/START, RUN, START Bus Bars and IGN A Fuse
B+ Bus - Underhood Fuse Block - Gas
Ignition Switch - ACCY/RUN, RUN/START Bus Bars and IGN B Fuse
ENG 1, ENG 2, and SPARE Fuses - 4.3L and 6.6L
ENG 1 and ENG 2 Fuses - 4.8L, 5.3L, and 6.0L
ENG 1, ENG 2, and SPARE Fuses - 4.3L and 6.6L
ENG 1 and ENG 2 Fuses - 4.8L, 5.3L, and 6.0L
B+ Bus - Underhood Fuse Block - Gas
Figure 2:

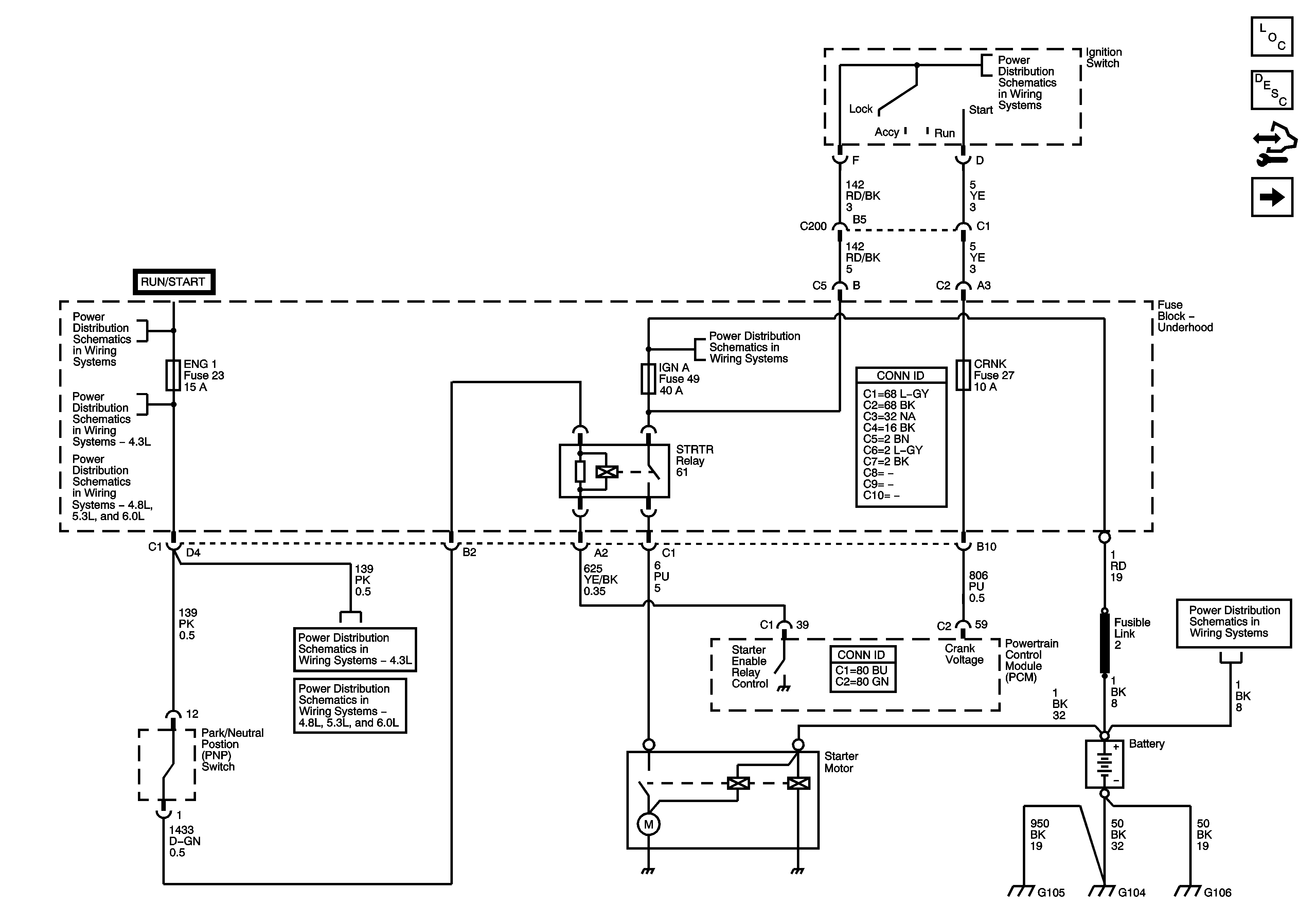
Starting System - Diesel


Object Number: 1566615  Size: FS
Master Electrical Component List
Starting System Description and Operation
Control Module References
Charging System - Gas
Starting System - Gas
Ignition Switch - ACCY/RUN/START, RUN, START Bus Bars and IGN A Fuse
B+ Bus - Underhood Fuse Block - Diesel
Ignition Switch - ACCY/RUN, RUN/START Bus Bars and IGN B Fuse
ENG 1, ENG 2, and SPARE Fuses - 4.3L and 6.6L
ENG 1, ENG 2, and SPARE Fuses - 4.3L and 6.6L
B+ Bus - Underhood Fuse Block - Diesel
B+ Bus - Underhood Fuse Block - Diesel
B+ Bus - Underhood Fuse Block - Diesel
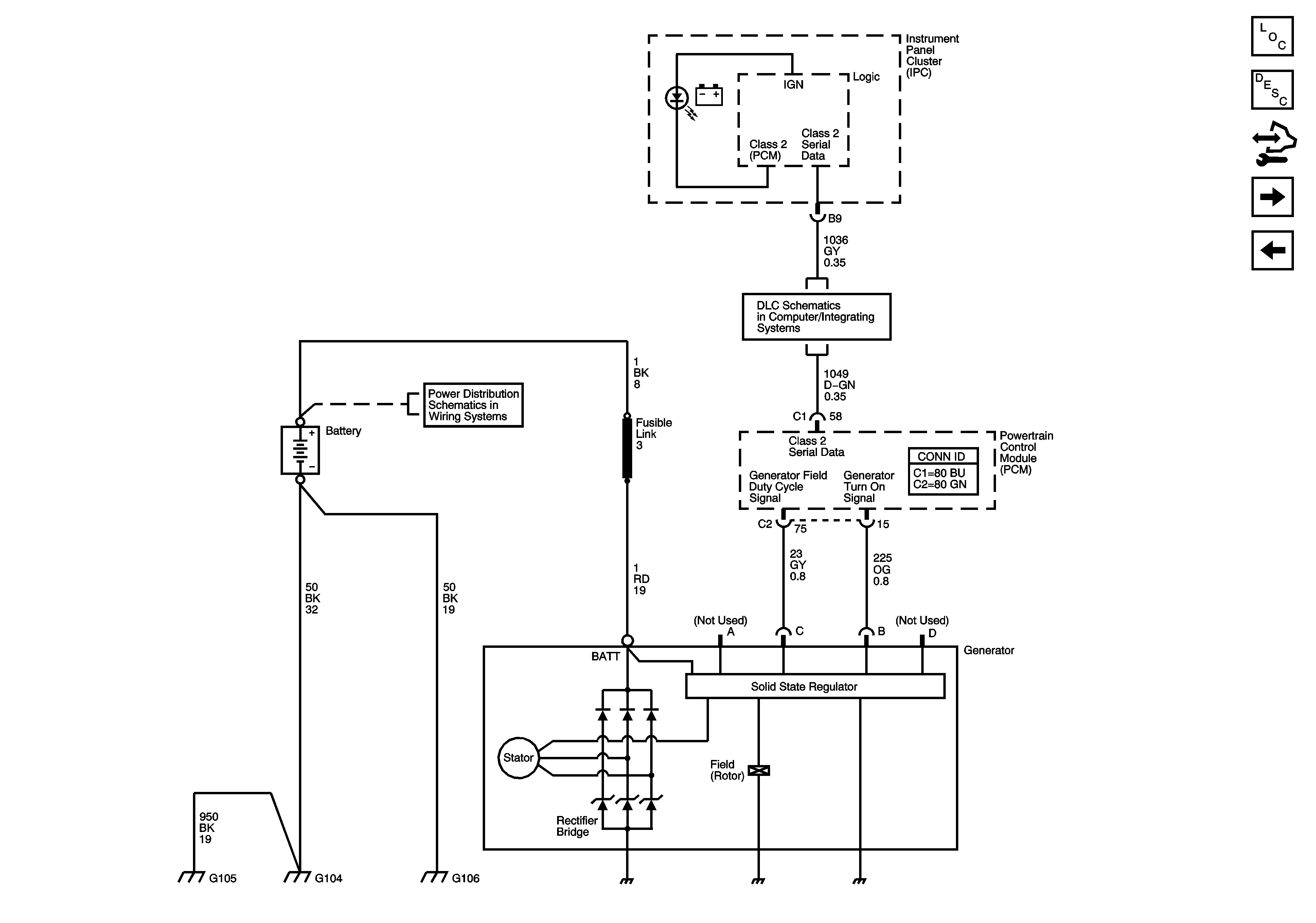
Figure 3:

Charging System - Gas


Object Number: 1566616  Size: FS
Master Electrical Component List
Charging System Description and Operation
Control Module References
Charging System - Diesel
Starting System - Diesel
B+ Bus - Underhood Fuse Block - Gas
Power, Ground, DLC, and Splice Pack SP200
Figure 4:

Charging System - Diesel


Object Number: 1566617  Size: FS
Master Electrical Component List
Charging System Description and Operation
Control Module References
Charging System - Gas
Power, Ground, DLC, and Splice Pack SP200
B+ Bus - Underhood Fuse Block - Diesel
B+ Bus - Underhood Fuse Block - Diesel