GM Service Manual Online
For 1990-2009 cars only
Makes
🢒
Chevrolet
🢒
2006
🢒
Express
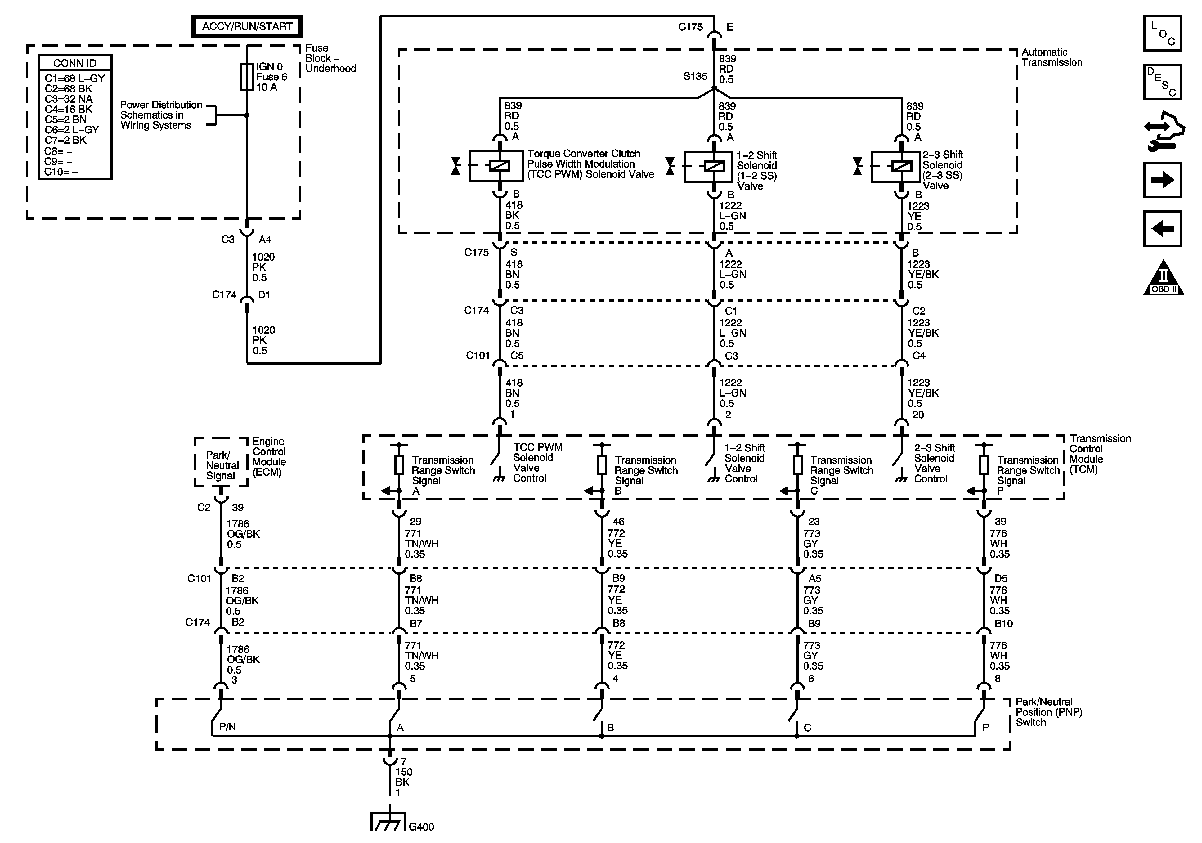
🢒 Shift Controls and PNP Switch
Shift Controls and PNP Switch
Shift Controls and PNP Switch
Master Electrical Component List
Electronic Component Description
Control Module References
Pressure Controls, Tow/Haul Switch, Temperature, and Speed Sensors
Module Power, Ground, Serial Data, and Stop Lamp Switch
OBD II Symbol Description Notice
BRK, CRNK, FRT WPR, HVAC, IGN 1, TBC ACCY and TBC/TCM ACCY Fuses
G400