GM Service Manual Online
For 1990-2009 cars only
Makes
🢒
Chevrolet
🢒
2006
🢒
Express
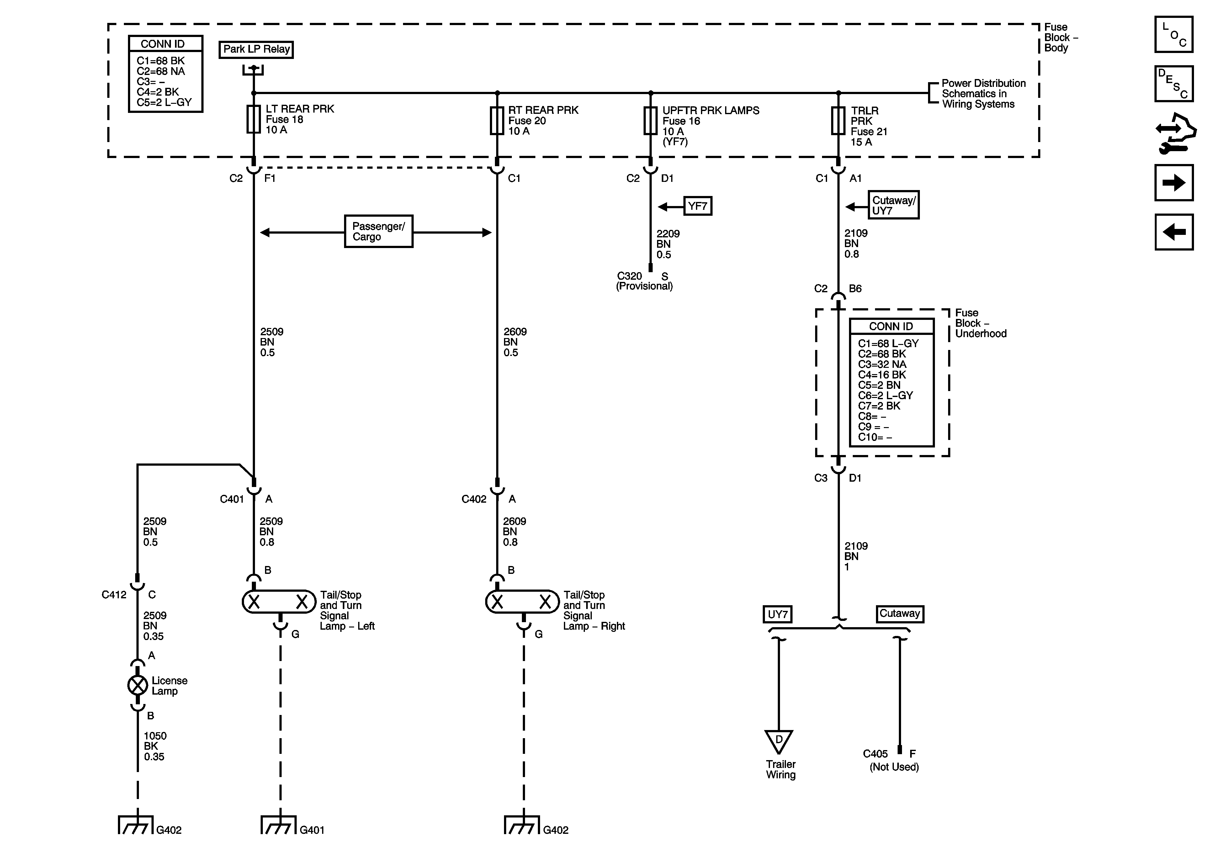
🢒 License and Rear Park Lamps
License and Rear Park Lamps
License and Rear Park Lamps
Master Electrical Component List
Exterior Lighting Systems Description and Operation
Control Module References
Stop Lamps
Park Lamp Relay Control and Front Park Lamps
FRT PRK, LT REAR PRK, RT REAR PRK, TRLR PRK, UPFTR PRK LAMPS Fuses and PWR WNDW Circuit Breaker
FRT PRK, LT REAR PRK, RT REAR PRK, TRLR PRK, UPFTR PRK LAMPS Fuses and PWR WNDW Circuit Breaker
G402 - Passenger/Cargo and G403 - PRP
G401 - Passenger/Cargo
G402 - Passenger/Cargo and G403 - PRP
Backup Lamps and Trailer Wiring