GM Service Manual Online
For 1990-2009 cars only
Makes
🢒
Chevrolet
🢒
2006
🢒
Express
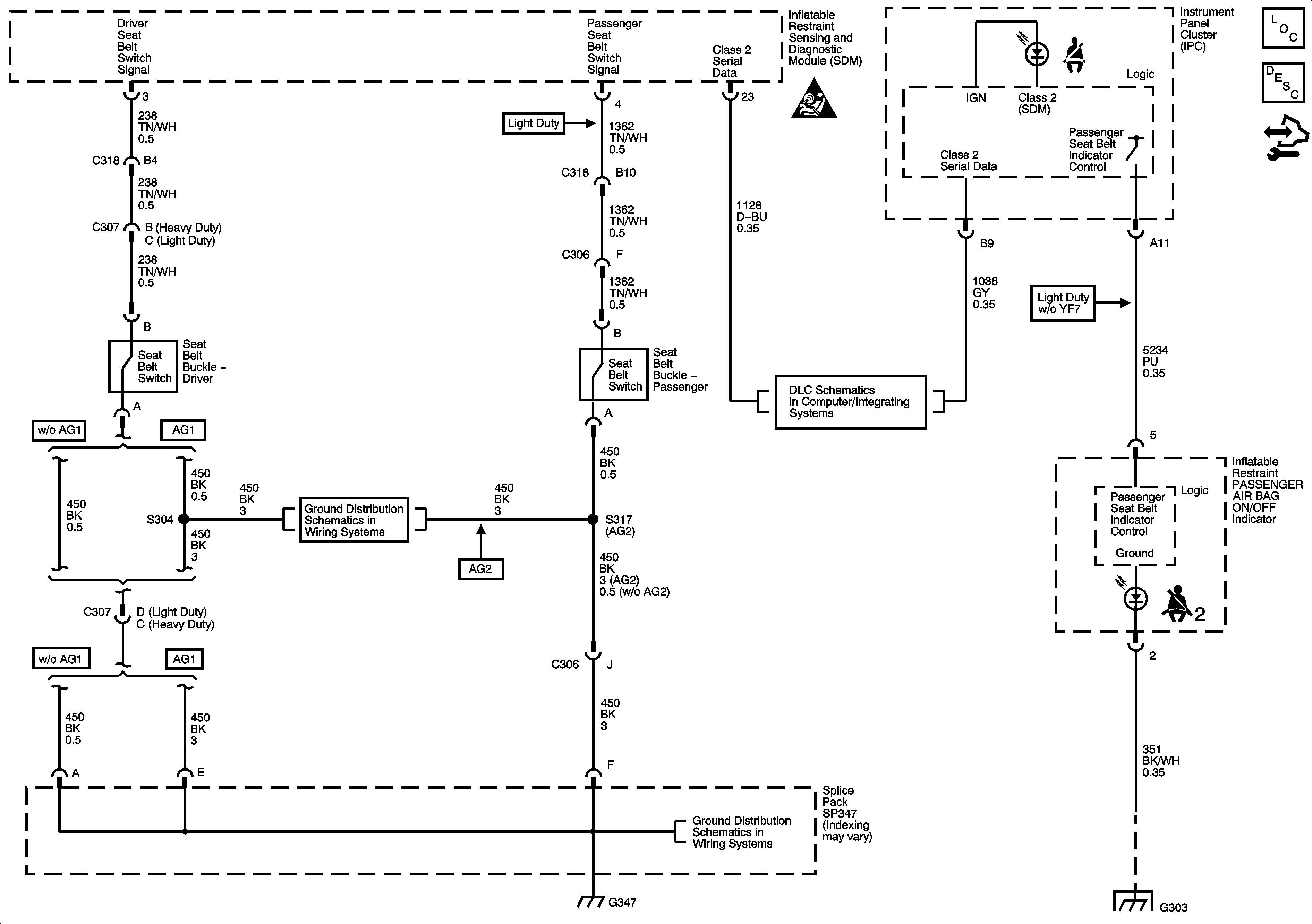
🢒 Seat Belt Schematics
Seat Belt Schematics
Master Electrical Component List
Seat Belt System Description and Operation
Control Module References
SIR Caution for Zoning
Module Power, Ground, Serial Data, Indicator and Disable Switch
Power, Ground, DLC, and Splice Pack SP200
G347 - 2 of 3
G347 - 2 of 3
G347 - 1 of 3
G303