GM Service Manual Online
For 1990-2009 cars only
Makes
🢒
Chevrolet
🢒
2006
🢒
HHR
🢒
Vehicle Control Systems
🢒
Computer/Integrating Systems
🢒 Computer/Integrating Systems Component Views
Figure
1:
Center Console Components
(1)
I/P Trim
(2)
Body Control Module (BCM)
(3)
MAster Window Switch
(4)
A/T Shift Lock Control Solenoid (MN5)
(5)
Floor Panel
(6)
Park Brake Switch
(7)
Inflatable Restraint Sensing and Diagnostic Module (SDM)
(8)
Floor Panel
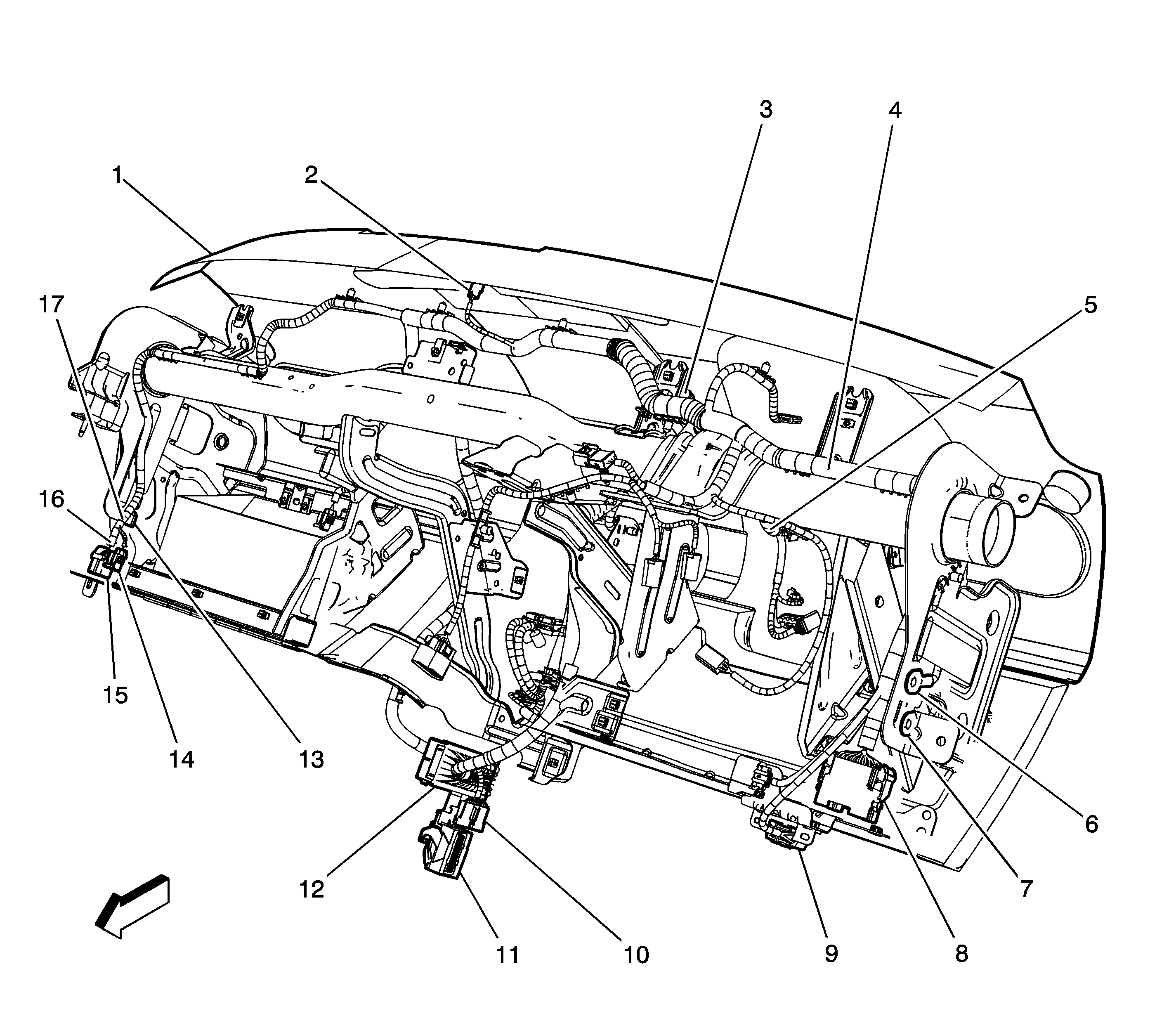
Figure
2:
I/P Harness
(1)
Instrument Panel
(2)
Ambient Light Sensor
(3)
S201
(4)
S200
(5)
S206
(6)
G203
(7)
G201
(8)
C201
(9)
Data Link Connector (DLC)
(10)
SP205
(11)
Body Control Module (BCM) C2
(12)
Body Control Module (BCM) C4
(13)
C210
(14)
C206
(15)
C200 (KA1, UE1, U2K)
(16)
S204
(17)
S205 (UE1)