GM Service Manual Online
For 1990-2009 cars only
Makes
🢒
Chevrolet
🢒
2008
🢒
HHR
🢒
Diagnostic Navigation
🢒
Vehicle Diagnostic Information
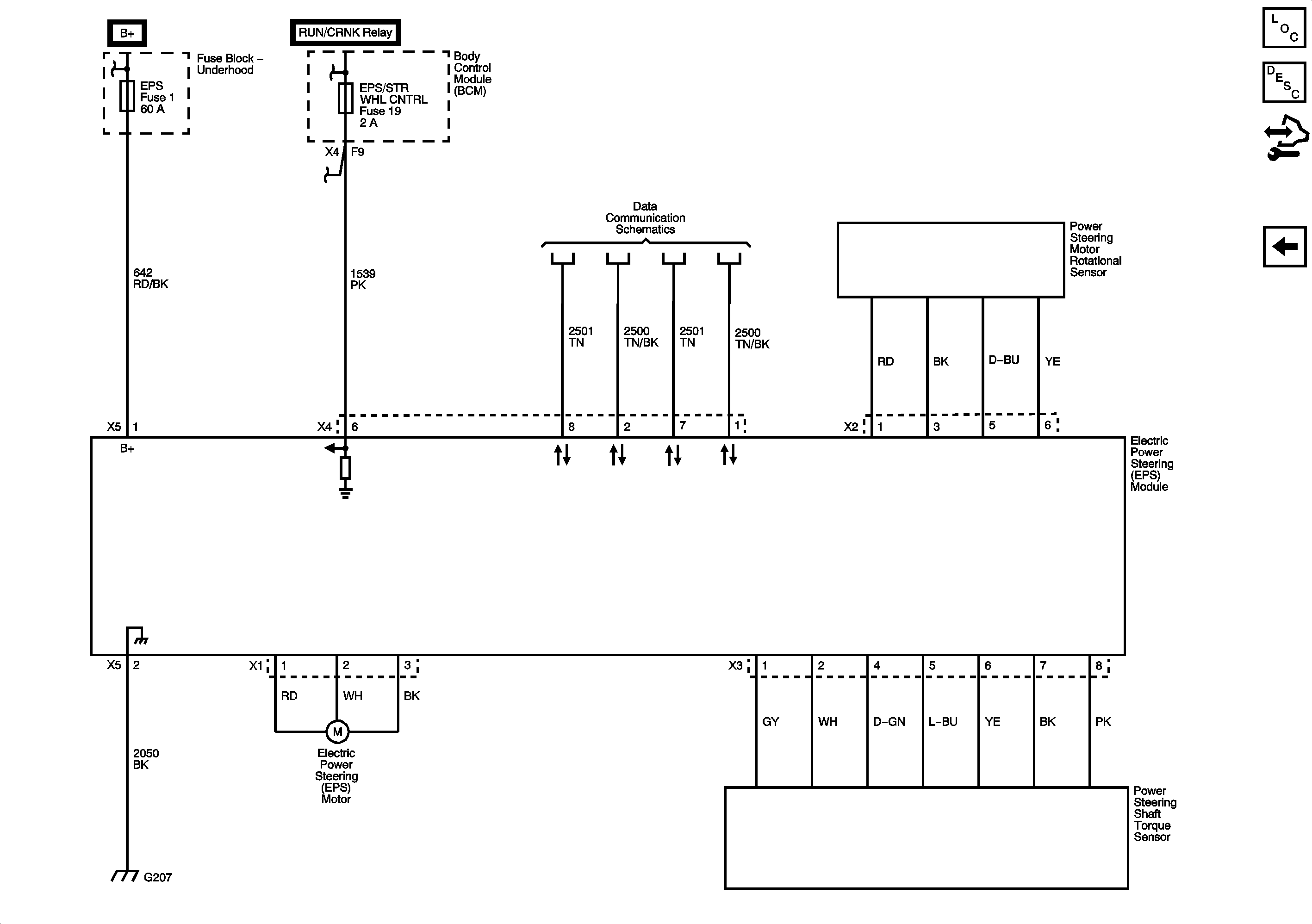
🢒 Power Steering Schematics
Figure
1:
Power Steering Schematics (L61/LE5)
Master Electrical Component List
Power Steering System Description and Operation (Non-Turbo)
Control Module References
LNF
Figure
2:
LNF
Master Electrical Component List
Power Steering System Description and Operation Turbo
Control Module References
L61 or LE5