GM Service Manual Online
For 1990-2009 cars only

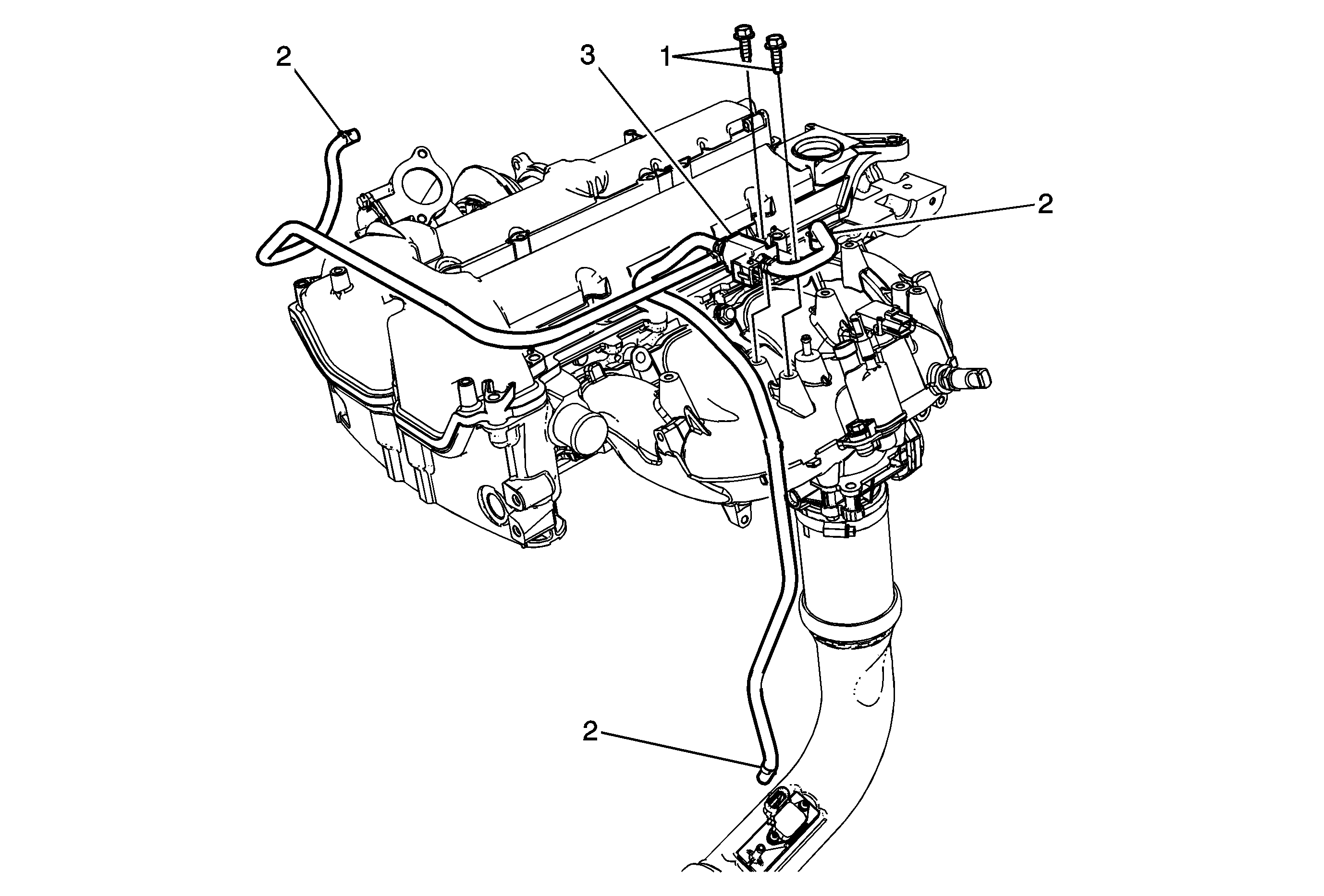
Object Number: 2018107  Size: MF

Callout

Component Name

1

Charge Air Bypass Valve Solenoid Bolt (Qty: 2)

Caution: Refer to Fastener Caution in the Preface section.

Tighten
10 N·m (89 lb in)

2

Charge Air Bypass Solenoid Vacuum Hose Clamp (Qty: 3)

Procedure

Reposition the clamps in order to remove the hoses.

Tip
Note the hose locations for proper reinstallation.

3

Charge Air Bypass Valve Solenoid

Procedure

Disconnect the electrical connector.