GM Service Manual Online
For 1990-2009 cars only

Refer to

BCM, Footwell Lamps and Rear Compartment Lamp


Object Number: 505967  Size: FS
Lighting Systems Components
Interior Lights Circuit Description
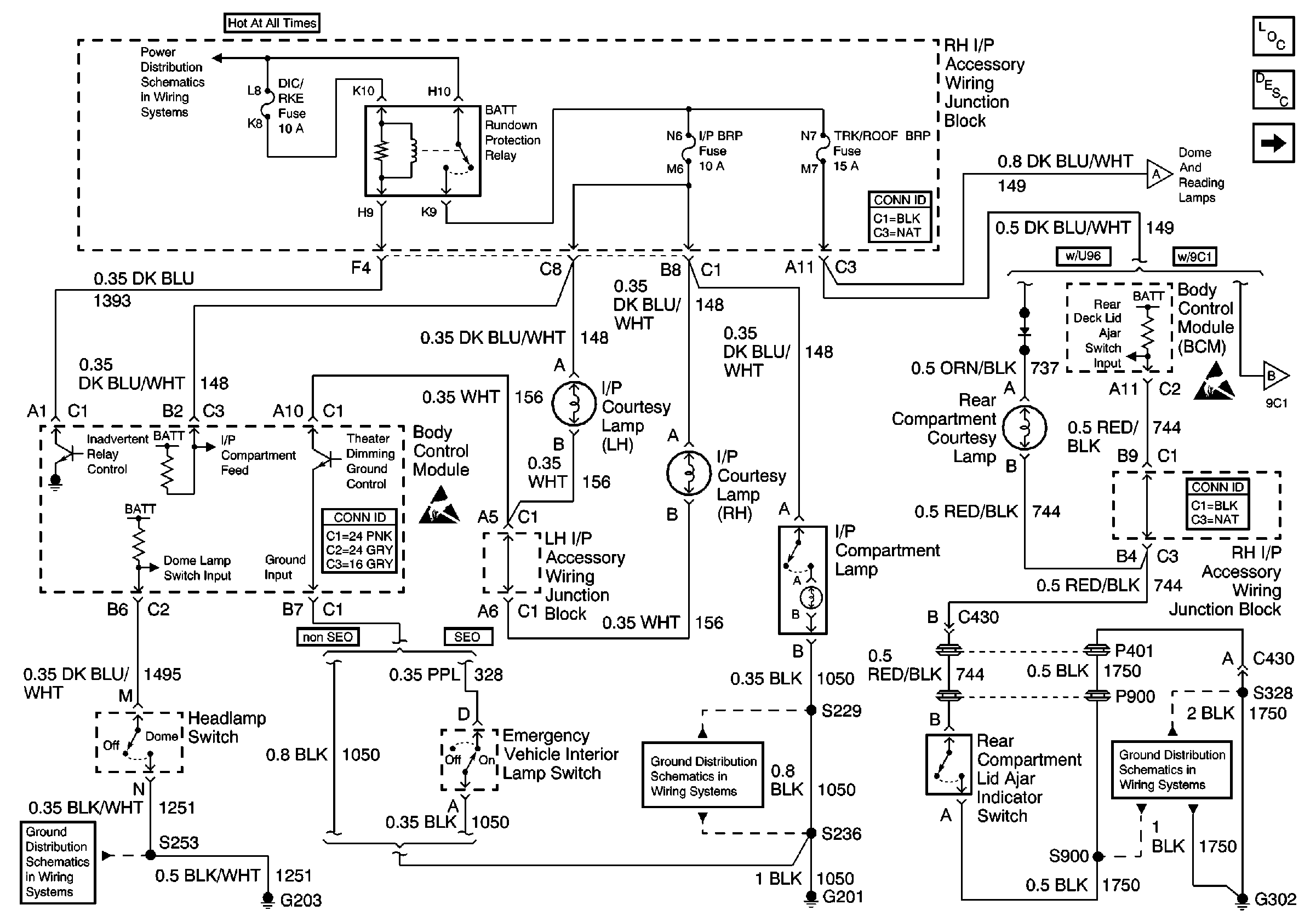
Interior Lamps - Roof Lamps
B/U LP, DIC/RKE and FRT PARK LP Fuses, and BACKUP LP, BATT RUN DOWN PROTECTION and PARK LP Relays
Handling ESD Sensitive Parts Notice
G203 (2 of 3)
G201 (2 of 2)
G302
Handling ESD Sensitive Parts Notice
Interior Lamps - Rear Compartment
Interior Lamps - Roof Lamps

Circuit Description

The Body Control Module (BCM) controls the theater dimming interior lamps through the theatre dimming ground output circuit. The BCM grounds the theatre dimming ground output circuit which completes the interior lamps circuit, and the lamps illuminate.

Conditions for Running the DTC

The BCM must command the interior lamps output OFF.

Conditions for Setting the DTC

    • The BCM detects an output that is low when a high is expected in the theatre dimming ground output circuit.
    • The condition above must be present for more than 0.3 seconds.

Action Taken When the DTC Sets

The BCM stores DTC B2654 in memory.

Conditions for Clearing the DTC

    • A current DTC B2654 clears if the short to ground or open in the theatre dimming ground output circuit is no longer detected by the BCM.
    • A history DTC B2654 clears after 100 consecutive error free ignition cycles with no BCM malfunction detected.

Diagnostic Aids

    • If the DTC B2654 is a history DTC, the fault may be intermittent. Refer to Testing for Intermittent Conditions and Poor Connections .
    • The following conditions may cause an intermittent malfunction to occur:
       - An intermittent short to ground or open in the theatre dimming ground output circuit
       - Any theater dimming interior lamp is intermittently shorted to ground or open internally
       - The BCM is intermittently shorted to ground or open internally

Test Description

The number(s) below refer to the step number(s) on the diagnostic table.

  1. Watch for the interior lamps output circuit to illuminate. Command both the ON and OFF states. Repeat the commands as necessary.

  2. Tests for voltage at the interior lamps output circuit. The TRK/ROOF BRP fuse supplies power to the interior lamps.

  3. Verifies that the Body Control Module is providing ground to the interior lamps output circuit.

  4. Tests if ground is constantly being applied to the interior lamps output circuit.

Step

Action

Yes

No

1

Did you perform the Lighting System Diagnostic System Check?

Go to Step 2

Go toA Diagnostic System Check - Lighting Systems in Lighting Systems.

2

  1. Turn ON the ignition, with the engine OFF.
  2. With the I/P dimmer switch, turn the I/P Lamps to full bright then dim the I/P dimmer switch to the OFF position.

Do the lamps turn to full bright then dim to OFF?

Go to Diagnostic Aids

Go to Step 3

3

  1. Turn OFF the ignition.
  2. Disconnect the interior lamps.
  3. Turn ON the ignition, with the engine OFF.
  4. Probe the feed circuit of the Interior lamps circuit with a test lamp that is connected to a good ground.

Does the test lamp illuminate?

Go to Step 4

Go to Step 10

4

  1. Connect a test lamp between interior lamps output circuit and the feed circuit of the interior lamp.
  2. Turn the I/P dimmer switch to full bright and then to OFF.

Does the test lamp turn ON then turn OFF?

Go to Step 8

Go to Step 5

5

Does the test lamp remain illuminated with each command?

Go to Step 7

Go to Step 6

6

Test the interior lamps output circuit for a short to voltage or an open. Refer to Circuit Testing and Wiring Repairs in Wiring Systems.

Did you find and correct the condition?

Go to Step 13

Go to Step 9

7

Test the interior lamps output circuit for a short to ground. Refer to Circuit Testing and Wiring Repairs in Wiring Systems.

Did you find and correct the condition?

Go to Step 13

Go to Step 9

8

Inspect for poor connections at each of the interior lamps. Refer to Testing for Intermittent and Poor Connections and Connector Repairs in Wiring Systems.

Did you find and correct the condition?

Go to Step 13

Go to Step 11

9

Inspect for poor connections at the harness connector of the Body Control Module. Refer to Testing for Intermittent and Poor Connections and Connector Repairs in Wiring Systems.

Did you find and correct the condition?

Go to Step 13

Go to Step 12

10

Repair the interior lamps feed circuit. Refer to Wiring Repairs in Wiring Systems.

Did you complete the repair?

Go to Step 13

--

11

Replace the defective interior lamp.

Did you complete the replacement?

Go to Step 13

--

12

Important: Perform the set up procedure for the Body Control Module.

Replace the Body Control Module. Refer to Body Control Module Replacement in Body Control Systems.

Did you complete the replacement?

Go to Step 13

--

13

  1. Use the scan tool in order to clear the DTCs .
  2. Operate the vehicle within the Conditions for Running the DTC as specified in the supporting text.

Does the DTC reset?

Go to Step 2

System OK