GM Service Manual Online
For 1990-2009 cars only
Makes
🢒
Chevrolet
🢒
2001
🢒
Impala
🢒
Body and Accessories
🢒
Wiring Systems
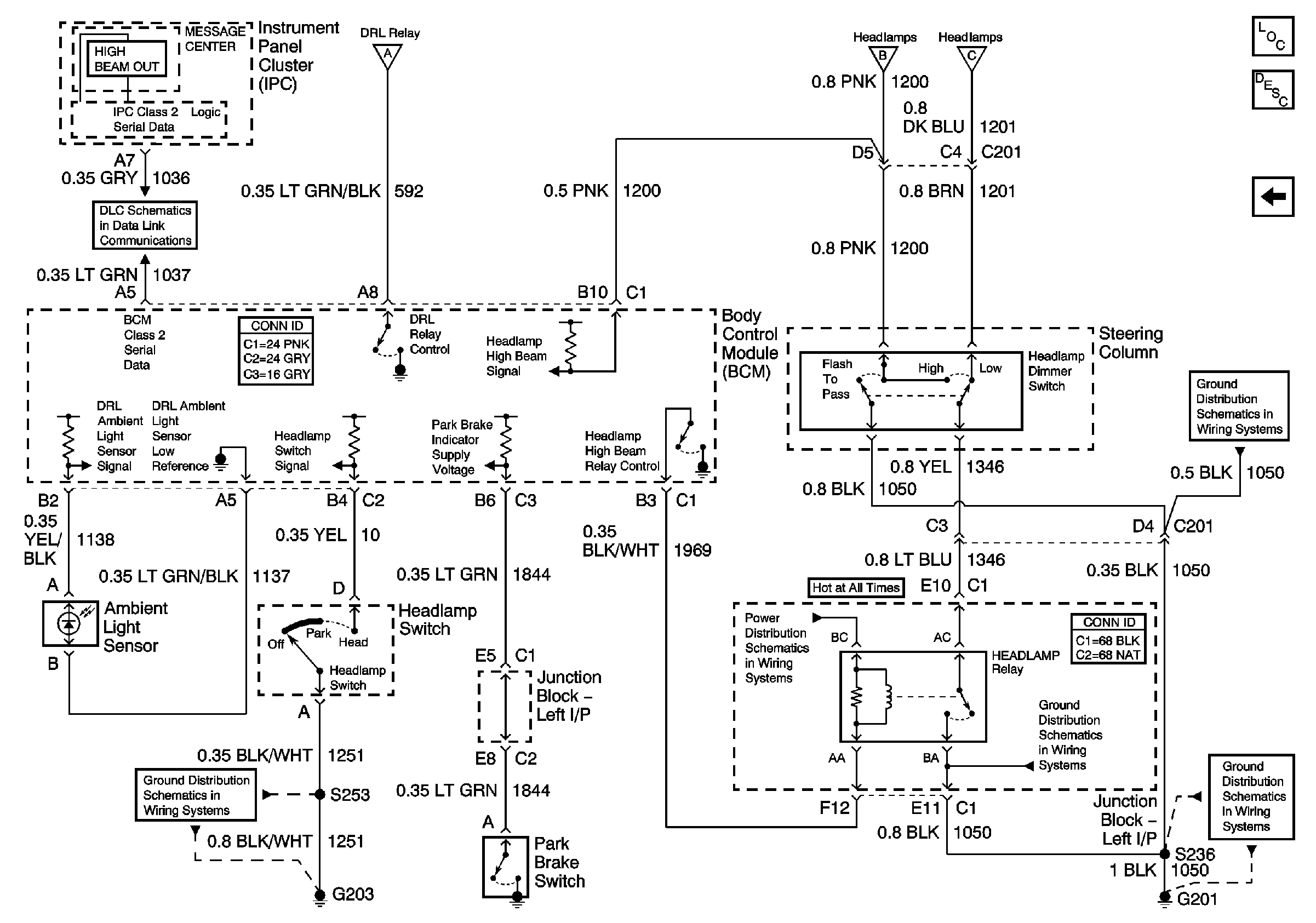
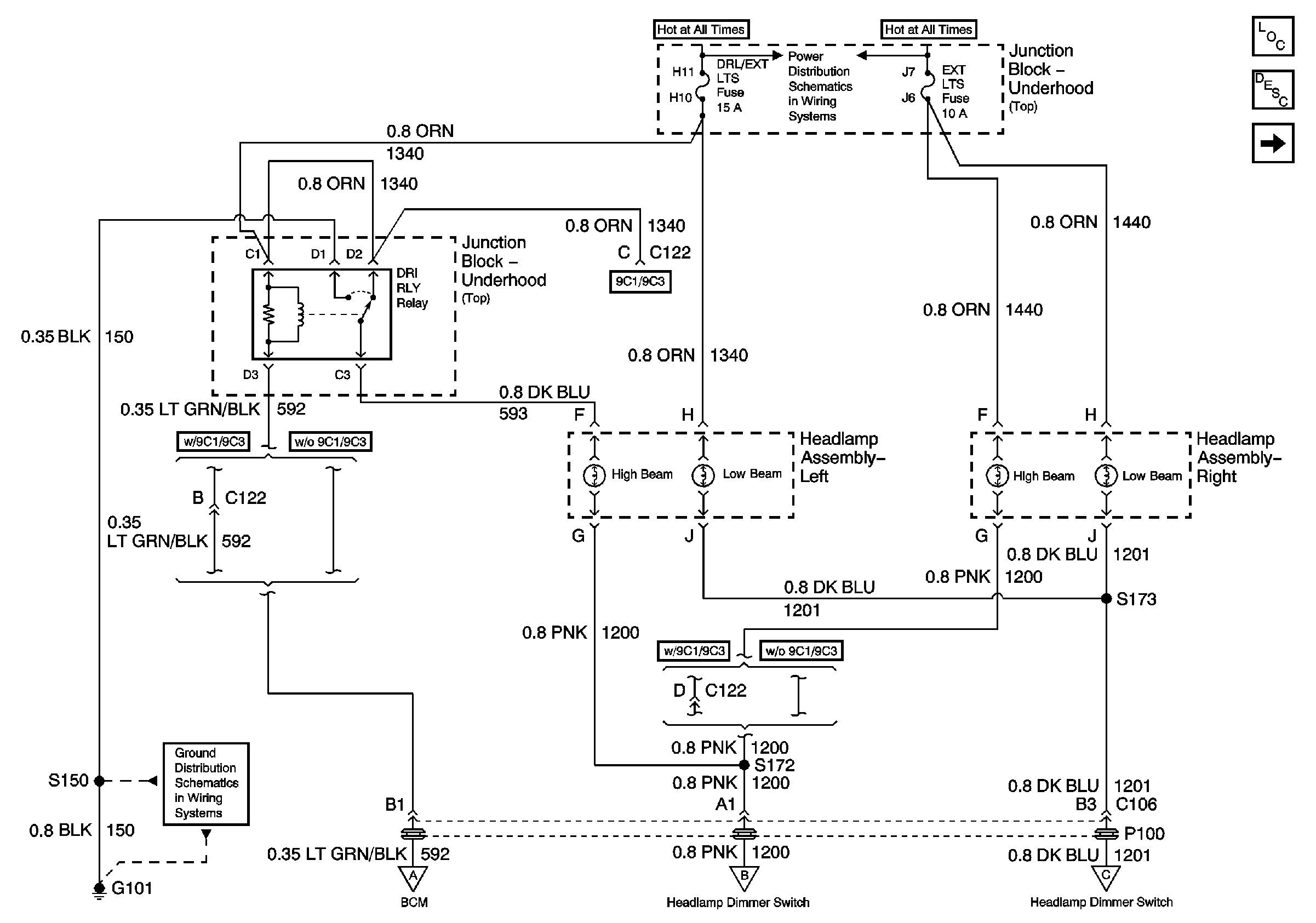
🢒 Headlights/Daytime Running Lights (DRL) Schematics
Figure
1:
DRL Relay, Headlamps, and Power
Master Electrical Component List
Exterior Lighting Systems Description and Operation
Indicator, and Lamp Control
A/C RLY (CMPR), DRL/EXT LTS, EXT LTS, FOG RLY, F/PMP RLY, HORN RLY, LEFT I/P, PCM, RT IP#1, RT IP#2, Spot Lamp, and U/HOOD#1 Fuses
G101
Indicator, and Lamp Control
Indicator, and Lamp Control
Indicator, and Lamp Control
Figure
2:
Indicator, and Lamp Control
Master Electrical Component List
Exterior Lighting Systems Description and Operation
DRL Relay, Headlamps, and Power
DLC Schematics
DRL Relay, Headlamps, and Power
DRL Relay, Headlamps, and Power
DRL Relay, Headlamps, and Power
G201 (1 of 2)
G203 (1 of 3)
G201 (1 of 2)