GM Service Manual Online
For 1990-2009 cars only
Makes
🢒
Chevrolet
🢒
2001
🢒
Impala
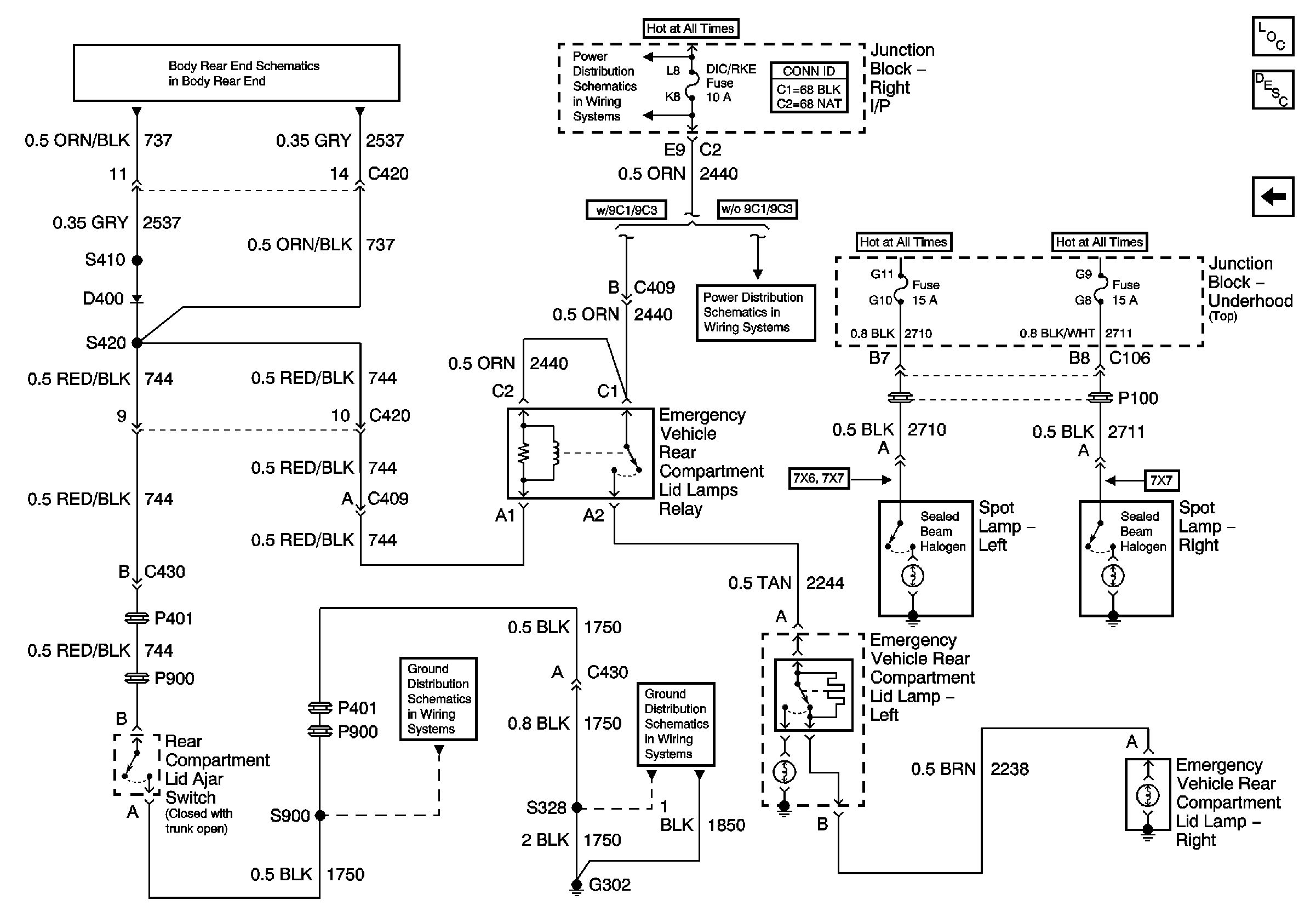
🢒 Emergency Vehicle Rear Compartment Lid Lamps, and Spot Lamps
Emergency Vehicle Rear Compartment Lid Lamps, and Spot Lamps
Emergency Vehicle Rear Compartment Lid Lamps, and Spot Lamps
Master Electrical Component List
Exterior Lighting Systems Description and Operation
Backup Lamps
Decklid Release (W/Entrapment Protection)
B/U LAMP, DIC/RKE, FRT PARK LP, IP BRP, PWR DROP, REAR PARK LP, RTHTD ST, RT IP#1, and TRK/ROOF BRP Fuses, PWR SEATS Circuit Breaker, BACKUP LP, BATT RUNDOWN PROTECTION, and PARK LP Relays
DIC/RKE, IP BRP, and TRK/ROOF BRP Fuses, BACKUP LP and BATT RUNDOWN PROTECTION Relays
G302 (2 of 2) and G309
G302 (1 of 2)