GM Service Manual Online
For 1990-2009 cars only
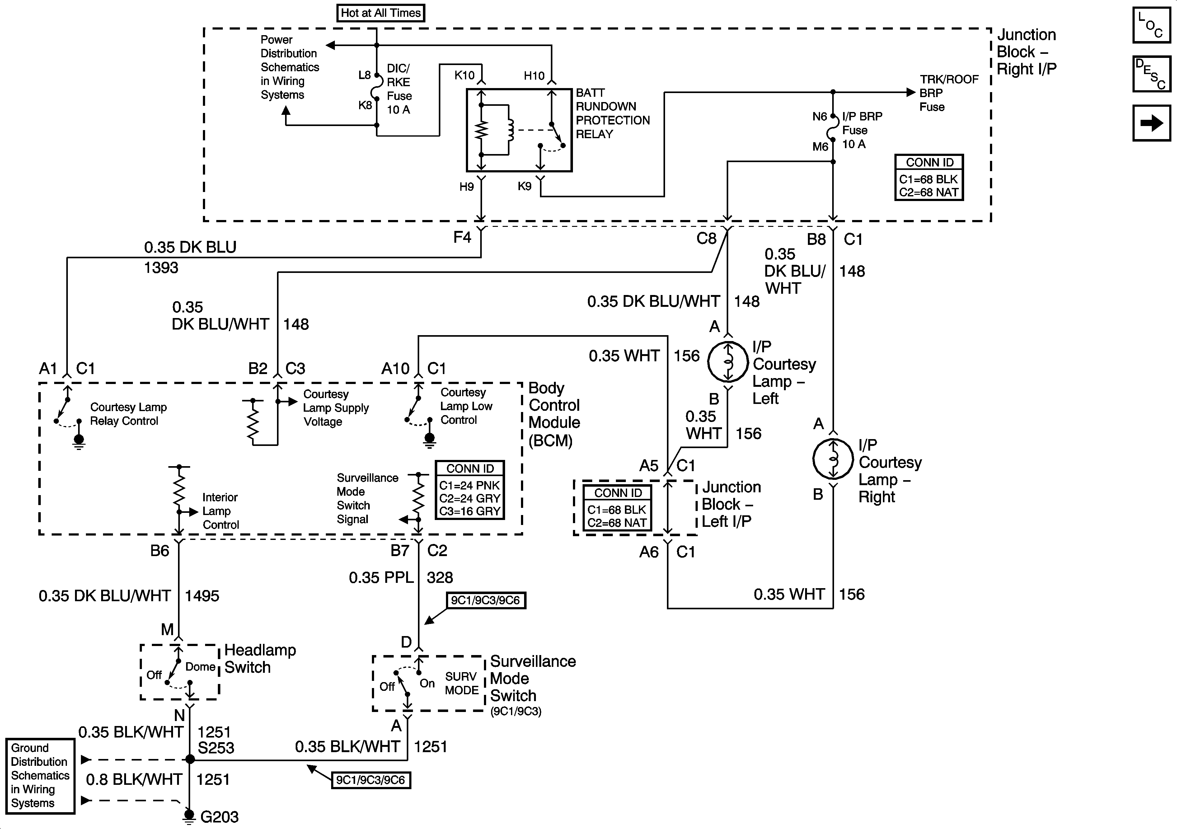
Figure 1:

Courtesy Lamps Control, and I/P (Early Production)


Object Number: 865557  Size: FS
Master Electrical Component List
Interior Lighting Systems Description and Operation
Rear Compartment
B/U LP, DIL/RKE, PWR DROP, and RT HTD ST Fuses
G201 [2 of 2]
G201 [1 of 2]
Rear Compartment
G203 [1 of 3]
Figure 2:

Courtesy Lamps Control, and I/P (Late Production)


Object Number: 1197666  Size: FS
Master Electrical Component List
Interior Lighting Systems Description and Operation
Rear Compartment
B/U LP, DIL/RKE, PWR DROP, and RT HTD ST Fuses
Rear Compartment
G203 [1 of 3]
Figure 3:

Rear Compartment


Object Number: 976219  Size: FS
Master Electrical Component List
Interior Lighting Systems Description and Operation
Roof Lighting
Courtesy Lamps Control, and I/P
Courtesy Lamps Control, and I/P
Roof Lighting
Decklid Release [w/o9C1/9C3/9C6
Emer. Vehicle Rear Compt Lid Lps, and Spot Lps
G302 [2 of 2], and G 309
G203 [1 of 2]
Figure 4:

Roof Lighting


Object Number: 798560  Size: FS
Master Electrical Component List
Interior Lighting Systems Description and Operation
Door Open Switches [Left]
Rear Compartment
Inside Rearview Mirror
Audio Comm., and Inside Rearview Mirror
Rear Compartment
G203 [1 of 2]
Figure 5:

Door Open Switches (Left)


Object Number: 789084  Size: FS
Master Electrical Component List
Interior Lighting Systems Description and Operation
Door Open Switches [Right]
Roof Lighting
Door Open Switches [Right]
G203 [2 of 3]
Door Open Switches [Right]
Door Open Switches [Right]
G203 [1 of 3]
Figure 6:

Door Open Switches (Right)


Object Number: 727526  Size: FS
Master Electrical Component List
Interior Lighting Systems Description and Operation
Door Open Switches [Left]
Door Open Switches [Left]
Door Open Switches [Left]
Door Open Switches [Left]