GM Service Manual Online
For 1990-2009 cars only
Makes
🢒
Chevrolet
🢒
2005
🢒
Kodiak C-Series Motorhome (Cutaway) C4/C5
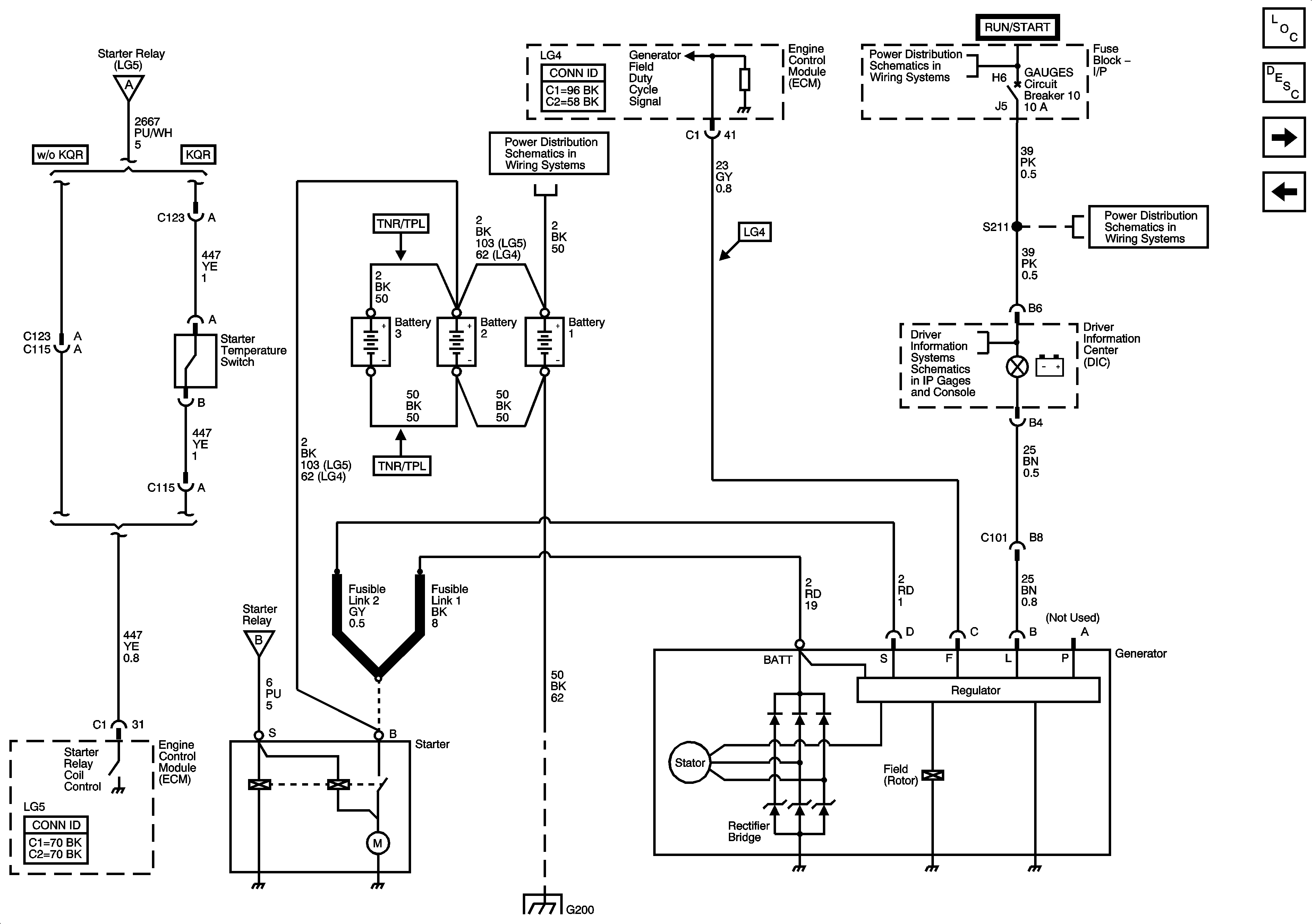
🢒 Starting System - 2 of 2 and Charging System (LG4/LG5)
Starting System - 2 of 2 and Charging System (LG4/LG5)
Starting System - 2 of 2 and Charging System (LG4/LG5)
Master Electrical Component List
Charging System Description and Operation
Starting System (L18/LLY)
Starting System - 1 of 2 (LG4/LG5)
Starting System - 1 of 2 (LG4/LG5)
B+ Bus
Ignition Switch - OFF/RUN/START, RUN/START and START Busses
GAGES, L-RR TRUCK, R-RR TRUCK, and SIR Fuses/Circuit Breakers
DIC
Starting System - 1 of 2 (LG4/LG5)
G200, G202, and G203 - 1 of 4