GM Service Manual Online
For 1990-2009 cars only
Makes
🢒
Chevrolet
🢒
2005
🢒
Kodiak C-Series Motorhome (Cutaway) C4/C5
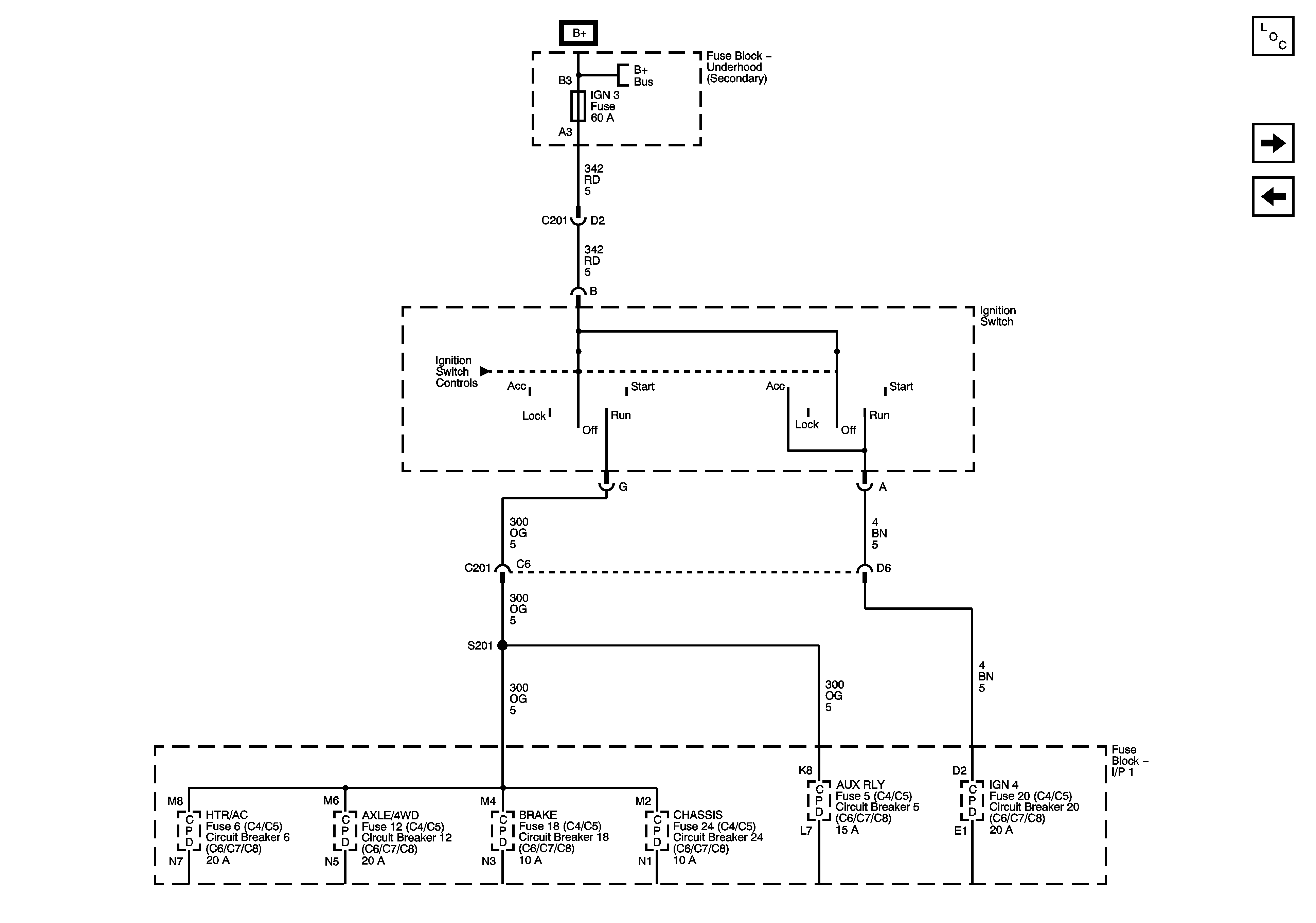
🢒 Ignition Switch, RUN and ACC/RUN Bus Bars
Ignition Switch, RUN and ACC/RUN Bus Bars
Ignition Switch, RUN and ACC/RUN Bus Bars
Master Electrical Component List
I/P Fuse Block, START and TRANS Fuses/Circuit Breakers
Ignition Switch, OFF/RUN/START, RUN/START, and START Bus Bars
B+ Bus Bar