GM Service Manual Online
For 1990-2009 cars only
Makes
🢒
Chevrolet
🢒
2005
🢒
Kodiak C-Series Motorhome (Cutaway) C4/C5
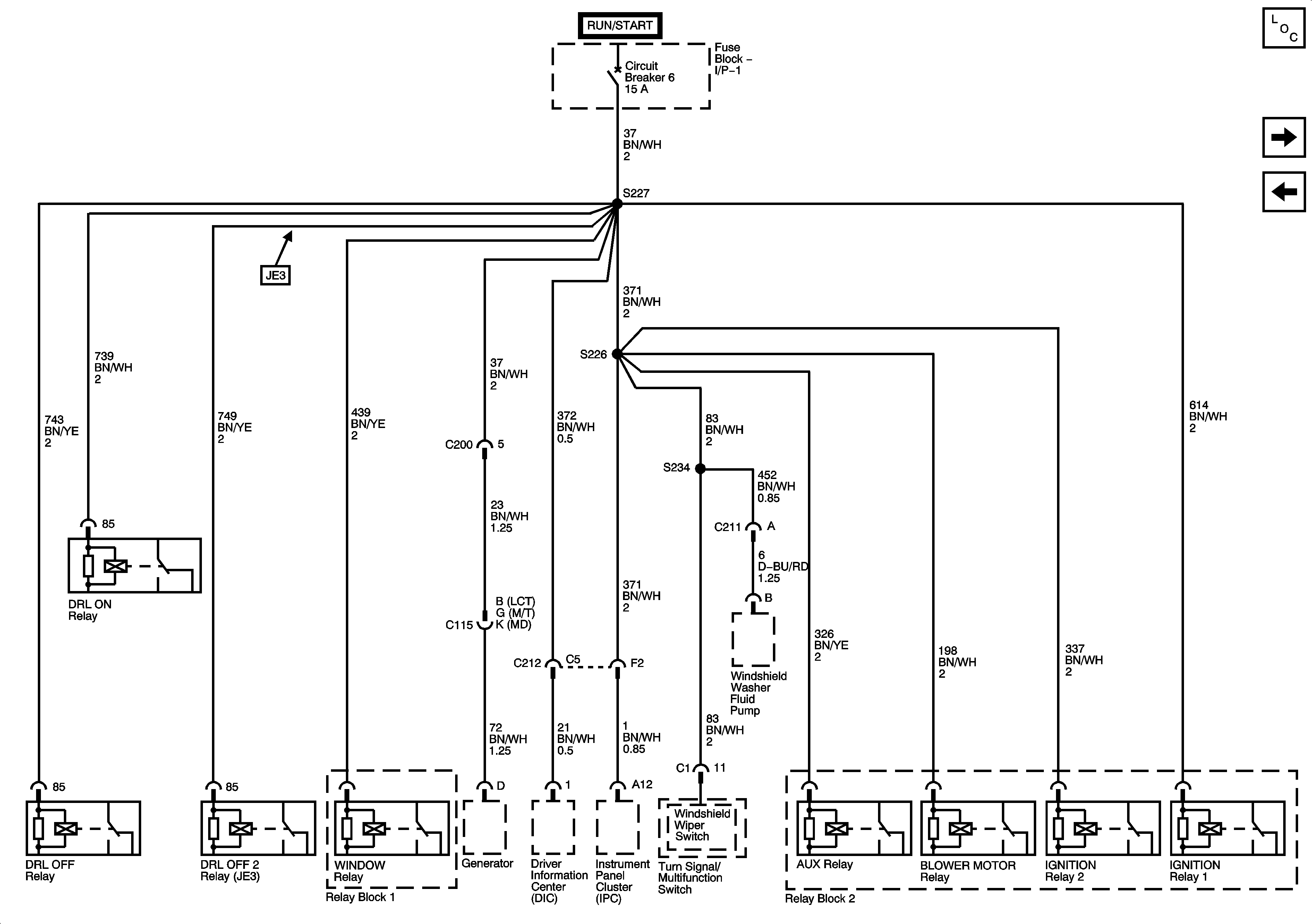
🢒 RUN/START Bus, Fuse Block - I/P - 1: Circuit Breaker 6
RUN/START Bus, Fuse Block - I/P - 1: Circuit Breaker 6
RUN/START Bus, Fuse Block - I/P - 1: Circuit Breaker 6
Master Electrical Component List
Fuse Block - I/P - 1: Circuit Breakers 2 and 3
Fuse Block 2: Fuses 9, 11, 12, 13, and 14, Fuse Block - I/P - 1: Circuit Breaker 11 and Fuse Block - I/P - 2: Circuit Breakers 25 and 26