GM Service Manual Online
For 1990-2009 cars only
Figure 1:

ZF S6-650 Transmission Cases


Object Number: 739392  Size: LF
(1)Input Shaft Seal
(2)Front Case
(3)Vent
(4)Front Case Shift Rail Bearing
(5)Oil Trough
(6)Intermediate Case Shift Rail Bearing
(7)Intermediate Case
(8)Rear Case Shift Rail Bearing
(9)Shift Shaft Detent Sleeve
(10)Shift Shaft Detent Plunger
(11)Back-up Lamp Switch
(12)Rear Case, 4WD
(13)Rear Case Dowel Pin
(14)Rear Case to Transfer Case O-Ring Seal, 4WD Only
(15)Rear Case to Front Case Bolt
(16)O-Ring Seal Reverse Idler Gear Shaft Bolt
(17)Reverse Idler Gear Shaft Bolt
(18)Chip Collector Magnet
(19)Rear Case, RWD
(20)Mainshaft Rear Bearing Oil Seal, RWD Only
(21)Vehicle Speed Sensor O-Ring Seal
(22)Output Speed Sensor
(23)Vehicle Speed Sensor Housing Bolt
(24)Intermediate Case Bolt
(25)Oil Drain Plug
(26)Intermediate Case Lock Pin
(27)Oil Fill Plug
(28)Power Take-Off (PTO) Cover
(28)Power Take-Off (PTO) Cover
(29)PTO Cover Bolt
(29)PTO Cover Bolt
(30)PTO Cover Gasket
(30)PTO Cover Gasket
Figure 2:

ZF S6-650 Shift Control and Shift Components


Object Number: 739395  Size: MF
(1)Control Lever Pivot Pin Bushing
(1)Control Lever Pivot Pin Bushing
(2)Control Lower Lever
(3)Control Lever Nut
(4)Control Lever Lower Boot
(5)Control Lever Lower Boot Retainer
(6)Shift Control Housing Bolt
(7)Shift Control Housing
(8)Internal Shift Control Front Lever
(9)Main Shift Control Shaft
(10)4th/5th Shift Fork
(11)4th/5th Shift Fork Outer Pin
(12)4th/5th Shift Fork Inner Pin
(13)4th/5th Shift Shaft
(14)Shift Shaft Block
(15)Shift Shaft Block Inner Pin
(16)Shift Shaft Block Outer Pin
(17)Shift Interlock Plate Bolts
(18)Shift Interlock Plate
(19)Shift Shaft Dentent Plunger
(20)Shift Shaft Dentent Spring
(21)Shift Shaft Detent Plug
(22)Internal Shift Control Rear Lever
(23)1st/Reverse Shift Shaft
(24)1st/Reverse Shift Shaft Pin
(25)1st/Reverse Shift Fork
(26)6th Shift Fork Pin
(27)6th Shift Fork
(28)6th Shift Shaft
(29)Internal Shift Control Rear Lever Inner Pin
(30)Internal Shift Control Rear Lever Outer Pin
(31)Intermediate Case
(32)2nd/3rd Shift Shaft
(33)2nd/3rd Shift Shaft Fork
(34)2nd/3rd Shift Shaft Fork Outer Pin
(35)2nd/3rd Shift Shaft Fork Inner Pin
(36)Internal Shift Control Front Lever Outer Pin
(37)Internal Shift Control Front Lever Inner Pin
Figure 3:

ZF S6-650 Input Shaft and Main Shaft Components


Object Number: 739396  Size: LF
(1)Input Shaft Bearing Shim
(2)Input Gear Front Oil Deflector
(3)Input Shaft Bearing
(4)Input Shaft
(5)Input Shaft Gear Rear Oil Deflector
(6)Main Shaft Front Bearing
(7)4th Gear Retaining Ring
(8)5th Gear Synchronizer Blocking Ring
(9)4th/5th Synchronizer Hub
(10)4th/5th Synchronizer Spring
(11)4th/5th Synchronizer Pressure Piece
(12)4th/5th Synchronizer Sleeve
(13)4th Gear Synchronizer Blocking Ring
(14)4th Gear
(15)4th Gear Bushing
(16)4th Gear Bearing
(17)3rd Gear Thrust Washer
(18)3rd Gear
(19)3rd Gear Bushing
(20)3rd Gear Bearing
(21)3rd Gear Synchronizer Inner Ring
(22)3rd Gear Synchronizer Middle Ring
(23)3rd Gear Synchronizer Blocking Ring
(24)2nd/3rd Gear Synchronizer Hub
(25)2nd/3rd Gear Synchronizer Detent Ball
(26)2nd/3rd Gear Synchronizer Pressure Piece
(27)2nd/3rd Gear Synchronizer Spring
(28)3rd Gear Synchronizer Sleeve
(29)2nd Gear Synchronizer Blocking Ring
(30)2nd Gear Synchronizer Middle Ring
(31)2nd Gear Synchronizer Inner Ring
(32)2nd Gear Bearing
(33)2nd Gear
(34)Main Shaft 4WD
(35)Main Shaft RWD
(36)Main Shaft Center Bearing
(37)1st Gear Bearing
(38)1st Gear
(39)1st Gear Synchronizer Blocking Ring
(40)1st/Reverse Gear Synchronizer Hub
(41)1st/Reverse Gear Synchronizer Spring
(42)1st/Reverse Gear Synchronizer Pressure Piece
(43)1st/Reverse Gear Synchronizer Sleeve
(44)Reverse Gear Synchronizer Blocking Ring
(45)Reverse Gear Bearing
(46)Reverse Gear Bushing
(47)Reverse Gear
(48)Reverse Gear Thrust Washer
(49)Main Shaft Rear Bearing
(50)Output Shaft Speed Sensor Reluctor Wheel, RWD only
(51)Main Shaft Rear Bearing Retaining Ring, 4WD only
(52)Transmission Propeller Shaft Yoke, RWD only
(53)Transmission Propeller Shaft Yoke Nut, RWD only
Figure 4:

Countershaft and Reverse Idler Shaft Components


Object Number: 739397  Size: MF
(1)Countershaft Front Bearing Shim
(2)Countershaft Front Bearing
(3)Countershaft
(4)Countershaft Center Bearing
(5)Countershaft Bearing Spacer
(6)6th Gear Synchronizer Retaining Ring
(7)6th Gear Synchronizer Pressure Piece
(8)6th Gear Synchronizer Hub
(9)6th Gear Synchronizer Spring
(10)6th Gear Synchronizer Sleeve
(11)6th Gear Synchronizer Blocking Ring
(12)6th Gear Bushing
(13)6th Gear Bearing
(14)6th Gear
(15)6th Gear Thrust Washer
(16)6th Gear Retaining Ring
(17)Countershaft Rear Bearing
(18)Reverse Idler Gear Shaft Bracket
(19)Reverse Idler Gear Shaft
(20)Reverse Idler Gear Bearing
(21)Reverse Idler Gear
Figure 1:

Transmission Cases


Object Number: 1286632  Size: LF
(1)Quill Tube Bolt
(2)Quill Tube
(3)Input Shaft Seal
(4)Front Case
(5)Vent
(6)Front Case Shift Rail Bearing
(7)Oil Trough
(8)Intermediate Case Shift Rail Bearing
(9)Intermediate Case Lock Pin
(10)Oil Fill Plug
(11)Power Take-Off (PTO) Cover Gasket
(12)PTO Cover
(13)PTO Cover Bolt
(14)Oil Drain Plug
(15)Intermediate Case
(16)Intermediate Case Bolt
(17)Chip Collector Magnet
(18)Rear Case Shift Rail Bearing
(19)Shift Shaft Detent Plunger
(20)Shift Shaft Detent Sleeve
(21)Back-Up Lamp Switch
(22)Rear Case
(23)Parking Brake Cam Lever
(24)Mainshaft Rear Bearing Oil Seal
(25)Vehicle Speed Sensor O-Ring Seal
(26)Output Speed Sensor
(27)Vehicle Speed Sensor Housing Bolt
(28)Rear Case to Front Case Bolt
(29)O-Ring Seal Reverse Idler Gear Shaft Bolt
(30)Reverse Idler Gear Shaft Bolt
(31)Clutch Bracket
(32)Clutch Bracket Bolt
(33)Parking Brake Cable Bracket
(34)Parking Brake Cable Bolt
(35)Parking Brake Shoe Assembly
(36)Parking Brake Shoe Bracket Bolt
(37)Yoke Flange - 8.2L
(38)Parking Brake Drum - 8.2L
(39)Yoke Flange Nut
(40)Parking Brake Drum Bolt - 8.2L
(41)Parking Brake Drum Bolt Washer - 8.2L
(42)Parking Brake Drum Nut - 6.6L
(43)Parking Brake Drum - 6.6L
(44)Yoke Flange - 6.6L
(45)Parking Brake Drum Bolt - 6.6L
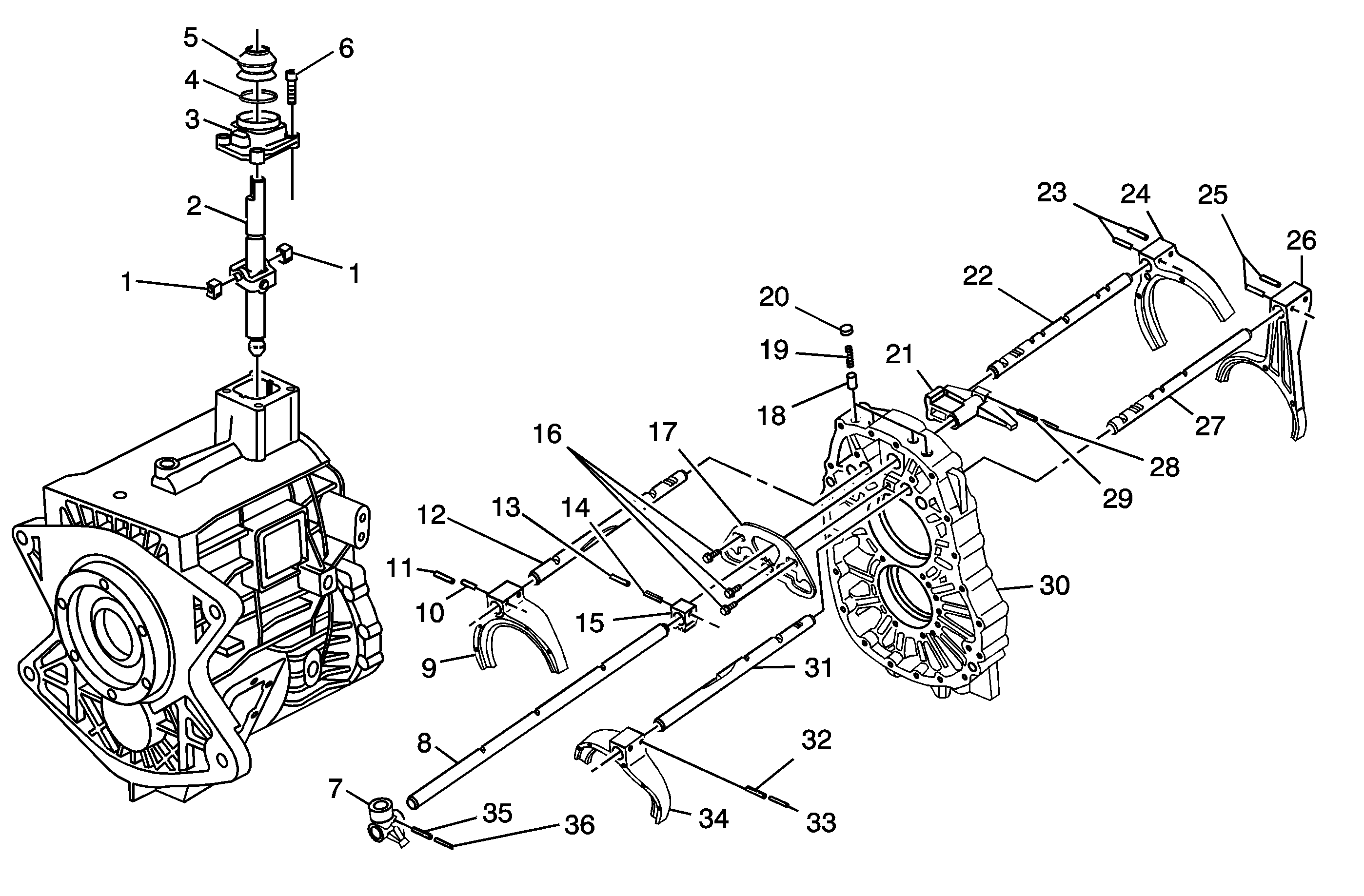
Figure 2:

Shift Control and Shift Components


Object Number: 811328  Size: MF
(1)Control Lever Pivot Pin Bushing
(1)Control Lever Pivot Pin Bushing
(2)Control Lower Lever
(3)Shift Control Housing
(4)Control Lever Lower Boot Retainer
(5)Control Lever Lower Boot
(6)Shift Control Housing Bolt
(7)Internal Shift Control Front Lever
(8)Main Shift Control Shaft
(9)4th/5th Shift Fork
(10)4th/5th Shift Fork Outer Pin
(11)4th/5th Shift Fork Inner Pin
(12)4th/5th Shift Shaft
(13)Shift Shaft Block Inner Pin
(14)Shift Shaft Block Outer Pin
(15)Shift Shaft Block
(16)Shift Interlock Plate Bolts
(17)Shift Interlock Plate
(18)Shift Shaft Detent Plunger
(19)Shift Shaft Detent Spring
(20)Shift Shaft Detent Plug
(21)Internal Shift Control Rear Lever
(22)1st/Reverse Shift Shaft
(23)1st/Reverse Shift Shaft Pin
(24)1st/Reverse Shift Fork
(25)6th Shift Fork Pin
(26)6th Shift Fork
(27)6th Shift Shaft
(28)Internal Shift Control Rear Lever Inner Pin
(29)Internal Shift Control Rear Lever Outer Pin
(30)Intermediate Case
(31)2nd/3rd Shift Shaft
(32)2nd/3rd Shift Shaft Fork Outer Pin
(33)2nd/3rd Shift Shaft Fork Inner Pin
(34)2nd/3rd Shift Shaft Fork
(35)Internal Shift Control Front Lever Outer Pin
(36)Internal Shift Control Front Lever Inner Pin
Figure 3:

Input Shaft and Mainshaft Components


Object Number: 811331  Size: LF
(1)Input Shaft Bearing Shim
(2)Input Gear Front Oil Deflector
(3)Input Shaft Bearing
(4)Input Shaft
(5)Input Shaft Gear Rear Oil Deflector
(6)Mainshaft Front Bearing
(7)4th Gear Retaining Ring
(8)5th Gear Synchronizer Blocking Ring
(9)4th/5th Synchronizer Hub
(10)4th/5th Synchronizer Spring
(11)4th/5th Synchronizer Pressure Piece
(12)4th/5th Synchronizer Sleeve
(13)4th Gear Synchronizer Blocking Ring
(14)4th Gear
(15)4th Gear Bushing
(16)4th Gear Bearing
(17)3rd Gear Thrust Washer
(18)3rd Gear
(19)3rd Gear Bushing
(20)3rd Gear Bearing
(21)3rd Gear Synchronizer Inner Ring
(22)3rd Gear Synchronizer Middle Ring
(23)3rd Gear Synchronizer Blocking Ring
(24)2nd/3rd Gear Synchronizer Hub
(25)2nd/3rd Gear Synchronizer Detent Ball
(26)2nd/3rd Gear Synchronizer Pressure Piece
(27)2nd/3rd Gear Synchronizer Spring
(28)3rd Gear Synchronizer Sleeve
(29)2nd Gear Synchronizer Blocking Ring
(30)2nd Gear Synchronizer Middle Ring
(31)2nd Gear Synchronizer Inner Ring
(32)2nd Gear Bearing
(33)2nd Gear
(34)Mainshaft
(35)Mainshaft Center Bearing
(36)1st Gear Bearing
(37)1st Gear
(38)1st Gear Synchronizer Blocking Ring
(39)1st/Reverse Gear Synchronizer Hub
(40)1st/Reverse Gear Synchronizer Spring
(41)1st/Reverse Gear Synchronizer Pressure Piece
(42)1st/Reverse Gear Synchronizer Sleeve
(43)Reverse Gear Synchronizer Blocking Ring
(44)Reverse Gear Bearing
(45)Reverse Gear Bushing
(46)Reverse Gear
(47)Reverse Gear Thrust Washer
(48)Mainshaft Rear Bearing
(49)Output Shaft Speed Sensor Reluctor Wheel
(50)Transmission Propeller Shaft Yoke, 4 Hole shown
(51)Transmission Propeller Shaft Yoke Nut
Figure 4:

Countershaft and Reverse Idler Shaft Components


Object Number: 739397  Size: MF
(1)Countershaft Front Bearing Shim
(2)Countershaft Front Bearing
(3)Countershaft
(4)Countershaft Center Bearing
(5)Countershaft Bearing Spacer
(6)6th Gear Synchronizer Retaining Ring
(7)6th Gear Synchronizer Pressure Piece
(8)6th Gear Synchronizer Hub
(9)6th Gear Synchronizer Spring
(10)6th Gear Synchronizer Sleeve
(11)6th Gear Synchronizer Blocking Ring
(12)6th Gear Bushing
(13)6th Gear Bearing
(14)6th Gear
(15)6th Gear Thrust Washer
(16)6th Gear Retaining Ring
(17)Countershaft Rear Bearing
(18)Reverse Idler Gear Shaft Bracket
(19)Reverse Idler Gear Shaft
(20)Reverse Idler Gear Bearing
(21)Reverse Idler Gear