GM Service Manual Online
For 1990-2009 cars only
Makes
🢒
Chevrolet
🢒
2004
🢒
Kodiak C-Series (Conventional) C4/C5
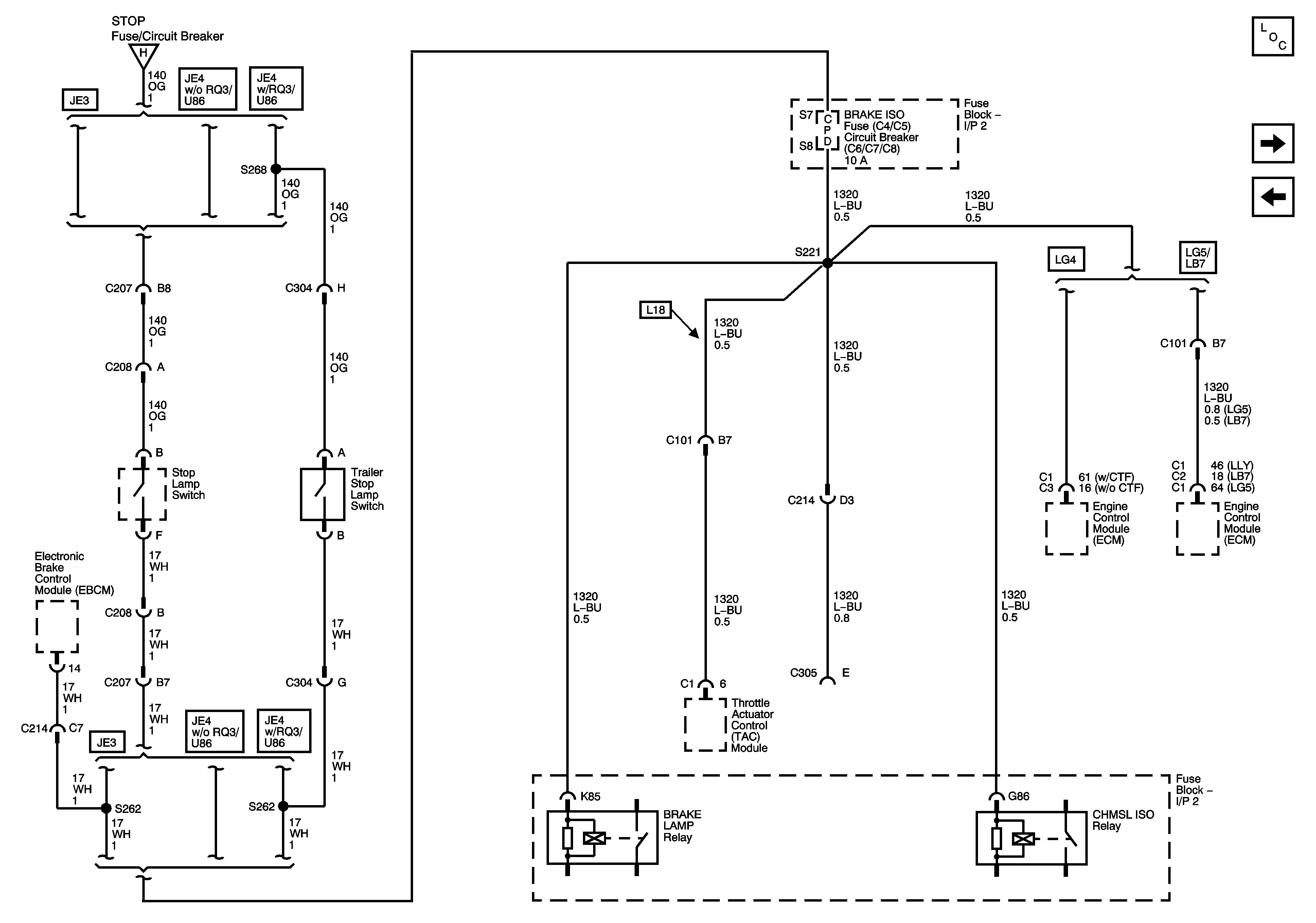
🢒 BRAKE ISO Fuse/Circuit Breaker
BRAKE ISO Fuse/Circuit Breaker
BRAKE ISO Fuse/Circuit Breaker
Master Electrical Component List
ABS 1, ABS 2, ABS 3, E/A PUMP, and HORN Fuses/Circuit Breakers
BATT/HAZ, HAZARD, PWR ACCY, STOP, and TRLR TRN/HAZ Fuses/Circuit Breakers
BATT/HAZ, HAZARD, PWR ACCY, STOP, and TRLR TRN/HAZ Fuses/Circuit Breakers