GM Service Manual Online
For 1990-2009 cars only
Figure 1:

G100 - L18


Object Number: 1800732  Size: FS
Master Electrical Component List
G100 - LLY
Figure 2:

G100 - LLY


Object Number: 1800762  Size: FS
Master Electrical Component List
G100 - LG4
G100 - L18
Figure 3:

G100 - LG4


Object Number: 1800765  Size: FS
Master Electrical Component List
G100 - LG5
G100 - LLY
Figure 4:

G100 - LG5


Object Number: 1800771  Size: FS
Master Electrical Component List
G101 - 1 of 2
G100 - LG4
Figure 5:

G101 - 1 of 2


Object Number: 1800773  Size: FS
Master Electrical Component List
G101 - 2 of 2
G100 - LG5
G101 - 2 of 2
Figure 6:

G101 - 2 of 2


Object Number: 1800776  Size: FS
Master Electrical Component List
G102 - 1 of 2
G101 - 1 of 2
G101 - 1 of 2
Figure 7:

G102 - 1 of 2


Object Number: 1800778  Size: FS
Master Electrical Component List
G102 - 2 of 2
G101 - 2 of 2
G102 - 2 of 2
Figure 8:

G102 - 2 of 2


Object Number: 1800780  Size: FS
Master Electrical Component List
G103, G105, and G106
G102 - 1 of 2
G102 - 1 of 2
Figure 9:

G103, G105 and G106


Object Number: 1800781  Size: FS
Master Electrical Component List
G119 and G120
G102 - 2 of 2
Figure 10:

G119 and G120


Object Number: 1645666  Size: FS
Master Electrical Component List
G200 and G202
G103, G105, and G106
Figure 11:

G200 and G202


Object Number: 1800782  Size: FS
Master Electrical Component List
G203 - 1 of 4
G119 and G120
Figure 12:

G203 - 1 of 4


Object Number: 1800785  Size: FS
Master Electrical Component List
G203 - 2 of 4
G200 and G202
G203 - 2 of 4
G203 - 3 of 4
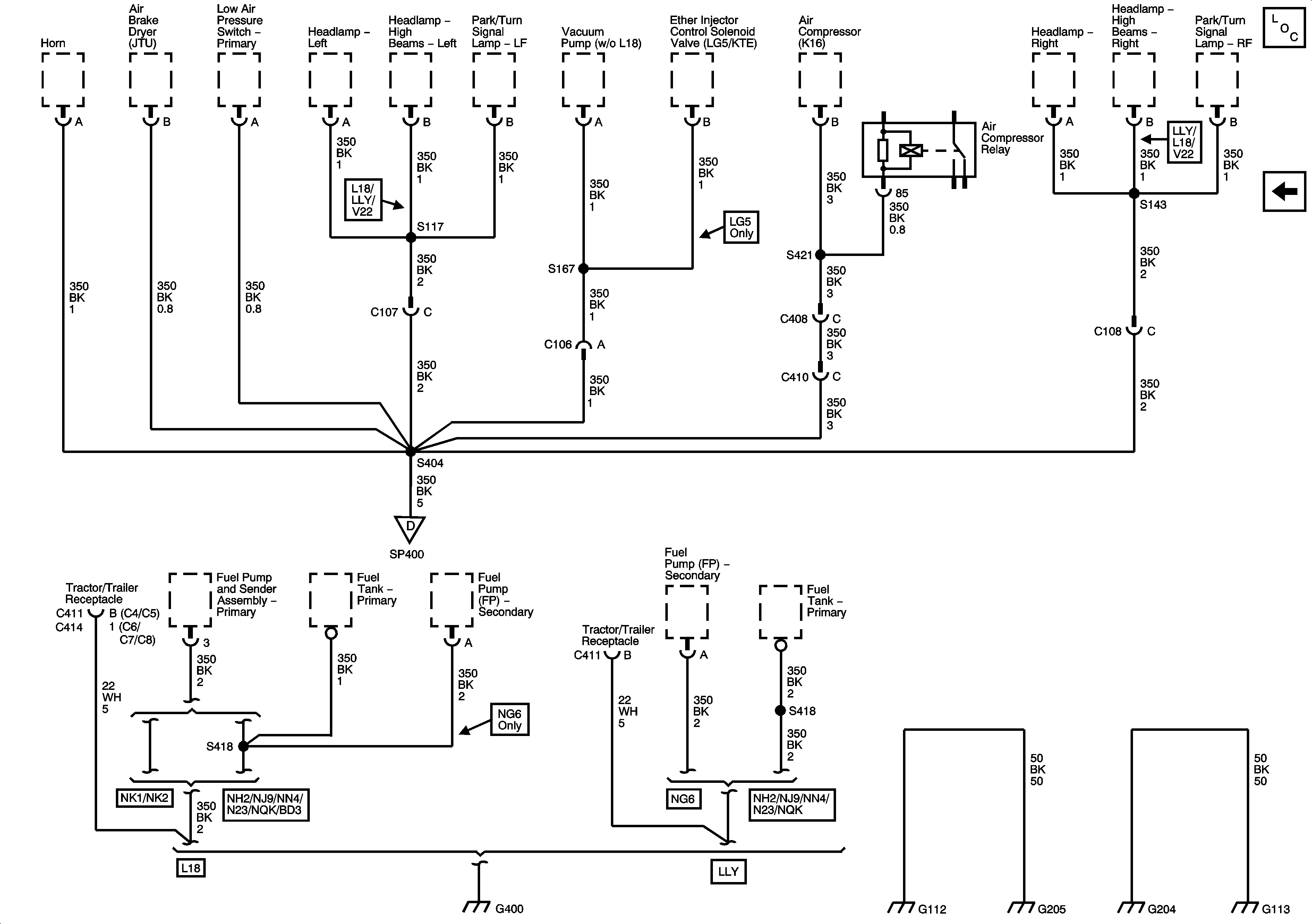
G112, G113, G203 - 4 of 4, G204, G205, and G400
Figure 13:

G203 - 2 of 4


Object Number: 1645670  Size: FS
Master Electrical Component List
G203 - 3 of 4
G203 - 1 of 4
G203 - 1 of 4
Figure 14:

G203 - 3 of 4


Object Number: 1800786  Size: FS
Master Electrical Component List
G112, G113, G203 - 4 of 4, G204, G205, and G400
G203 - 2 of 4
G203 - 1 of 4
Figure 15:

G112, G113, G203 - 4 of 4, G204, G205, and G400


Object Number: 1800789  Size: FS
Master Electrical Component List
G203 - 3 of 4
G203 - 1 of 4