GM Service Manual Online
For 1990-2009 cars only
Makes
🢒
Chevrolet
🢒
2007
🢒
Kodiak C-Series (Conventional) C4/C5
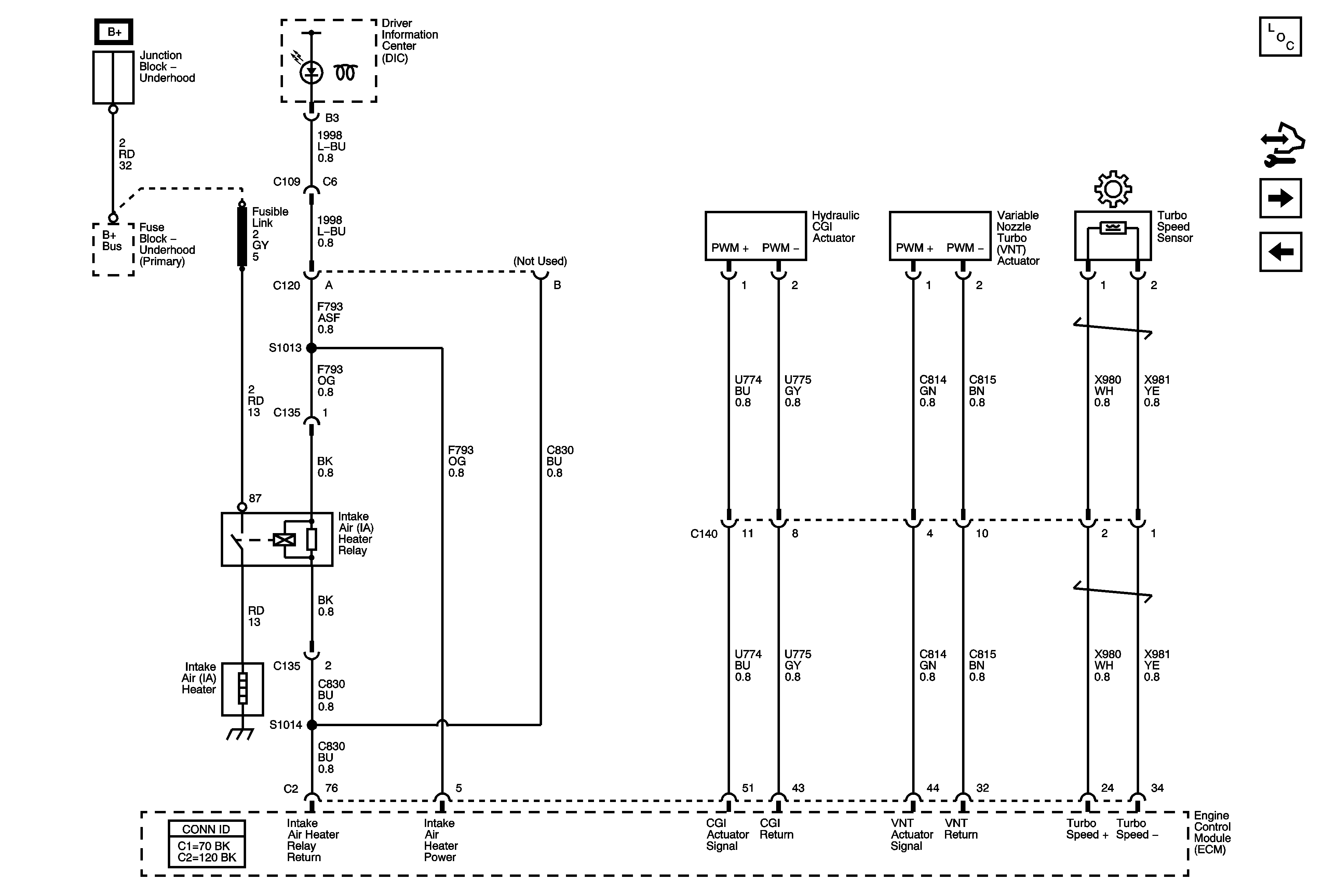
🢒 Device Controls - Intake Air (IA) Heater, Turbo Control Sensors
Device Controls - Intake Air (IA) Heater, Turbo Control Sensors
Device Controls - Intake Air (IA) Heater, Turbo Control Sensors
Master Electrical Component List
Control Module References
Fuel Controls - Fuel Injectors
Engine Data Sensors - Injection Timing Controls