GM Service Manual Online
For 1990-2009 cars only
Makes
🢒
Chevrolet
🢒
2008
🢒
Kodiak C-Series (Conventional) C4/C5
🢒 HPZ with Automatic Transmission
HPZ with Automatic Transmission
HPZ with Automatic Transmission
Master Electrical Component List
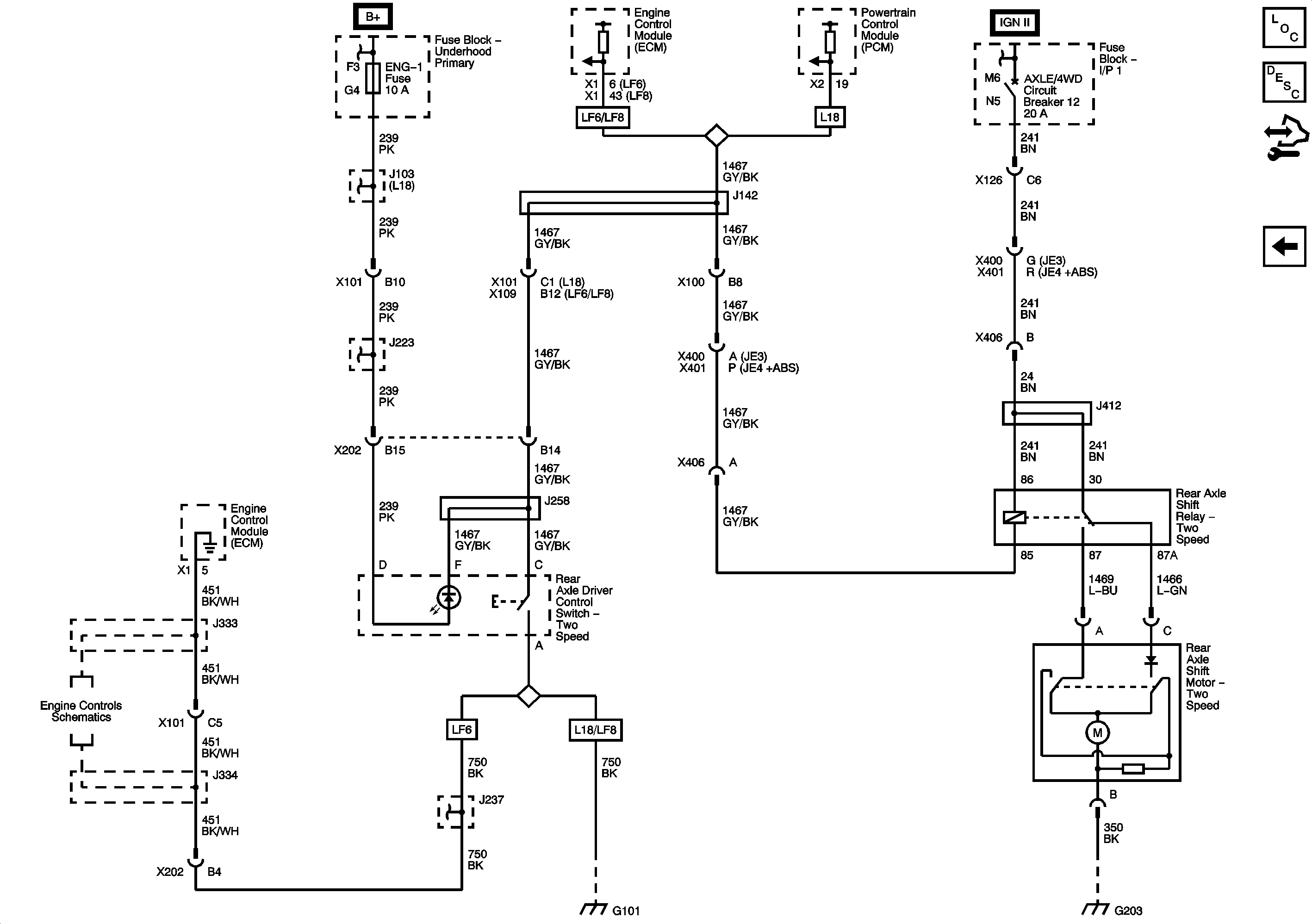
Two Speed Rear Axle Shift System Description and Operation (Air Operated)
Control Module References
HPZ with Manual Transmision
Engine Data Sensors - Low Reference 2 of 2
ENG-1 and ENG-4 Fuses - L18/LMM
ENG-1 and ENG-4 Fuses - LF6/LF8
ENG-1 and ENG-4 Fuses - L18/LMM
ENG-1 and ENG-4 Fuses - LF6/LF8
Engine Data Sensors - Low Reference 2 of 2
Ground Distribution Schematics
AXL/4WD, BRK, HYD/AIR BRK, and HTR/AC Fuses/Circuit Breakers
G200, G202, and G203 - 1 of 4