GM Service Manual Online
For 1990-2009 cars only
Makes
🢒
Chevrolet
🢒
2008
🢒
Kodiak C-Series (Conventional) C4/C5
🢒 LF8/LMM with CTF
LF8/LMM with CTF
LF8/LMM with CTF
Master Electrical Component List
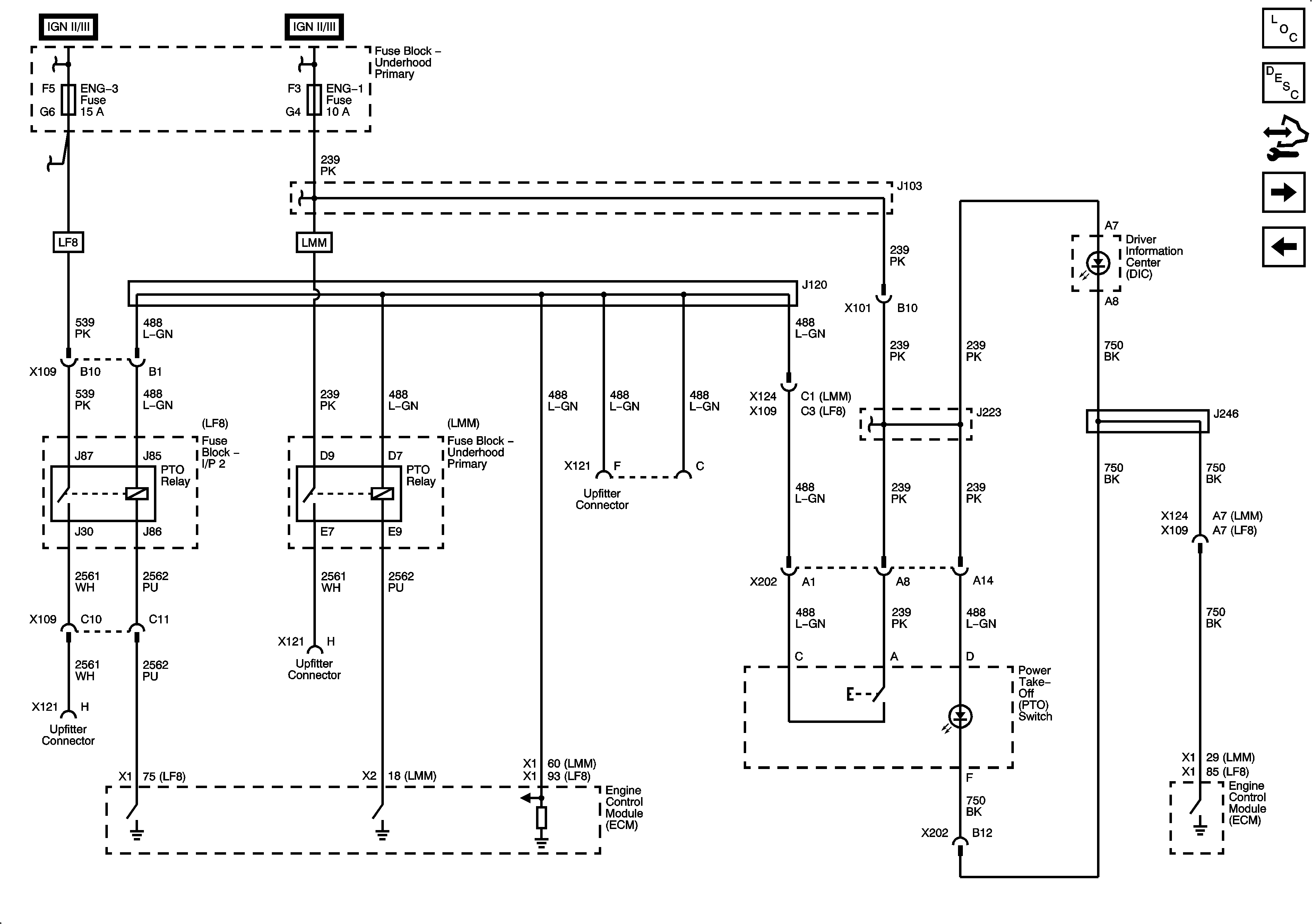
Power Take-Off (PTO) Description and Operation
Control Module References
w/o LF6 2 of 2
w/o LF6 1 of 2
ENG-2, and ENG-3 Fuses - LF8
ENG-1 and ENG-4 Fuses - L18/LMM
ENG-1 and ENG-4 Fuses - L18/LMM