GM Service Manual Online
For 1990-2009 cars only

Positive Crankcase Ventilation Hose/Pipe/Tube Replacement LMM

Removal Procedure


    Object Number: 1867801  Size: SH
  1. Remove the positive crankcase ventilation (PCV) pipe bolt from the left valve cover and disconnect the PCV pipe.

  2. Object Number: 1867881  Size: SH
  3. Remove the PCV pipe bolt from the right valve cover and disconnect the PCV pipe.

  4. Object Number: 1867885  Size: SH
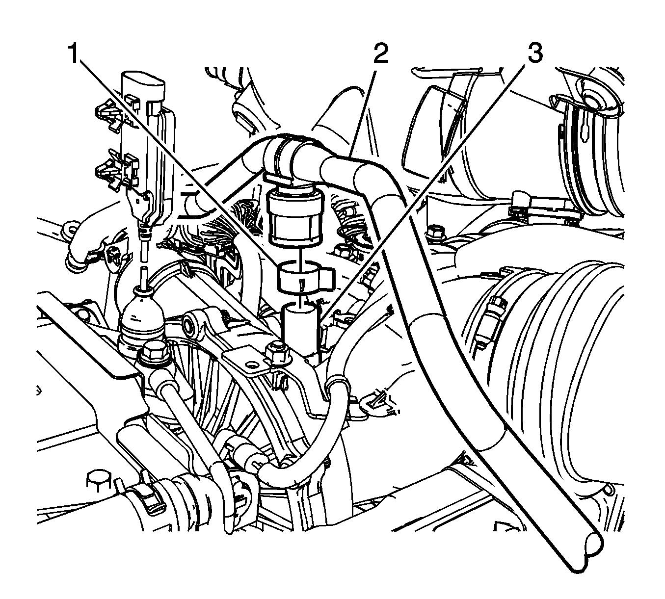
  5. Compress the clamp (1) and disconnect the PCV pipe (2) from the air intake pipe (3).
  6. Remove the PCV hose/pipe.

Installation Procedure


    Object Number: 1867885  Size: SH
  1. Position the PCV hose/pipe.
  2. Compress the clamp (1) and connect the PCV pipe (2) to the air intake pipe (3).

  3. Object Number: 1867881  Size: SH
  4. Position the PCV pipe to the right valve cover and loosely install the PCV pipe bolt.

  5. Object Number: 1867801  Size: SH
  6. Position the PCV pipe to the left valve cover and loosely install the PCV pipe bolt.
  7. Caution: Refer to Fastener Caution in the Preface section.

  8. Tighten the right and left PCV pipe bolts.
  9. Tighten
    Tighten the PCV pipe bolts to 18 N·m (13 lb ft).