GM Service Manual Online
For 1990-2009 cars only

    Object Number: 1351829  Size: SH
  1. Inspect the water pump pulley for damage at the belt contact area and the pulley-to-water pump mounting surface.

  2. Object Number: 1150746  Size: SH

    Important: Do not immerse the water pump in solvent. The solvent may enter the water pump's permanently lubricated bearings and cause premature bearing failure.

  3. Clean all excess dirt and debris from the water pump housing.
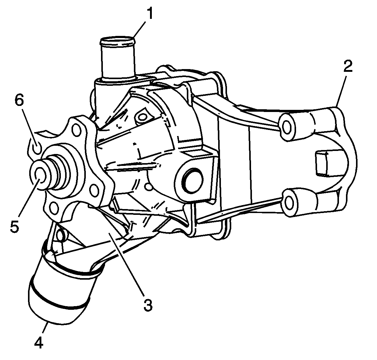
  4. Inspect the water pump for the following:
  5. • Leakage at the hose fitting (1)
    • Leakage at the water pump weep hole (3)
    • A stain around the weep hole is acceptable. If leakage occurs, dripping, with the engine running and the cooling system pressurized, replace the water pump.
    • Gasket sealing surfaces (2) for excessive scratches or gouging
    • Restrictions within the internal coolant passages (4)
    • Excessive side-to-side play in the pulley shaft (5)
    • If the shaft end play exceeds 0.381 mm (0.015 in), replace the water pump.
    • Rotate the pump shaft by hand and inspect for roughness of operation
       - If the hub wobbles, is noisy, or feels rough when rotated, replace the water pump.
       - The shaft and fan hub must turn straight and smoothly.
    • Damage to threaded bolt holes (6)
    • Damage to the fan clutch mounting threads (5)