GM Service Manual Online
For 1990-2009 cars only
Makes
🢒
Chevrolet
🢒
2004
🢒
Kodiak C-Series (Crew) C4/C5
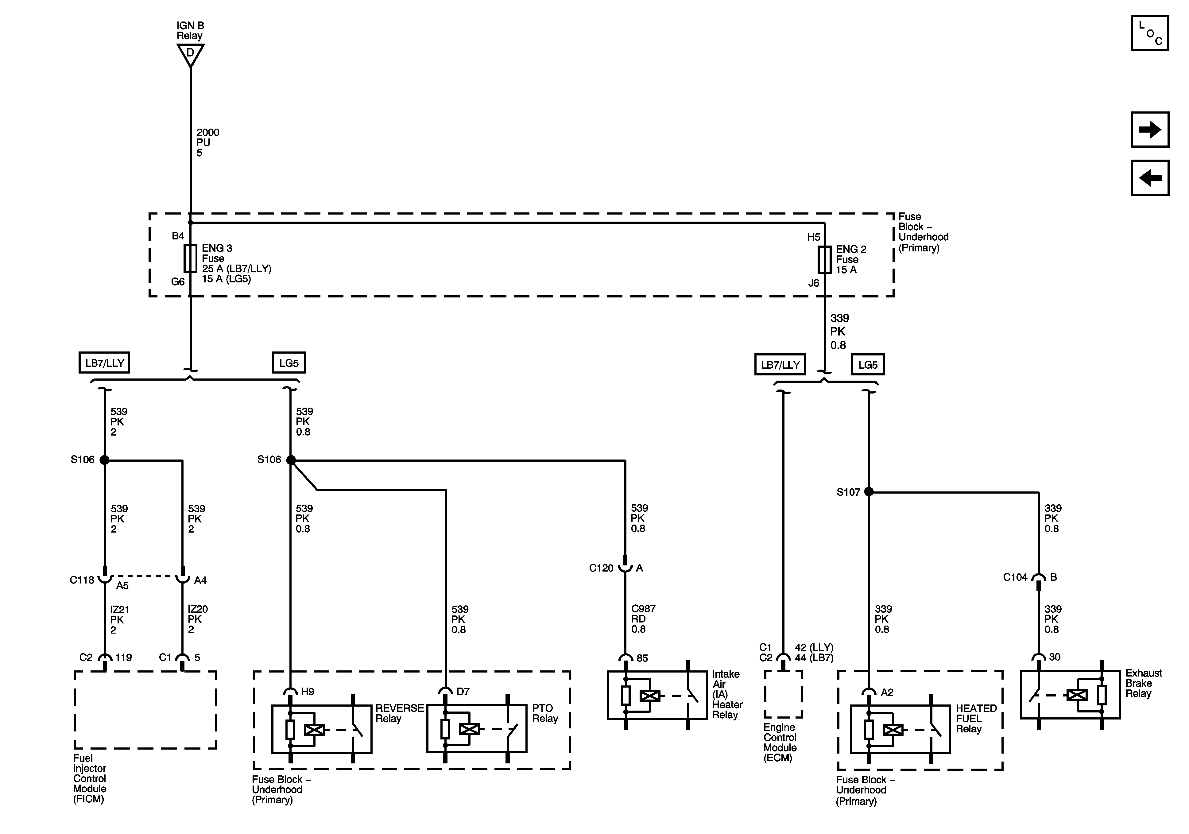
🢒 ENG 2 and ENG 3 Fuses (LG5/LB7/LLY)
ENG 2 and ENG 3 Fuses (LG5/LB7/LLY)
ENG 2 and ENG 3 Fuses (LG5/LB7/LLY)
Master Electrical Component List
ENG 1 and ENG 4 Fuses (LG4/LG5)
ENG 2 and ENG 3 Fuses (L18)
ENGINE and PCM-I Fuses/Circuit Breakers