GM Service Manual Online
For 1990-2009 cars only
Makes
🢒
Chevrolet
🢒
2000
🢒
Lumina
🢒
Body and Accessories
🢒
Lighting Systems
🢒 Interior Lights Schematics
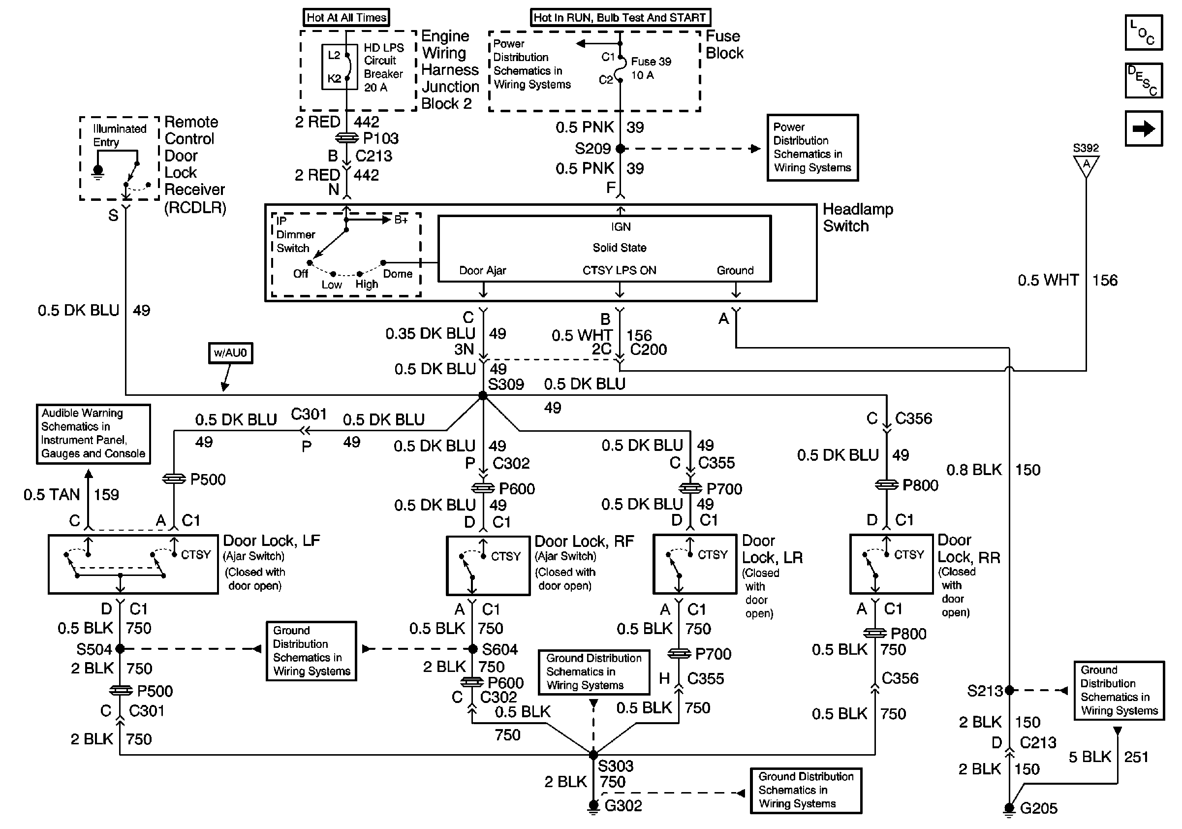
Figure
1:
Fuse Distribution, Headlamp Switch and Door Ajar Switches
Lighting Systems Components
Interior Lights Circuit Description
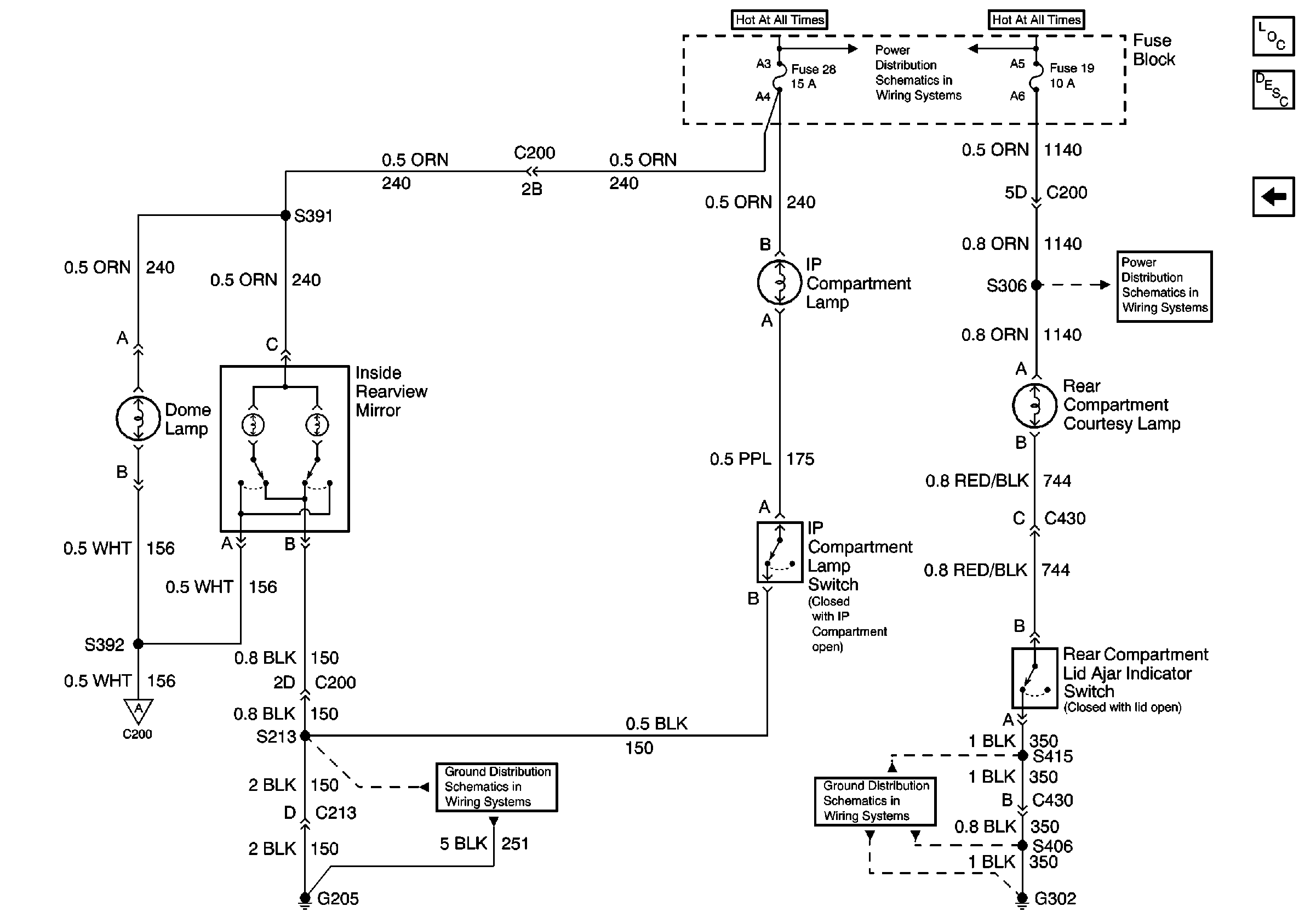
Fuse Distribution, Dome Lamp, Rear Compartment Lamp, IP Comparment Lamp and Inside Rearview Mirror
Fuse Distribution, Dome Lamp, Rear Compartment Lamp, IP Comparment Lamp and Inside Rearview Mirror
Fuses 12, 21, 30 and 39
Fuses 12, 21, 30 and 39
Audible Warnings Pwr, Headlamp Sw, Ign Key Warn Sw, LF Door Lock, Grnd
G302 (1 of 2)
G302 (1 of 2)
G302 (1 of 2)
G205 (1 of 2)
Figure
2:
Fuse Distribution, Dome Lamp, Rear Compartment Lamp, IP Comparment Lamp and Inside Rearview Mirror
Fuses 1, 28, and 37
Fuses 1, 28, and 37
Lighting Systems Components
Interior Lights Circuit Description
Fuse Distribution, Headlamp Switch and Door Ajar Switches
G302 (1 of 2)
G205 (1 of 2)
Fuse Distribution, Headlamp Switch and Door Ajar Switches