GM Service Manual Online
For 1990-2009 cars only
Makes
🢒
Chevrolet
🢒
2000
🢒
Lumina
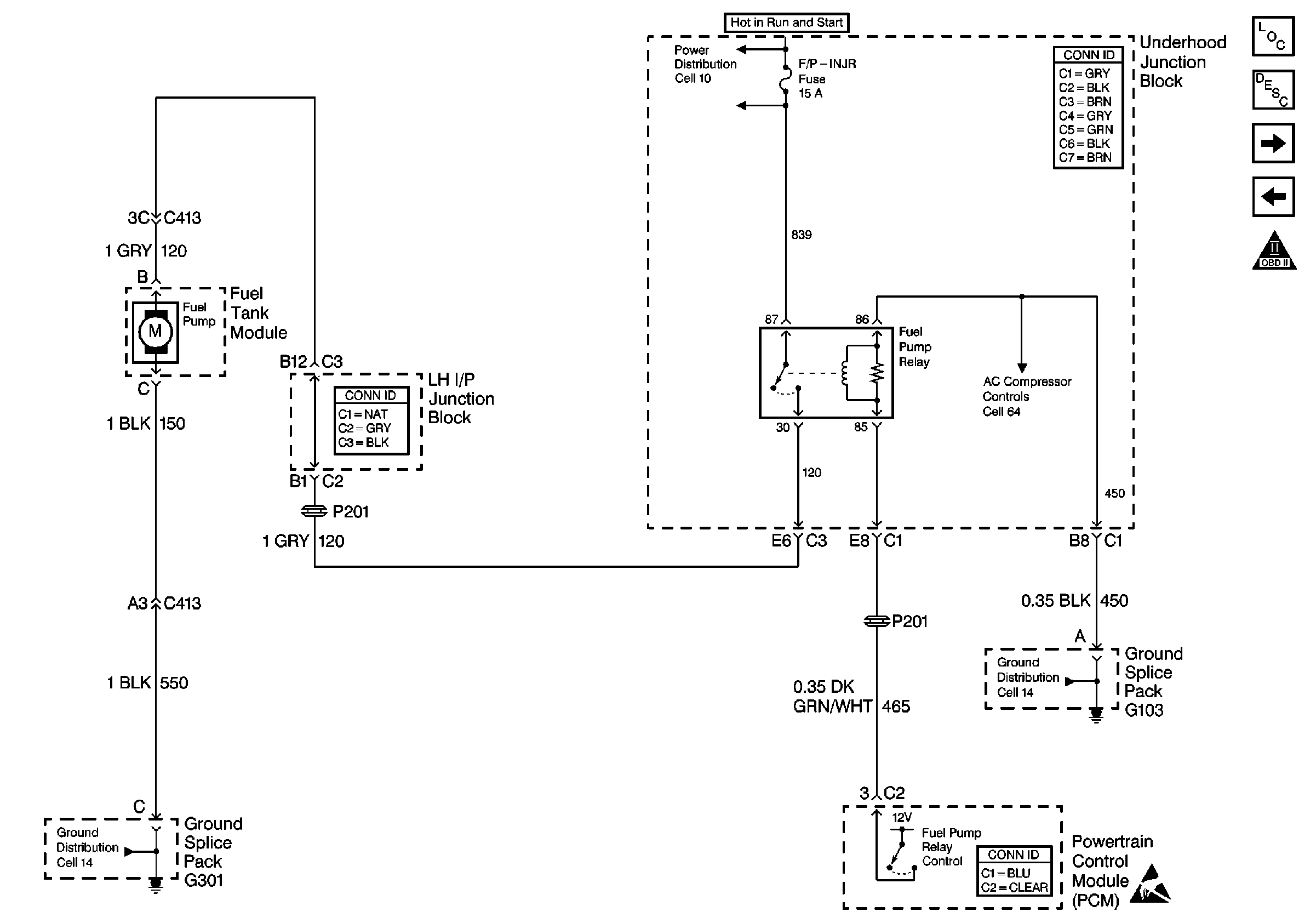
🢒 Cell 21: Fuel Controls
Cell 21: Fuel Controls
Cell 21: Fuel Controls
Engine Controls Component Views
Information Sensors/Switches Description
Cell 21: Fuel Injectors
Cell 21: Ignition Controls
OBD II Symbol Description Notice
Handling ESD Sensitive Parts Notice
Ground Distribution Schematics
Ground Distribution Schematics