GM Service Manual Online
For 1990-2009 cars only
Figure 1:

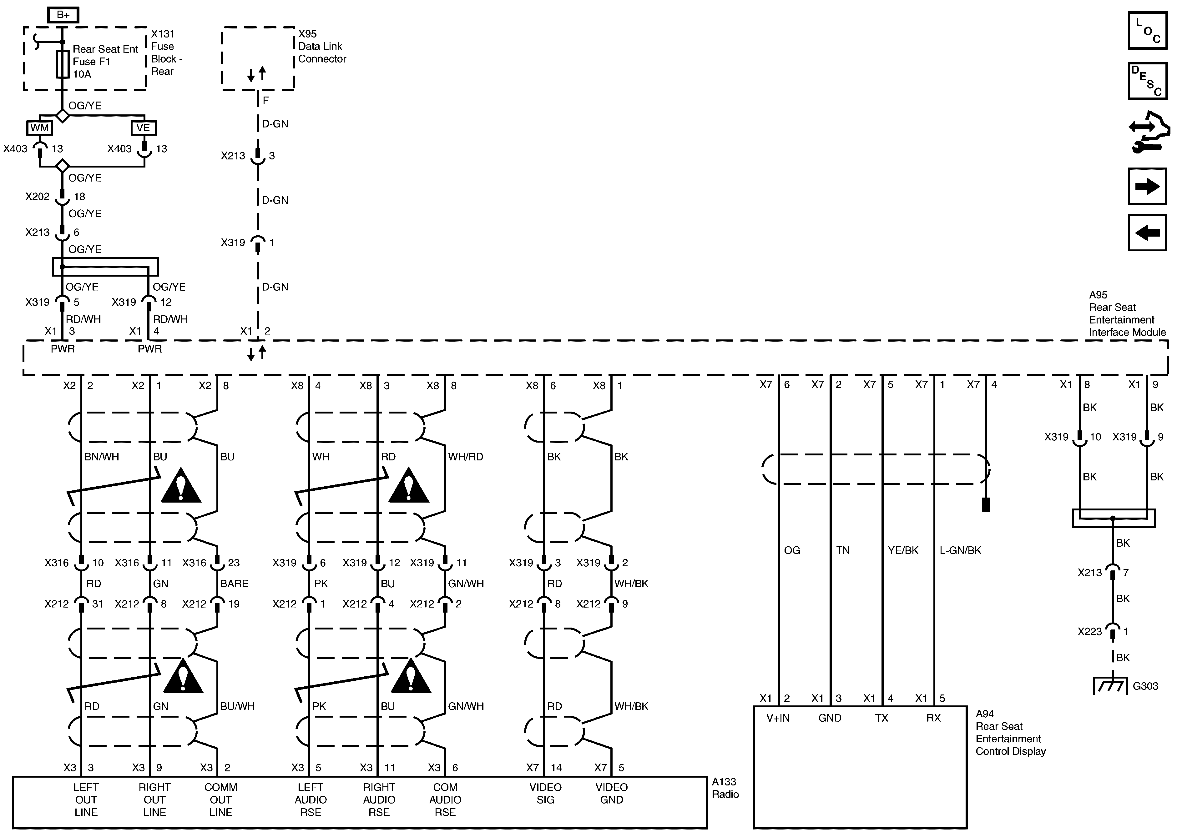
Rear Seat Entertainment -- Base


Object Number: 1957885  Size: FS
Master Electrical Component List
Radio/Audio System Description and Operation SWBRHD
Control Module References
Speaker Inputs and Outputs
Rear Seat Entertainment Interface Module to DVD Player - Base (1 of 2)
G303 and G304 - 1 of 2
Entertainment/Communication Schematic Icons
Entertainment/Communication Schematic Icons
Figure 2:

Rear Seat Entertainment Interface Module to DVD Player - Base (1 of 2)


Object Number: 1957888  Size: FS
Master Electrical Component List
Radio/Audio System Description and Operation SWBRHD
Control Module References
Rear Seat Entertainment Interface Module to DVD Player - Base (2 of 2)
Rear Seat Entertainment - Base
Figure 3:

Rear Seat Entertainment Interface Module to DVD Player - Base (2 of 2)


Object Number: 1957877  Size: FS
Master Electrical Component List
Radio/Audio System Description and Operation SWBRHD
Control Module References
Rear Seat Entertainment - Premium
Rear Seat Entertainment Interface Module to DVD Player - Base (1 of 2)
Figure 4:

Rear Seat Entertainment -- Premium


Object Number: 1957886  Size: FS
Master Electrical Component List
Radio/Audio System Description and Operation SWBRHD
Control Module References
Rear Seat Entertainment Interface Module to DVD Player - Premium
Rear Seat Entertainment Interface Module to DVD Player - Base (2 of 2)
Entertainment/Communication Schematic Icons
Entertainment/Communication Schematic Icons
Entertainment/Communication Schematic Icons
Entertainment/Communication Schematic Icons
G303 and G304 - 1 of 2
Figure 5:

Rear Seat Entertainment Interface Module to DVD Player


Object Number: 1957893  Size: FS
Master Electrical Component List
Radio/Audio System Description and Operation SWBRHD
Control Module References
Rear Seat Entertainment Interface Module to Video Display - Premium (1 of 2)
Rear Seat Entertainment - Premium
Rear Seat Entertainment Interface Module to Video Display - Premium (1 of 2)
Figure 6:

Rear Seat Entertainment Interface Module to Video Display - Premium (1 of 2)


Object Number: 1957880  Size: FS
Master Electrical Component List
Radio/Audio System Description and Operation SWBRHD
Control Module References
Rear Seat Entertainment Interface Module to Video Display - Premium (2 of 2)
Rear Seat Entertainment Interface Module to DVD Player - Premium
Entertainment/Communication Schematic Icons
Entertainment/Communication Schematic Icons
Entertainment/Communication Schematic Icons
Entertainment/Communication Schematic Icons
Figure 7:

Rear Seat Entertainment Interface Module to Video Display - Premium (2 of 2)


Object Number: 1957883  Size: FS
Master Electrical Component List
Radio/Audio System Description and Operation SWBRHD
Control Module References
Steering Wheel Controls Switch and Inflatable Restraint Steering Wheel Module Coil Inputs and Outputs
Rear Seat Entertainment Interface Module to Video Display - Premium (1 of 2)
Entertainment/Communication Schematic Icons
Entertainment/Communication Schematic Icons
Entertainment/Communication Schematic Icons
Entertainment/Communication Schematic Icons
Figure 8:

Steering Wheel Controls Switch and Inflatable Restraint Steering Wheel Module Coil Inputs and Outputs


Object Number: 1957894  Size: FS
Master Electrical Component List
Radio/Audio System Description and Operation SWBRHD
Control Module References
Rear Seat Entertainment Interface Module to Video Display - Premium (2 of 2)
G201 - 1 of 2
Instrument Cluster Power, Ground, Serial Data, Inputs and Outputs
Instrument Cluster Power, Ground, Serial Data, Inputs and Outputs
Ignition Key Cylinder Lamp, Courtesy Lamps, Compartment Lamps and Sunshade Lamps, Power and Ground
Instrument Cluster Power, Ground, Serial Data, Inputs and Outputs
Figure 9:

Speaker Inputs and Outputs


Object Number: 1957861  Size: FS
Master Electrical Component List
Radio/Audio System Description and Operation SWBRHD
Control Module References
Rear Seat Entertainment - Base
Speaker Inputs and Outputs
Entertainment/Communication Schematic Icons
Entertainment/Communication Schematic Icons
Entertainment/Communication Schematic Icons
Entertainment/Communication Schematic Icons
Entertainment/Communication Schematic Icons
Entertainment/Communication Schematic Icons
Bluetooth System
Bluetooth System