GM Service Manual Online
For 1990-2009 cars only

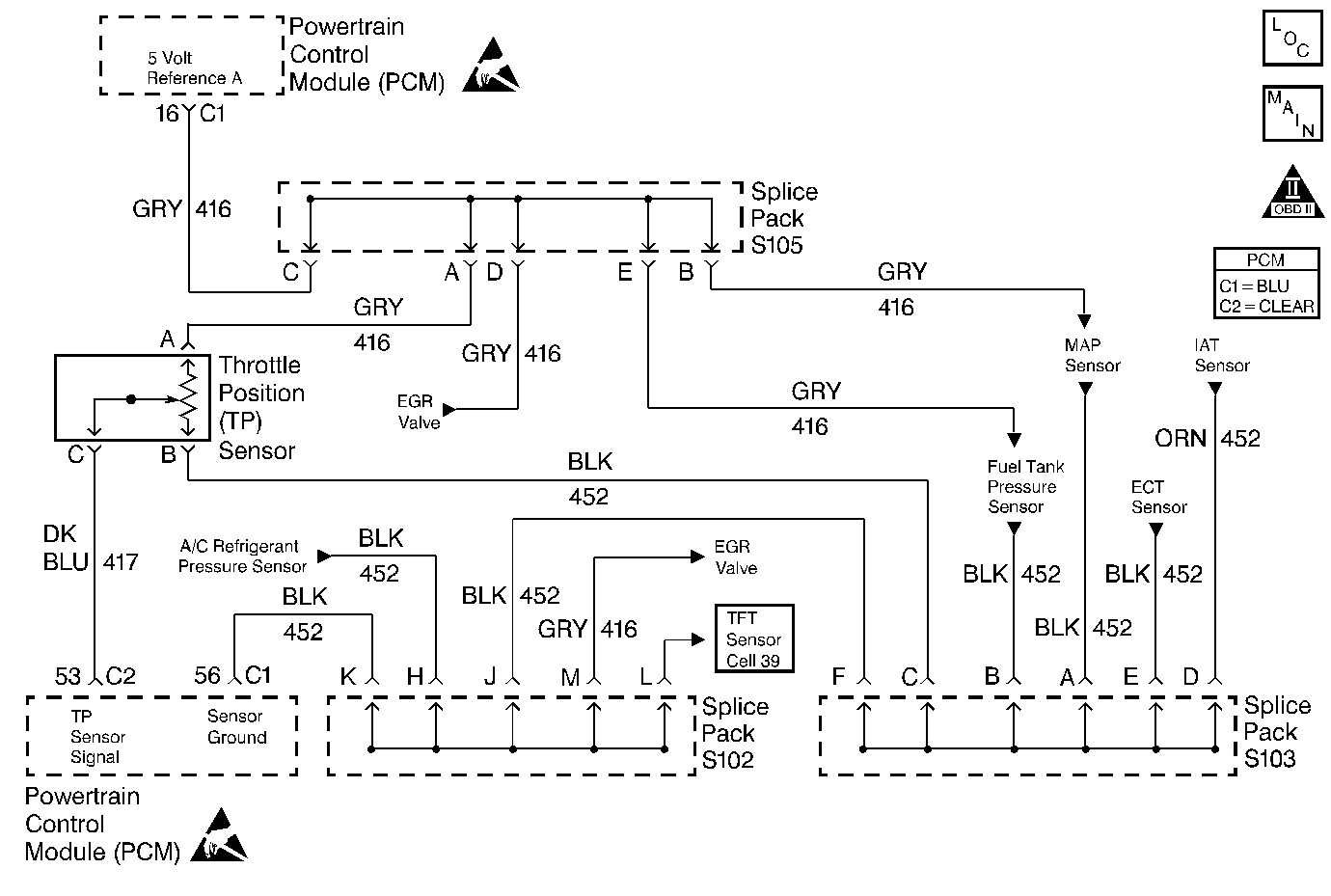
Object Number: 69670  Size: MF
Engine Controls Components
Engine Data Sensors
OBD II Symbol Description Notice
Handling ESD Sensitive Parts Notice
Handling ESD Sensitive Parts Notice

Circuit Description

The Throttle Position (TP) Sensor circuit provides a voltage signal that changes relative to throttle blade angle. The signal voltage will vary from below 1 volt at closed throttle to about 4 volts at Wide Open Throttle (WOT).

The TP signal is one of the most important inputs used by the PCM for fuel control and most of the PCM - controlled outputs.

Conditions for Setting the DTC

    •  The engine is running.
    •  TP sensor signal voltage is less than 0.16 volt.

Action Taken When the DTC Sets

    • The PCM will illuminate the malfunction indicator lamp (MIL) during the first trip in which the diagnostic runs and fails.
    • If equipped with traction control, the PCM will command the EBTCM via the serial data circuit to turn OFF traction control and illuminate the TRACTION OFF lamp.
    • The PCM will store conditions which were present when the DTC set as Freeze Frame and Fail Records data.

Conditions for Clearing the MIL/DTC

    • The PCM will turn OFF the MIL during the third consecutive trip in which the diagnostic has been run and passed.
    • The History DTC will clear after 40 consecutive warm-up cycles have occurred without a malfunction.
    • The DTC can be cleared by using the scan tool.

Diagnostic Aids

Check for the following conditions:

    •  Poor connection at PCM. Inspect harness connectors for backed out terminals, improper mating, broken locks, improperly formed or damaged terminals, and poor terminal to wire connection.
    •  Damaged harness. Inspect the wiring harness for damage. If the harness appears to be OK, observe the throttle position display on the scan tool while moving connectors and wiring harnesses related to the TP sensor. A change in the display will indicate the location of the fault.

If DTC P0122 cannot be duplicated, the information included in the Fail Records data can be useful in determining vehicle mileage since the DTC was last set. If it is determined that the DTC occurs intermittently, performing the DTC P1122 Diagnostic Chart may isolate the cause of the fault.

Test Description

The number below refers to the step number on the Diagnostic Table.

  1. This vehicle is equipped with a PCM which utilizes an Electrically Erasable Programmable Read Only Memory (EEPROM). When the PCM is being replaced, the new PCM must be programmed. Refer to Powertrain Control Module Replacement/Programming in Powertrain Control Module (PCM) and Sensors.

DTC P0122 - TP Sensor Circuit Low Voltage

Step

Action

Value(s)

Yes

No

1

Was the Powertrain On-Board Diagnostic Check performed?

--

Go to Step 2

Go to Powertrain On Board Diagnostic (OBD) System Check

2

  1. Ignition on , engine off.
  2. With the throttle closed, observe the TP Sensor display on the scan tool Eng 1 data list.

Is TP Sensor below the specified value?

0.16V

Go to Step 4

Go to Step 3

3

  1. Ignition on , engine off.
  2. Review and record scan tool Fail Records data.
  3. Operate vehicle within Fail Records conditions as noted.
  4. Using a scan tool, monitor SPECIFIC DTC info for DTC P0122.

Does scan tool indicate DTC P0122 failed?

--

Go to Step 4

Go to Diagnostic Aids

4

  1. Disconnect the TP sensor electrical connector.
  2. Jumper the 5 volt reference A circuit and the TP signal together at the TP sensor harness connector.
  3. Observe the TP Sensor display on the scan tool.

Is TP Sensor at the specified value?

5V

Go to Step 10

Go to Step 5

5

  1. Connect a test light between battery positive voltage and the TP sensor signal circuit at the TP sensor harness connector.
  2. Observe the TP Sensor display on the scan tool.

Is TP Sensor at the specified value?

5V

Go to Step 6

Go to Step 8

6

  1. Ignition off .
  2. Disconnect the PCM and check the 5 volt reference A circuit for an open or short to ground.
  3. If the 5 volt reference A circuit is open or shorted to ground, repair it as necessary. Refer to Repair Procedures in Electrical Diagnosis .

Was the 5 volt reference A circuit open or shorted to ground?

--

Go to Step 13

Go to Step 7

7

Check the 5 volt reference A circuit for a poor connection at the PCM and replace terminal if necessary. Refer to Repair Procedures in Electrical Diagnosis.

Did the terminal require replacement?

--

Go to Step 13

Go to Step 12

8

  1. Ignition off .
  2. Disconnect the PCM, and check the TP signal circuit for an open, short to ground, or short to the sensor ground circuit.
  3. If the TP sensor signal circuit is open or shorted to ground, repair it as necessary. Refer to Repair Procedures in Electrical Diagnosis .

Was the TP signal circuit open or shorted to ground?

--

Go to Step 13

Go to Step 9

9

Check the TP sensor signal circuit for a poor connection at the PCM and replace terminal if necessary. Refer to Repair Procedures in Electrical Diagnosis .

Did the terminal require replacement?

--

Go to Step 13

Go to Step 12

10

Check the TP sensor signal circuit for a poor connection at the TP sensor and replace terminal if necessary. Refer to Repair Procedures in Electrical Diagnosis .

Did the terminal require replacement?

--

Go to Step 13

Go to Step 11

11

Replace the TP sensor. Refer to Throttle Position Sensor Replacement .

Is action complete?

--

Go to Step 13

--

12

Replace the PCM.

Important : Replacement PCM must be programmed. Refer to Powertrain Control Module Replacement/Programming .

Is action complete?

--

Go to Step 13

--

13

  1. Review and record scan tool Fail Records data.
  2. Clear DTCs.
  3. Operate vehicle within Fail Records conditions as noted.
  4. Using a scan tool, monitor SPECIFIC DTC info for DTC P0122.

Does scan tool indicate DTC P0122 failed?

--

Go to Step 2

Repair complete