GM Service Manual Online
For 1990-2009 cars only
Makes
🢒
Chevrolet
🢒
1998
🢒
Malibu
🢒
Body and Accessories
🢒
Lighting Systems
🢒 Interior Lights Dimming Schematics
Figure
1:
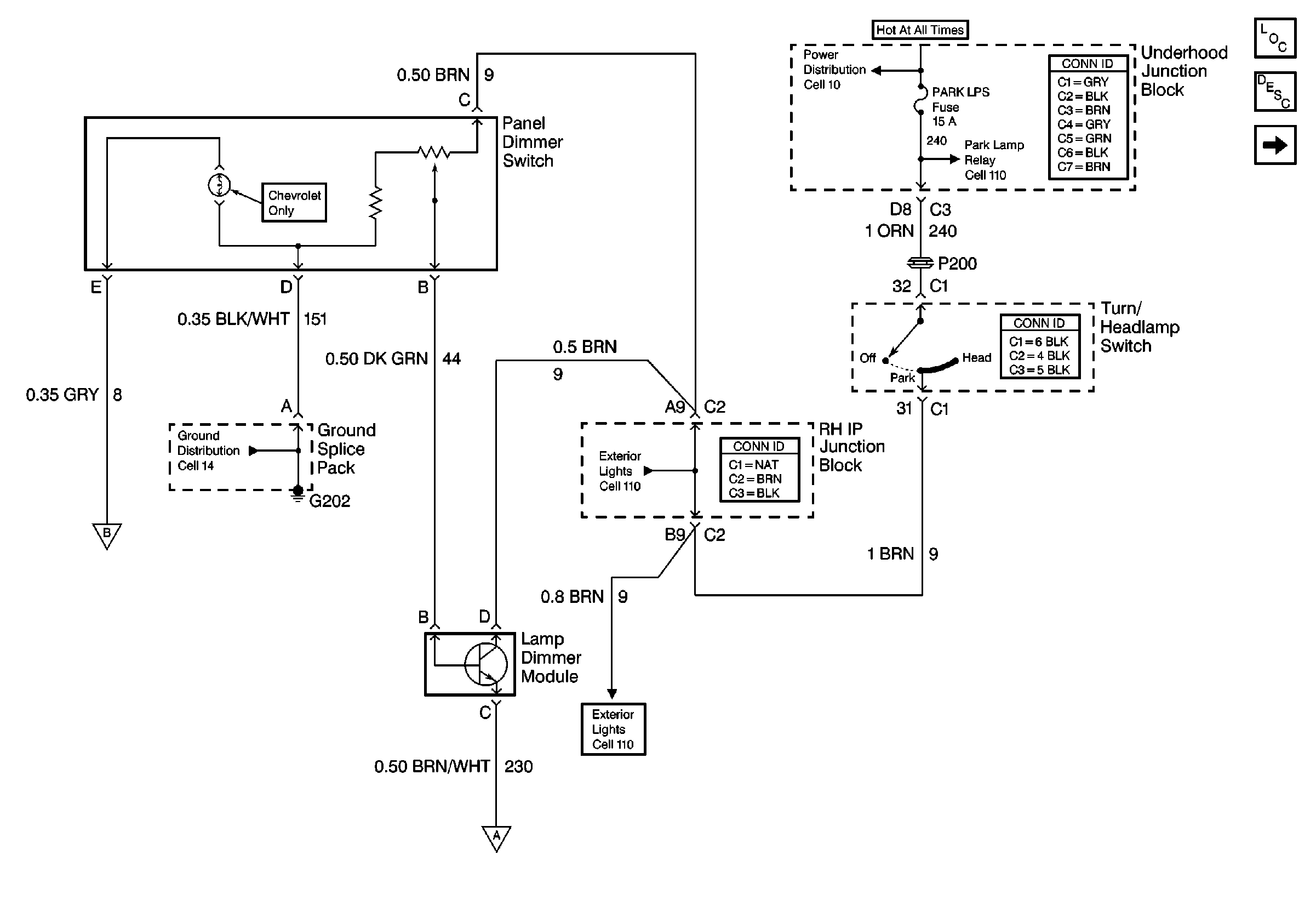
Cell 117: Panel Dimmer Switch and Lamp Dimmer Module
Power Distribution Schematics
Lighting Systems Components
Interior Lights Dimming Circuit Description
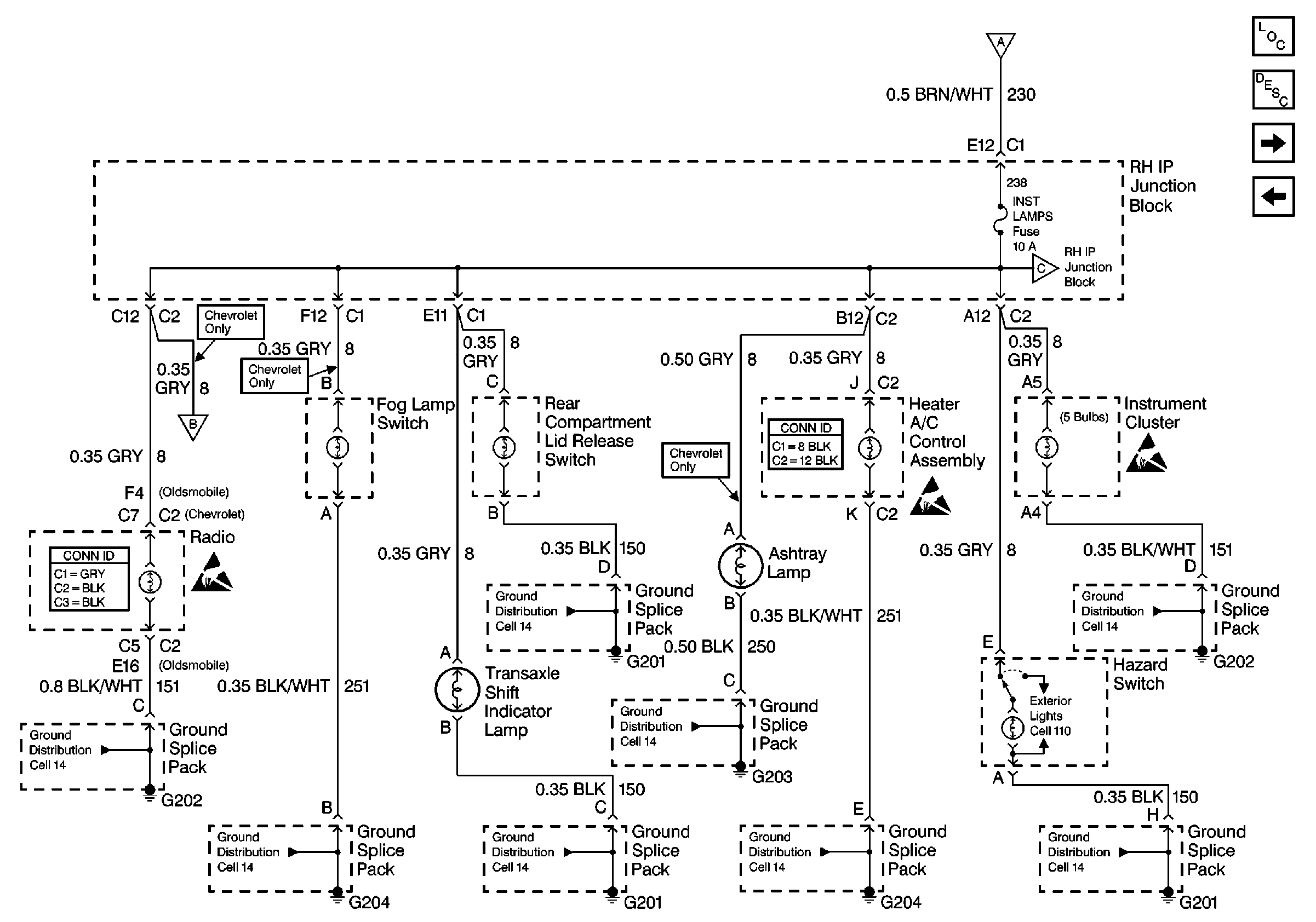
Cell 117: Ashtray and Transaxle Indicator Lamps
Ground Distribution Schematics
Exterior Lights Schematics
Exterior Lights Schematics
Figure
2:
Cell 117: Ashtray and Transaxle Indicator Lamps
Lighting Systems Components
Interior Lights Dimming Circuit Description
Cell 117: Power Door Lock, Window, and Sunroof Switches
Cell 117: Panel Dimmer Switch and Lamp Dimmer Module
Exterior Lights Schematics
Handling ESD Sensitive Parts Notice
Handling ESD Sensitive Parts Notice
Handling ESD Sensitive Parts Notice
Ground Distribution Schematics
Ground Distribution Schematics
Ground Distribution Schematics
Ground Distribution Schematics
Ground Distribution Schematics
Ground Distribution Schematics
Ground Distribution Schematics
Ground Distribution Schematics
Figure
3:
Cell 117: Power Door Lock, Window, and Sunroof Switches
Lighting Systems Components
Interior Lights Dimming Circuit Description
Cell 117: Ashtray and Transaxle Indicator Lamps
Handling ESD Sensitive Parts Notice
Sunroof Schematics
Ground Distribution Schematics
Ground Distribution Schematics
Ground Distribution Schematics
Ground Distribution Schematics
Ground Distribution Schematics