GM Service Manual Online
For 1990-2009 cars only

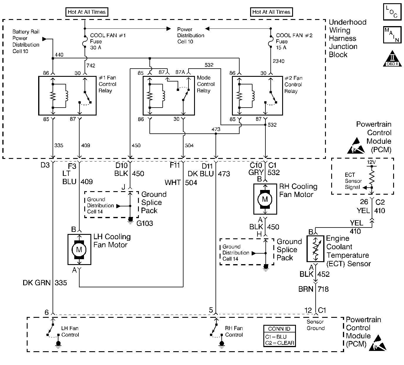
Object Number: 220530  Size: LF
Engine Controls Components
Cooling Fan Controls
OBD II Symbol Description Notice
Handling ESD Sensitive Parts Notice
Handling ESD Sensitive Parts Notice

Circuit Description:

The electric cooling fan(s) are controlled by the Body Function Controller (BFC) which enables the fans through the PCM. The PCM enables the ground path for the three cooling fan relays. The relay(s) are used to control the high current flow to power the cooling fan motors. When minimum cooling is required, the BFC will command the PCM to energize cooling fan relay #1 and since both fans are connected in series through the Mode Control relay, both fans will operate at low speed. When maximum cooling is required, the BFC will command the PCM to energize all three cooling fan relays. Power is supplied to the left fan through the Mode Control relay. The right fan is powered directly through cooling fan relay #2 causing both fans to operate at high speed.

Diagnostic Aids

If the owner complained of an overheating problem, determine if the complaint was due to an actual boil over, or the warning indicator illuminated, or the engine coolant temperature gauge indicated overheating. The gauge accuracy can also be checked by comparing the ECT Sensor reading using a scan tool and comparing its reading with the gauge reading. If the engine is actually overheating and the gauge indicated overheating, but the cooling fan(s) are turning on, the ECT sensor may have shifted out of calibration and should be replaced. If the engine is overheating and the cooling fans are on, the cooling system is suspect and should be checked. Refer to Engine Overheating in Engine Mechanical.

Check for the following conditions:

    •  Poor connection at the PCM, cooling fan relays, or cooling fan motors. Inspect harness connectors for backed out terminals, improper mating, broken locks, improperly formed or damaged terminals, and poor terminal to wire connection. Refer to Intermittents and Poor Connections Diagnosis and Connector Repairs and Wiring Repairs in Wiring Systems.
    •  Damaged harness. Inspect the wiring harness for damage. Refer to Intermittents and Poor Connections Diagnosis and Connector Repairs and Wiring Repairs in Wiring Systems.

Test Description

The numbers below refer to the step numbers on the diagnostic table.

  1. Stored diagnostic trouble codes may affect engine cooling fans operation. This diagnostic table may lead to improper diagnosis and replacement of good parts if diagnostic trouble codes are present.

  2. Ambient temperature must be above 9°C (48°F) before the PCM will enable the cooling fans due to A/C request. The PCM will enable the cooling fans if A/C refrigerant pressure increases regardless of ambient temperature.

  3. This vehicle is equipped with a PCM which utilizes an Electrically Erasable Programmable Read Only Memory (EEPROM). When the PCM is being replaced, the new PCM must be programmed. Refer to Powertrain Control Module Replacement/Programming .

Electric Cooling Fan Diagnosis

Step

Action

Value(s)

Yes

No

1

Was the Powertrain ON Board Diagnostic (OBD) System Check performed?

--

Go to Step 2

Go to the Powertrain On Board Diagnostic (OBD) System Check

2

Are any PCM DTCs stored?

--

Diagnose the PCM DTCs first

Go to Step 3

3

  1. Ensure that the engine coolant temperature is below 100°C (212°F).
  2. Turn the A/C OFF.
  3. Engine running.
  4. Observe the cooling fans.

Are the cooling fans running?

--

Go to Step 32

Go to Step 4

4

  1. Command Low Speed Fans ON using the scan tool output tests function.
  2. Observe the cooling fans.

Are both cooling fans running at low speed?

--

Go to Step 5

Go to Step 8

5

  1. Command high speed fans ON using the scan tool output tests function.
  2. Wait 20 seconds.
  3. Observe the cooling fans

Are both fans running at high speed?

--

Go to Step 6

Go to Step 58

6

Important:  Ambient temperature must be above 9°C (48°F).

  1. Exit scan tool output tests.
  2. Engine running.
  3. Turn the A/C ON

Are the cooling fans ON?

--

Go to Diagnostic Aids

Go to Step 7

7

View A/C Request on the scan tool.

Does A/C Request on the scan tool display Yes?

--

Go to Step 77

Go to Air Conditioning (A/C) Compressor Control Circuit Diagnosis

8

Is either cooling fan running?

--

Go to Step 9

Go to Step 16

9

Is the left cooling fan running?

--

Go to Step 10

Go to Step 14

10

  1. Turn OFF the ignition switch.
  2. Disconnect the right engine cooling fan.
  3. Turn ON the ignition switch.
  4. Command Low speed fans ON using the scan tool output tests function.
  5. Observe the cooling fans.

Is the left engine cooling fan running?

--

Go to Step 11

Go to Step 80

11

Remove the Mode control relay (cool fan series) from the U/H BEC.

Is the left engine cooling fan running?

--

Go to Step 12

Go to Step 13

12

Locate and repair short to ground in CKT 504. Refer to Wiring Repairs in Wiring Systems.

Is the action complete?

--

Go to Step 81

--

13

  1. Check CKT 532 for a short to ground.
  2. If a problem is found, repair as necessary. Refer to Wiring Repairs in Wiring Systems.

Was a problem found?

--

Go to Step 81

Go to Step 70

14

  1. Turn OFF the ignition switch.
  2. Disconnect the left engine cooling fan.
  3. Turn ON the ignition switch.
  4. Command Low speed fans ON using the scan tool output tests function.
  5. Observe the cooling fans.

Is the right engine cooling fan running?

--

Go to Step 15

Go to Step 71

15

  1. Locate and repair short to battery positive voltage in circuit 532 and 504.
  2. If a problem is found repair as necessary. Refer to Wiring Repairs in Wiring Systems.

Was a problem found?

--

Go to Step 81

Go to Step 79

16

  1. Turn the ignition ON, engine not running.
  2. Remove the #1 Fan Control Relay from the U/H BEC.
  3. Probe relay cavity 30 with a test light connected to ground.

Is the test light ON?

--

Go to Step 18

Go to Step 17

17

  1. Identify the cause of no ignition voltage to #1 Cooling Fan Relay cavity 30
  2. •  Stalled right engine or left engine cooling fan.
    •  Shorted right engine or left engine cooling fan motor windings.
    •  Short to ground in CKT 342, CKT 532, or CKT 409.
    •  Open in CKT 342.
  3. Repair the cause of no ignition voltage to #1 Fan Control Relay in Repair Procedures in Electrical Diagnosis.

Is the action complete?

--

Go to Step 81

--

18

Probe #1 Fan Control Relay cavity 86 with a test light connected to ground.

Is the test light ON?

--

Go to Step 20

Go to Step 19

19

  1. Identify the cause of no battery positive voltage to #1 Fan Control Relay cavity 86
  2. •  CKT 440 open or shorted to ground.
    •  Shorted #1 Fan Control Relay coil.
    •  Shorted Fan control relay #2 relay coil.
    •  Shorted Mode control relay (cool fan series).
    •  Circuit unrelated to cooling fans. Refer to Fuse Block Details in Wiring Systems.
  3. Repair cause of no battery positive voltage to #1 Fan Control Relay cavity 86. Refer to Wiring Repairs in Wiring Systems.

Is the action complete?

--

Go to Step 81

--

20

  1. Turn OFF the ignition switch.
  2. Disconnect both cooling fans.
  3. Connect terminals A and B together at both cooling fan connectors using fused jumpers.
  4. Turn ON the ignition switch.
  5. Connect a test light between #1 Fan Control Relay cavities 87 and 30.

Is the test light ON?

--

Go to Step 21

Go to Step 27

21

  1. Connect a test light between #1 Fan Control Relay cavities 85 and 86.
  2. Turn ON the ignition switch.
  3. Command Low speed fans ON using the scan tool output tests function.
  4. Observe the test light.

Is the test light ON?

--

Go to Step 22

Go to Step 25

22

  1. Turn OFF the ignition switch.
  2. Remove the jumpers from the engine cooling fan connectors and reconnect the cooling fans.
  3. Install a fused jumper between #1 Fan Control Relay cavities 87 and 30.
  4. Turn ON the ignition switch.
  5. Observe the cooling fans.

Are both cooling fans running?

--

Go to Step 23

Go to Step 24

23

  1. Check for poor #1 Fan Control Relay connections at the U/H BEC.
  2. If a problem is found, repair as necessary. Refer to Wiring Repairs in Wiring Systems.

Was a problem found?

--

Go to Step 81

Go to Step 37

24

  1. Check for poor connections at the coolant fan motors.
  2. If a problem is found, repair as necessary. Refer to Wiring Repairs in Wiring Systems.

Was a problem found?

--

Go to Step 81

Go to Step 63

25

  1. Turn OFF the ignition switch.
  2. Disconnect the PCM blue connector C1.
  3. Install a fused jumper between #1 Fan Control Relay cavities 86 and 85.
  4. Turn ON the ignition switch.
  5. Probe #1 Fan Control Relay control circuit at the PCM harness connector with a test light to ground.

Is the test light ON?

--

Go to Step 77

Go to Step 26

26

Locate and repair open in the relay control circuit between the PCM and #1 Fan Control Relay cavity 86.

Is the action complete?

--

Go to Step 81

--

27

  1. Turn OFF the ignition switch.
  2. Remove the jumpers from the cooling fan connectors.
  3. Reconnect the cooling fans.
  4. Install a fused jumper between #1 Fan Control Relay cavities 87 and 30.
  5. Remove the Mode control relay (cool fan series) from the U/H BEC.
  6. Probe Mode control relay (cool fan series) cavity 30 with a test light connected to ground.

Is the test light ON?

--

Go to Step 28

Go to Step 31

28

Connect a test light between Mode control relay (cool fan series) in U/H BEC cavities 30 and 87A.

Is the test light ON?

--

Go to Step 30

Go to Step 29

29

  1. Check for an open in CKT 504 between Mode control relay (cool fan series) cavity 30 and LH Engine Cooling Fan Motor terminal B.
  2. If a problem is found, repair as necessary. Refer to Wiring Repairs in Wiring Systems.

Was a problem found?

--

Go to Step 81

Go to Step 57

30

  1. Check for a poor connection at Mode control relay (cool fan series) in U/H BEC cavities 30 or 87A.
  2. If a problem is found, repair as necessary. Refer to Wiring Repairs in Wiring Systems.

Was a problem found?

--

Go to Step 81

Go to Step 70

31

  1. Check for an open in #1 Fan Control Relay cavity 87 and left engine cooling fan harness connector terminal B.
  2. If a problem is found, repair as necessary. Refer to Wiring Repairs in Wiring Systems.

Was a problem found?

--

Go to Step 81

Go to Step 56

32

Using scan tool, view A/C Request.

Does the scan tool display Yes?

--

Go to Air Conditioning (A/C) Compressor Control Circuit Diagnosis

Go to Step 33

33

Are both cooling fans running at low speed?

--

Go to Step 34

Go to Step 40

34

Remove #1 Fan Control Relay from the U/H BEC.

Are the cooling fans running?

--

Go to Step 35

Go to Step 36

35

Locate and repair short to voltage in CKT 409. Refer to Wiring Repairs in Wiring Systems.

Is the action complete?

--

Go to Step 81

--

36

Using a test light connected to battery positive voltage, probe #1 Fan Control Relay cavity 86.

Is the test light ON?

--

Go to Step 38

Go to Step 37

37

Replace #1 Fan Control Relay.

Is the action complete?

--

Go to Step 81

--

38

  1. Turn OFF the ignition switch.
  2. Disconnect the blue PCM connector.
  3. Probe #1 Fan Control Relay cavity 86 with a test light connected to battery positive voltage.

Is the test light ON?

--

Go to Step 39

Go to Step 77

39

Locate and repair short to ground in the #1 Fan Control Relay control circuit. Refer to Repair Procedures in Electrical Diagnosis.

Is the action complete?

--

Go to Step 81

--

40

Are both cooling fans running at high speed?

--

Go to Step 41

Go to Step 42

41

View A/C Pressure on the scan tool.

Does the scan tool display voltage less than the specified value?

1.2V

Go to Step 77

Go to Step 44

42

  1. Turn OFF the ignition switch.
  2. Disconnect the PCM.
  3. Turn OFF the ignition switch.
  4. Observe the cooling fans.

Is the right engine cooling fan running at high speed?

--

Go to Step 43

Go to Step 77

43

  1. Check for a short to ground in the Mode control relay (cool fan series) Cool and #2 Fan Control Relay control circuit.
  2. If a problem is found, repair as necessary. Refer to Wiring Repairs in Wiring Systems.

Was a problem found?

--

Go to Step 81

Go to Step 52

44

  1. Turn OFF the ignition switch.
  2. Disconnect the A/C refrigerant pressure sensor electrical connector.
  3. Turn ON the ignition switch.
  4. View A/C Pressure on the scan tool.

Does the scan tool display voltage near the specified value?

0.0V

Go to Step 46

Go to Step 45

45

Probe the A/C refrigerant pressure signal circuit with a J 39200 DMM.

Does the digital multimeter display voltage near the specified value?

0.0V

Go to Step 77

Go to Step 51

46

Probe the A/C refrigerant pressure sensor ground with a test light to battery positive voltage.

Is the test light ON?

--

Go to Step 47

Go to Step 49

47

Probe the A/C refrigerant pressure sensor 5 volt reference circuit with a J 39200 DMM.

Does the digital multimeter display voltage near the specified value?

5.0V

Go to Step 48

Go to Step 50

48

Replace the A/C refrigerant pressure sensor. Refer to On-Vehicle Service in Heater, Ventilation, and Air Conditioning.

Is the action complete?

--

Go to Step 81

--

49

Locate and repair open or short to voltage in the A/C refrigerant pressure sensor ground circuit. Refer to Wiring Repairs in Wiring Systems.

Is the action complete?

--

Go to Step 81

--

50

Locate and repair open or short to ground in the A/C refrigerant pressure sensor 5 volt reference circuit. Refer to Wiring Repairs in Wiring Systems.

Is the action complete?

--

Go to Step 81

--

51

Locate and repair short to voltage in the A/C refrigerant pressure signal circuit. Refer to Wiring Repairs in Wiring Systems.

Is the action complete?

--

Go to Step 81

--

52

  1. Remove the Mode control relay (cool fan series) from the Underhood Bussed Electrical Center (U/H BEC).
  2. Observe the cooling fans.

Is the right engine cooling fan running at high speed?

--

Go to Step 53

Go to Step 70

53

Remove the #2 Fan Control Relay from the U/H BEC.

Is the right engine cooling fan running at high speed?

--

Go to Step 54

Go to Step 55

54

Locate and repair short to battery positive voltage in CKT 532. Refer to Wiring Repairs in Wiring Systems.

Is the action complete?

--

Go to Step 81

--

55

  1. Locate and repair short to battery positive voltage in CKT 473.
  2. Refer to Wiring Repairs in Wiring Systems.
  3. If a problem is found repair as necessary.

Was a problem found?

--

Go to Step 81

Go to Step 76

56

  1. Check for an open in CKT 504 between #2 Fan Control Relay cavity 30 and left engine cooling fan terminal A.
  2. If a problem is found, repair as necessary. Refer to Wiring Repairs in Wiring Systems.

Was a problem found?

--

Go to Step 81

Go to Step 79

57

  1. Check for an open in CKT 450 between right engine cooling fan terminal A and ground, or open in CKT 532 from Mode control relay (cool fan series) cavity 87A and RH Cooling Fan Motor cavity B.
  2. If a problem is found, repair as necessary. Refer to Wiring Repairs in Wiring Systems.

Was a problem found?

--

Go to Step 81

Go to Step 80

58

  1. Turn the ignition ON, engine not running.
  2. Remove the Mode control relay (cool fan series) from the U/H BEC.
  3. Install a test light between Mode control relay (cool fan series) cavity 86 and battery positive voltage.
  4. Command High speed fans on using the scan tool output controls function.
  5. Wait about 5-6 seconds.
  6. Observe the test light.

Is the test light ON?

--

Go to Step 61

Go to Step 59

59

  1. Remove the #2 Fan Control Relay from the U/H BEC.
  2. Install a test light between #2 Fan Control Relay cavity 85 and battery positive voltage.
  3. Command high speed fans on using the scan tool output controls function.
  4. Wait 6 seconds.
  5. Observe the test light.

Is the test light ON?

--

Go to Step 78

Go to Step 60

60

  1. Turn OFF the ignition switch.
  2. Disconnect the PCM.
  3. Turn ON the ignition switch.
  4. Check the Mode control relay (cool fan series) and #2 Fan Control Relay control circuit for an open or a short to voltage.
  5. If a problem is found, repair as necessary. Refer to Wiring Repairs in Wiring Systems.

Was a problem found?

--

Go to Step 81

Go to Step 77

61

  1. Turn OFF the ignition switch.
  2. Reinstall the Mode control relay (cool fan series).
  3. Disconnect both coolant fan electrical connectors.
  4. Turn ON the ignition switch.
  5. Command High speed fans ON using the scan tool output controls function.
  6. Wait about 5-6 seconds.
  7. Probe terminal B at the right engine cooling fan connector with a test light to ground.

Is the test light ON?

--

Go to Step 62

Go to Step 64

62

Probe terminal A at the left engine cooling fan connector with a test light to battery positive voltage.

Is the test light ON?

--

Go to Step 63

Go to Step 71

63

  1. Identify cause of inoperative cooling fan.
  2. •  Open right engine cooling fan motor windings.
    •  Open left engine cooling fan motor windings.
    •  Stalled cooling fan(s).
  3. Replace the affected cooling fan motor. Refer to ON-Vehicle Service in Cooling and Radiator.

Is the action complete?

--

Go to Step 81

--

64

  1. Remove the Mode control relay (cool fan series) from the U/H BEC.
  2. Turn ON the ignition switch.
  3. Probe Mode control relay (cool fan series) cavity 85 with a test light connected to ground.

Is the test light ON?

--

Go to Step 66

Go to Step 65

65

Locate and repair open in the battery positive voltage circuit to Mode control relay (cool fan series). Refer to Wiring Repairs in Wiring Systems.

Is the action complete?

--

Go to Step 81

--

66

Probe Mode control relay (cool fan series) cavity 30 with a test light connected to ground.

Is the test light ON?

--

Go to Step 68

Go to Step 67

67

Locate and repair open in battery positive voltage circuit to Mode control relay (cool fan series) cavity 30. Refer to Repair Procedures in Electrical Diagnosis.

Is the action complete?

--

Go to Step 81

--

68

  1. Check LH Engine Coolant Fan Motor circuit for an open between Right Engine Coolant Fan terminal B and Mode control relay (cool fan series) cavity 87A.
  2. If a problem is found, repair as necessary. Refer to Wiring Repairs in Wiring Systems.

Was a problem found?

--

Go to Step 81

Go to Step 69

69

  1. Check for a poor Mode control relay (cool fan series) terminal connections at the U/H BEC.
  2. If a problem is found, repair as necessary. Refer to Wiring Repairs in Wiring Systems.

Was a problem found?

--

Go to Step 81

Go to Step 70

70

Replace Mode control relay (cool fan series).

Is the action complete?

--

Go to Step 81

--

71

  1. Remove the #2 Fan Control Relay from the U/H BEC.
  2. Turn ON the ignition switch.
  3. Probe #2 Fan Control Relay cavity 86 with a test light connected to ground.

Is the test light ON?

--

Go to Step 73

Go to Step 72

72

Locate and repair open in battery positive voltage circuit to #2 Fan Control Relay cavity 86. Refer to Wiring Repairs in Wiring Systems.

Is the action complete?

--

Go to Step 81

--

73

Probe #2 Fan Control Relay cavity 87 in the U/H BEC with a test light to battery positive voltage.

Is the test light ON?

--

Go to Step 75

Go to Step 74

74

Locate and repair open in circuit between #2 Fan Control Relay cavity 87 and Mode control relay (cool fan series) cavity 87A in the U/H BEC and ground. Refer to Repair Procedures in Electrical Diagnosis.

Is the action complete?

--

Go to Step 81

--

75

  1. Check for poor #2 Fan Control Relay engine terminal connections at the U/H BEC.
  2. If a problem is found, repair as necessary. Refer to Wiring Repairs in Wiring Systems.

Was a problem found?

--

Go to Step 81

Go to Step 76

76

Replace the #2 Fan Control Relay in the U/H BEC.

Is the action complete?

--

Go to Step 81

--

77

Important::  The replacement PCM must be programmed. Refer to Powertrain Control Module Replacement/Programming

Replace the PCM.

Is the action complete?

--

Go to Step 81

--

78

Repair open in the Mode control relay (cool fan series) cavity 85 and #2 Fan Control Relay cavity 86 control circuit to PCM. Refer to Repair Procedures in Electrical Diagnosis.

Is the action complete?

--

Go to Step 81

--

79

Replace the Left Hand Engine Cooling Fan motor. Refer to ON Vehicle Service in Cooling and Radiator.

Is the action complete?

--

Go to Step 81

--

80

Replace the Right Hand Engine Cooling Fan motor. Refer to ON-Vehicle Service in Cooling and Radiator.

Is the action complete?

--

Go to Step 81

--

81

  1. Engine coolant below 100°C
  2. A/C OFF
  3. Engine running.

Observe the cooling fans.

Are the cooling fans running?

--

Go to Step 32

Go to Step 82

82

  1. Command Low speed fans ON using the scan tool output tests function.
  2. Observe the cooling fans.

Are both cooling fans running at low speed?

--

Go to Step 83

Go to Step 8

83

  1. Command High speed fans ON using the scan tool output tests function.
  2. Wait 6 seconds.
  3. Observe the cooling fans.

Are both cooling fans running at high speed?

--

System OK

Go to Step 58