GM Service Manual Online
For 1990-2009 cars only
Makes
🢒
Chevrolet
🢒
1999
🢒
Malibu
🢒
Body and Accessories
🢒
Body Rear End
🢒 Release Systems Schematics
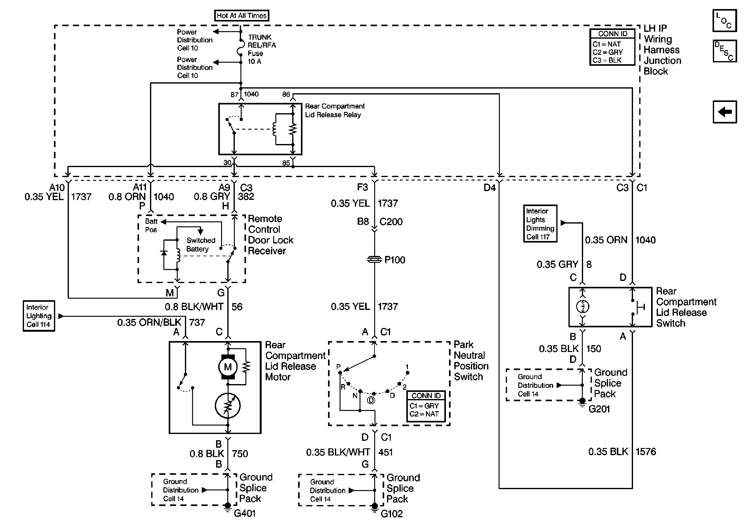
Figure
1:
Cell 134: Trunk Release without Keyless Entry
Body Rear End Components
Rear Compartment Lid Release Circuit Description
Cell 134: Trunk Release with Keyless Entry
OBD II Symbol Description Notice
Power Distribution Schematics
Power Distribution Schematics
Ground Distribution Schematics
Ground Distribution Schematics
Ground Distribution Schematics
Interior Lights Schematics
Interior Lights Dimming Schematics
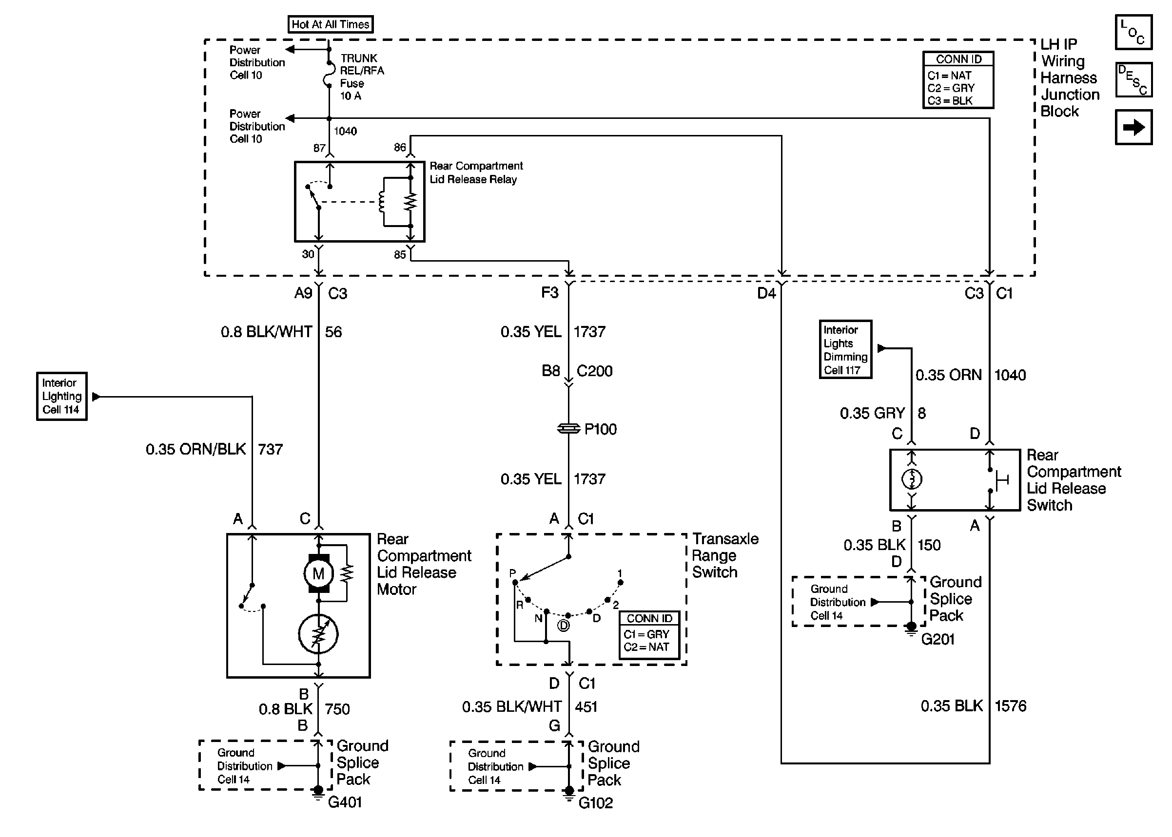
Figure
2:
Cell 134: Trunk Release with Keyless Entry
Body Rear End Components
Rear Compartment Lid Release Circuit Description
Cell 134: Trunk Release without Keyless Entry
OBD II Symbol Description Notice
Power Distribution Schematics
Power Distribution Schematics
Ground Distribution Schematics
Ground Distribution Schematics
Ground Distribution Schematics
Interior Lights Schematics
Interior Lights Dimming Schematics