GM Service Manual Online
For 1990-2009 cars only
Figure 1:

G101


Object Number: 264238  Size: FS
G102 and G104
Power and Grounding Components
Handling ESD Sensitive Parts Notice
Figure 2:

G102 and G104


Object Number: 594457  Size: FS
G103 and G105
G101
Power and Grounding Components
Handling ESD Sensitive Parts Notice
Handling ESD Sensitive Parts Notice
Figure 3:

G103 and G105


Object Number: 579210  Size: FS
Power and Grounding Components
G201
G102 and G104
Handling ESD Sensitive Parts Notice
Figure 4:

G201


Object Number: 264354  Size: FS
G202
G103 and G105
Power and Grounding Components
Handling ESD Sensitive Parts Notice
Figure 5:

G202


Object Number: 579213  Size: FS
G203
G201
Power and Grounding Components
Handling ESD Sensitive Parts Notice
Handling ESD Sensitive Parts Notice
Handling ESD Sensitive Parts Notice
Figure 6:

G203


Object Number: 579214  Size: FS
Power and Grounding Components
G301
G202
Figure 7:

G301


Object Number: 264365  Size: FS
Power and Grounding Components
G302
G203
Figure 8:

G302


Object Number: 264367  Size: FS
Power and Grounding Components
G401
G301
Figure 9:

G401


Object Number: 579216  Size: FS
Power and Grounding Components
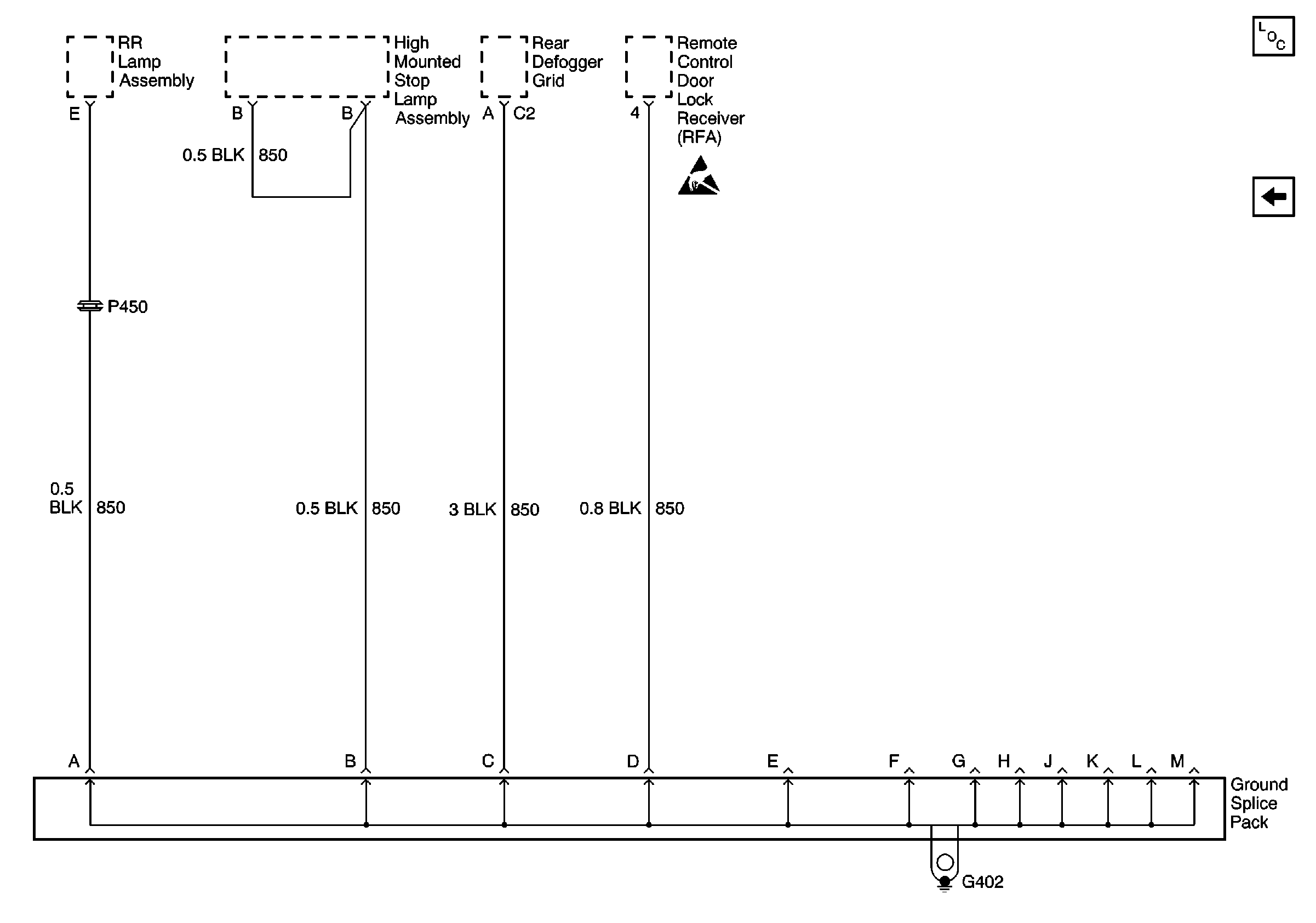
G402
G302
Figure 10:

G402


Object Number: 579217  Size: FS
Power and Grounding Components
G401
Handling ESD Sensitive Parts Notice