GM Service Manual Online
For 1990-2009 cars only
Makes
🢒
Chevrolet
🢒
2002
🢒
Malibu
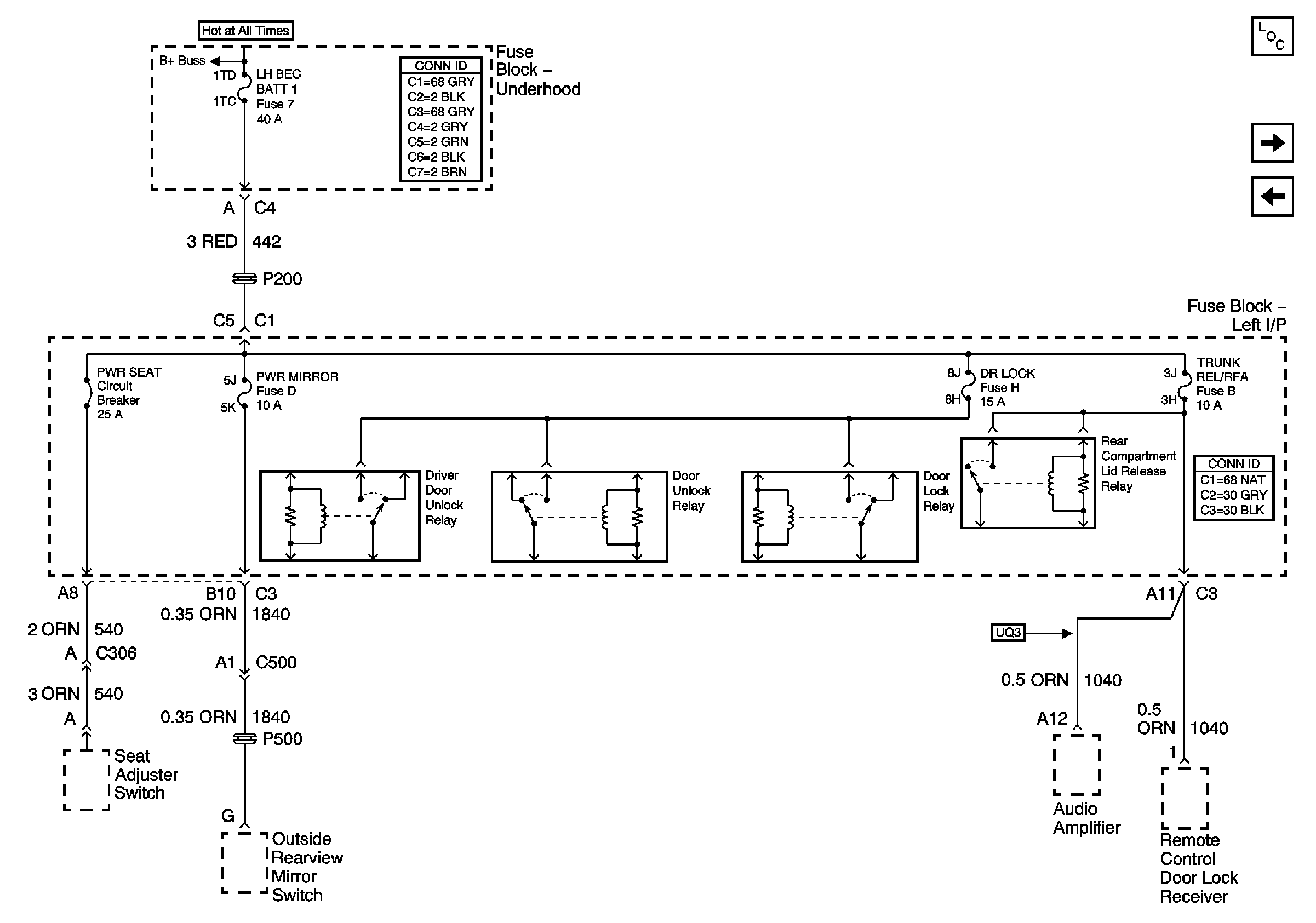
🢒 BATT1, PWR Seat, PWR Mirror, DR Lock, Trunk Release/RFA
BATT1, PWR Seat, PWR Mirror, DR Lock, Trunk Release/RFA
BATT1, PWR Seat, PWR Mirror, DR Lock, Trunk Release/RFA
Master Electrical Component List
BATT1, PWR Seat, PWR Mirror, DR Lock, Trunk Release/RFA (w/o RFA)
RH HDLP, LH HDLP, and GEN BATT Fuses