GM Service Manual Online
For 1990-2009 cars only
Makes
🢒
Chevrolet
🢒
2003
🢒
Malibu
🢒 Starting System
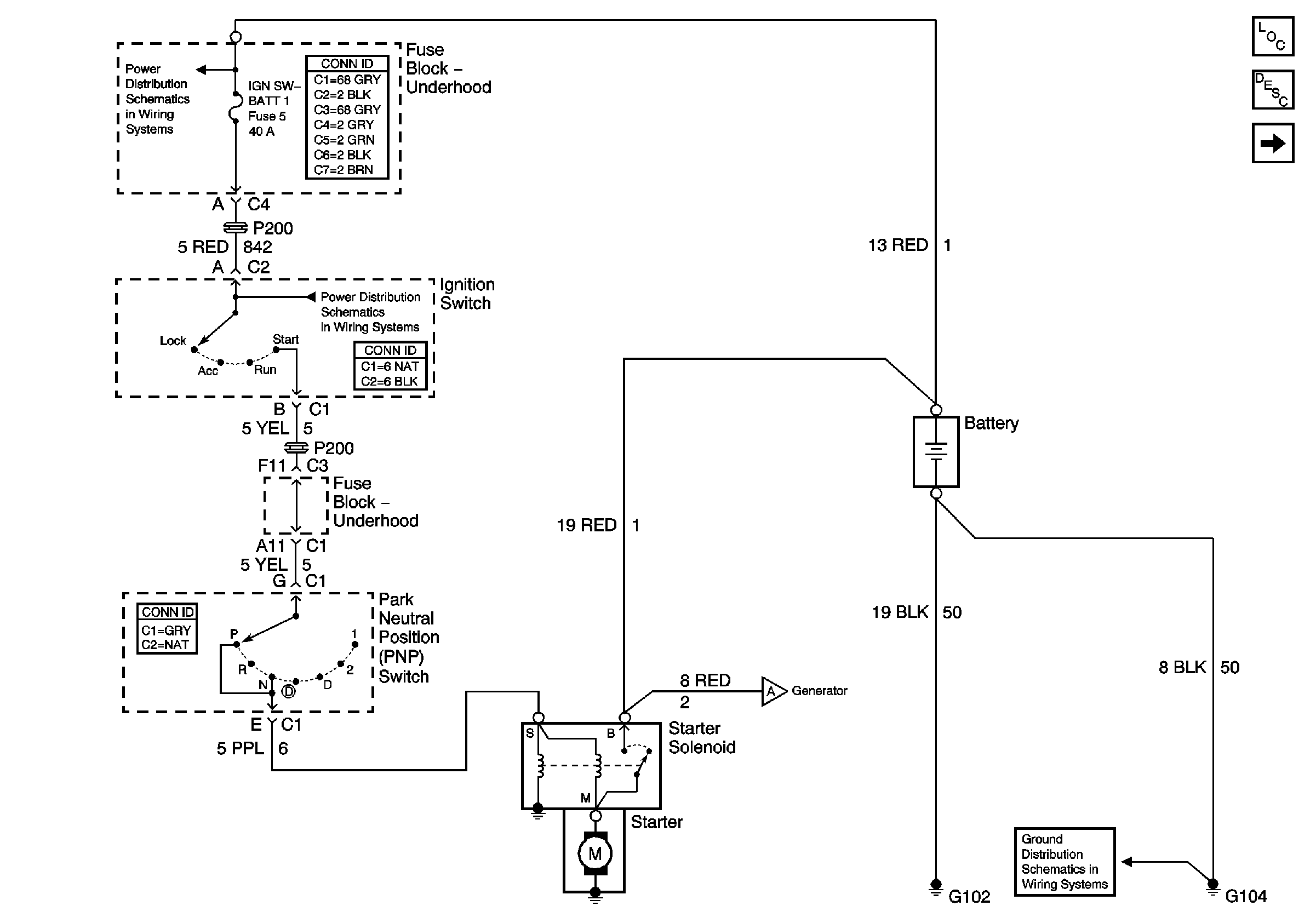
Starting System
Starting System
Master Electrical Component List
Charging System Description and Operation
Charging System
IGN BATT, IGN SW BATT2, Ignition Switch
IGN BATT, IGN SW BATT2, Ignition Switch
Charging System
SP102