GM Service Manual Online
For 1990-2009 cars only
Makes
🢒
Chevrolet
🢒
2004
🢒
Malibu
🢒
Accessories
🢒
Power Outlets
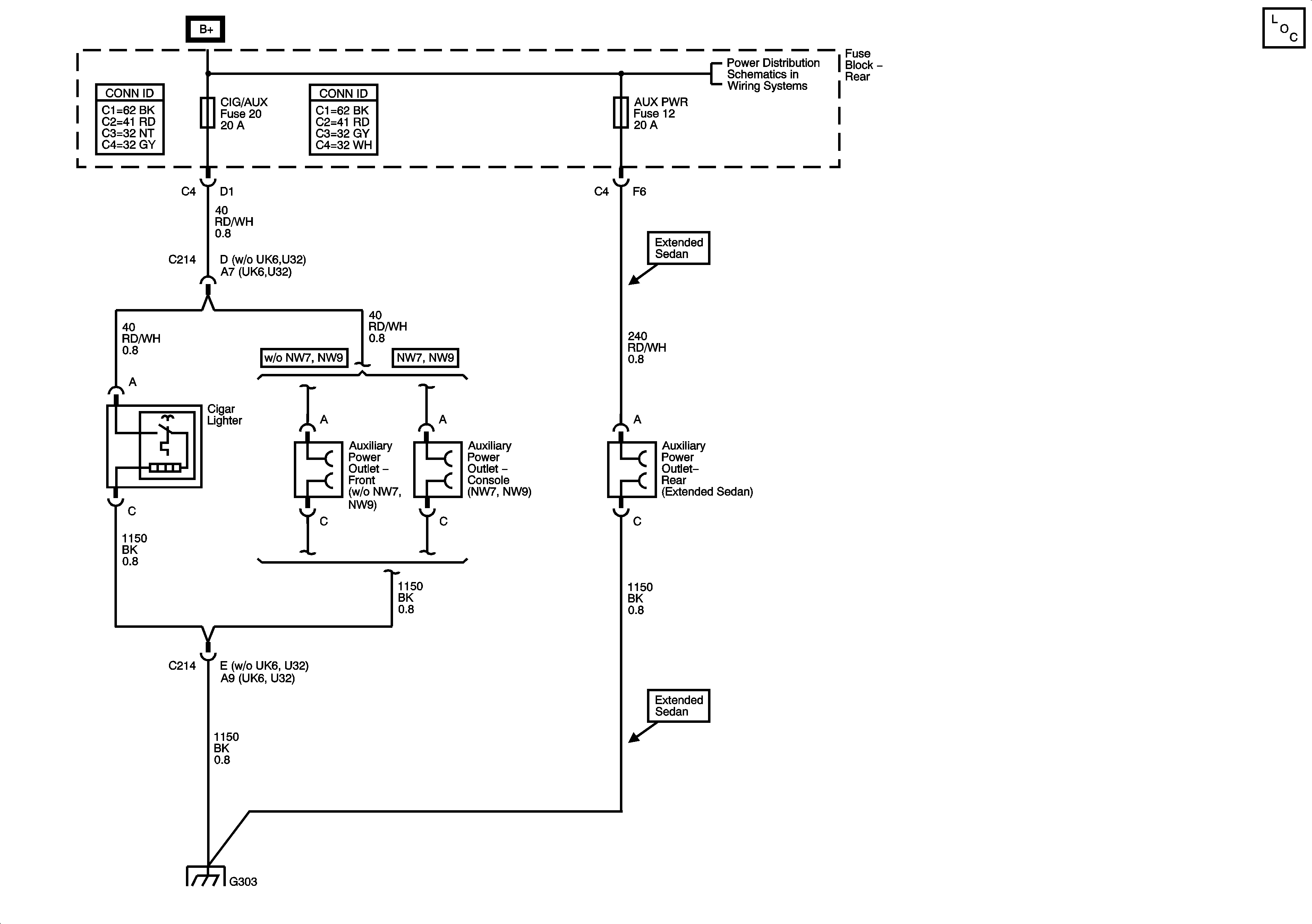
🢒 Cigar Lighter/Power Outlet Schematics
Master Electrical Component List
AUX PWR #2, BACKUPLP, CIG/AUX, HTD MIR, HTD ST, RBEC 1, RKE/XM/DVD/UGD, RR DEFOG, SUN RF Fuses, BACKUP LP and DEFOG Relays
AUX PWR #2, BACKUPLP, CIG/AUX, HTD MIR, HTD ST, RBEC 1, RKE/XM/DVD/UGD, RR DEFOG, SUN RF Fuses, BACKUP LP and DEFOG Relays
G303