GM Service Manual Online
For 1990-2009 cars only
Makes
🢒
Chevrolet
🢒
2004
🢒
Malibu
🢒 Horns
Horns
Master Electrical Component List
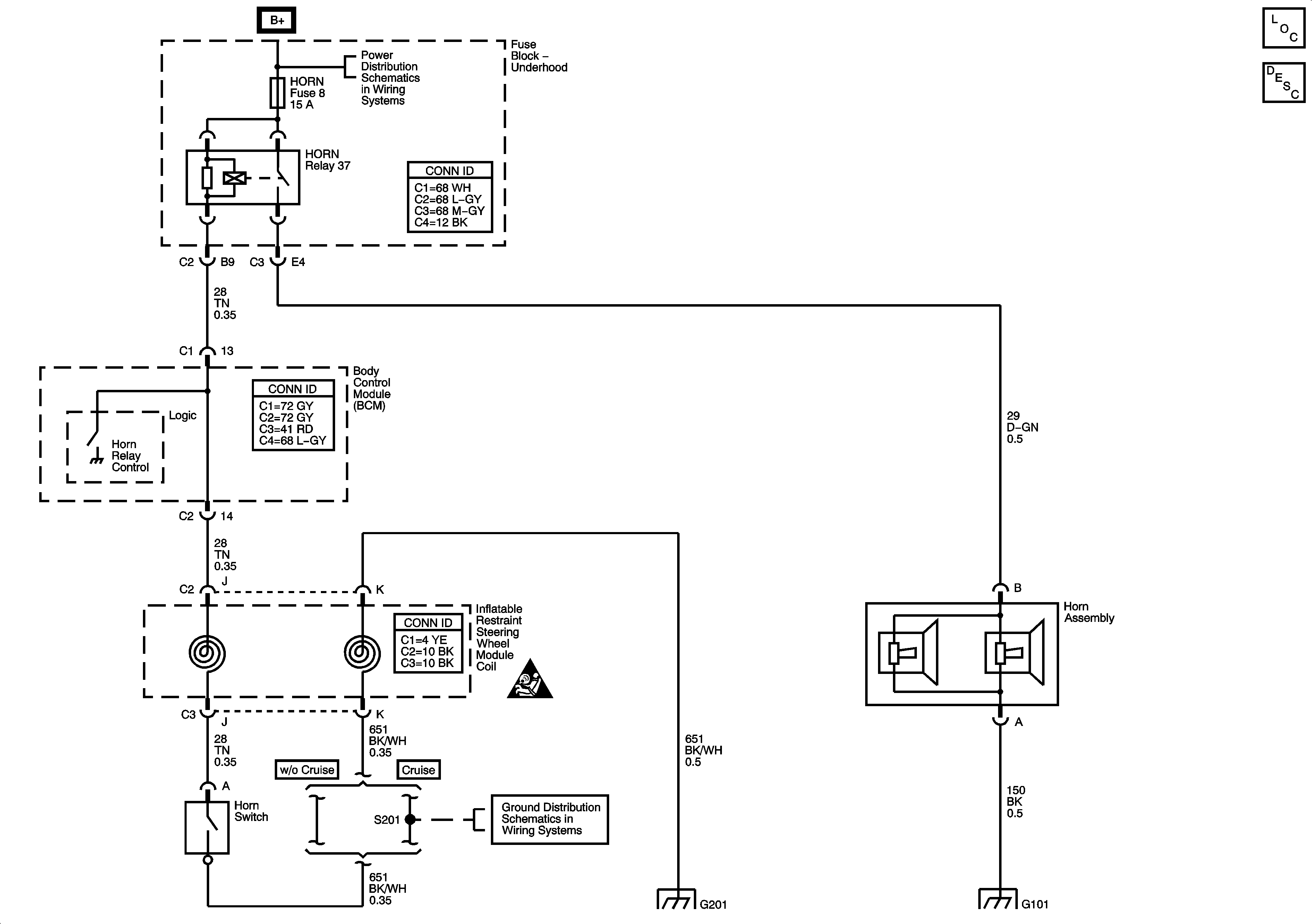
Horns System Description and Operation
Fuse Block Underhood Bussing
Fuse Block Underhood Bussing
Horn Schematic Icons
G201
G201
G101 and G102