GM Service Manual Online
For 1990-2009 cars only
Makes
🢒
Chevrolet
🢒
2005
🢒
Malibu
🢒
Body
🢒
Wipers/Washer Systems
🢒 Wiper/Washer Schematics
Figure
1:
Front Wiper/Washers
Master Electrical Component List
Wiper/Washer System Description and Operation
Control Module References
Rear Wiper and Front/Rear Washers (C25)
Underhood Junction Block - ICBM Batt2, BCM - PWR Windows, Wiper Sw, Sunroof/HTD Seat Fuses
Low Speed Serial Data
B+ Bussing
G109
G101 and G102
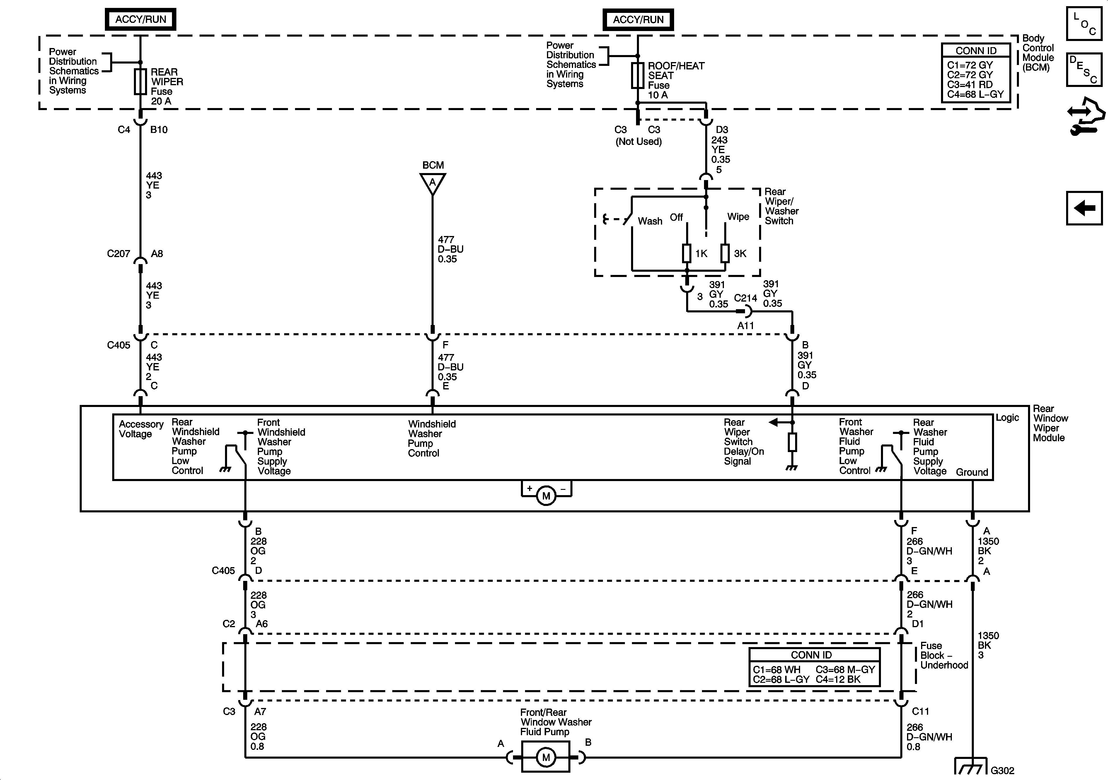
Figure
2:
Rear Wiper and Front/Rear Washers (C25)
Master Electrical Component List
Wiper/Washer System Description and Operation
Control Module References
Front Wiper/Washers
Underhood Junction Block - ICBM Batt2, BCM - PWR Windows, Wiper Sw, Sunroof/HTD Seat Fuses
G302