GM Service Manual Online
For 1990-2009 cars only
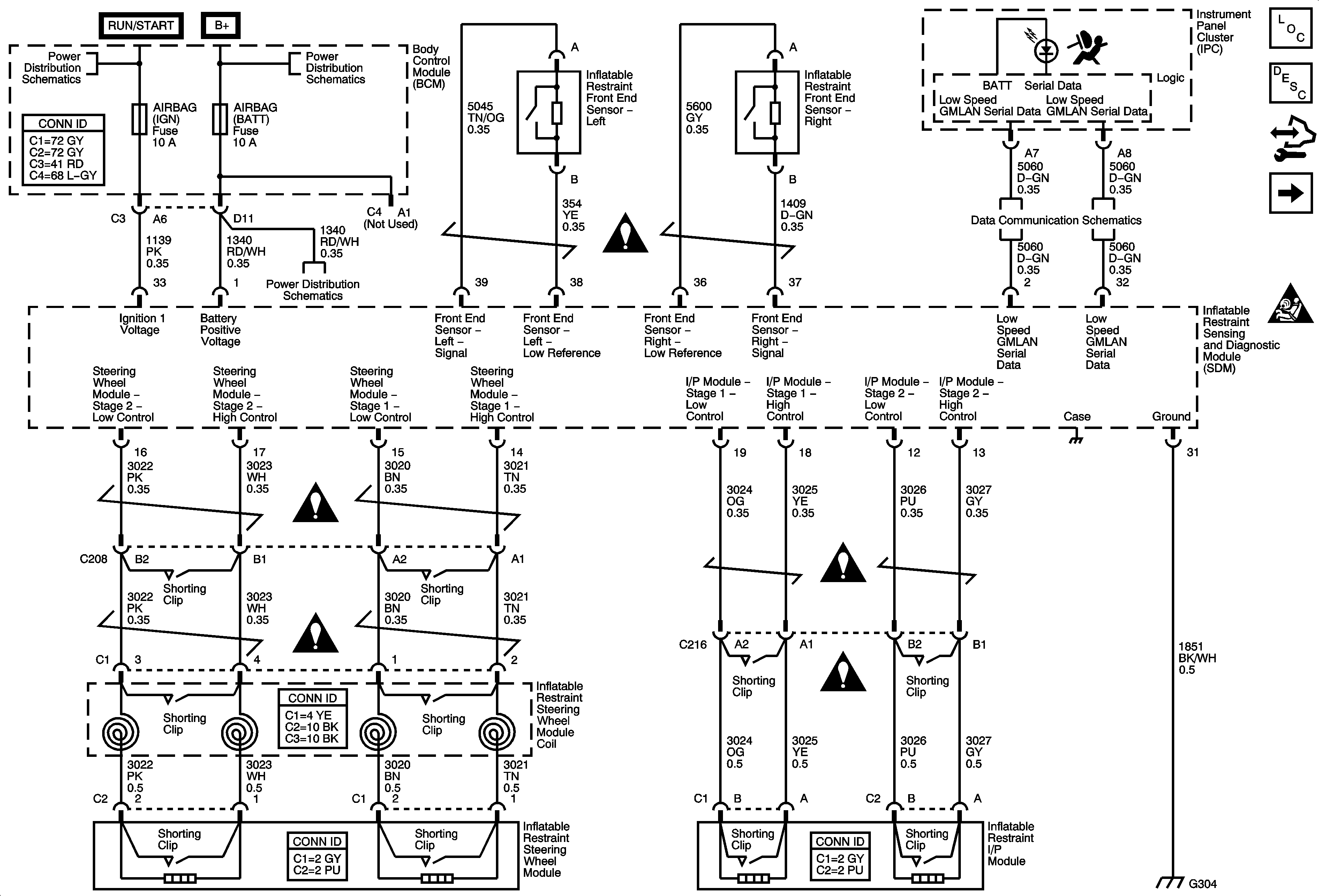
Figure 1:

Power, Ground and Sensors


Object Number: 1786872  Size: FS
Master Electrical Component List
SIR System Description and Operation
Control Module References
AY0/AY1
SIR Schematic Icons
Underhood Fuse Block IBCM (RUN/CRANK) Fuse, Body Control Module (BCM) AIR BAG (IGN), EPS and RUN/CRANK Fuses
Underhood Fuse Block IBCM 1, Body Control Module (BCM) AIRBAG (BATT), CLUSTER/THEFT, HVAC CTRL (BATT), IGN SENSOR and RADIO Fuses
Underhood Fuse Block IBCM 1, Body Control Module (BCM) AIRBAG (BATT), CLUSTER/THEFT, HVAC CTRL (BATT), IGN SENSOR and RADIO Fuses
Low Speed Serial Data
G304 and G305
SIR Schematic Icons
SIR Schematic Icons
SIR Schematic Icons
SIR Schematic Icons
SIR Schematic Icons
Figure 2:

AY0/AY1


Object Number: 1786877  Size: FS
Master Electrical Component List
SIR System Description and Operation
Control Module References
Seat Belt Pretensioners
Power, Ground and Sensors
SIR Schematic Icons
SIR Schematic Icons
SIR Schematic Icons
SIR Schematic Icons
SIR Schematic Icons
SIR Schematic Icons
Figure 3:

Seat Belt Pretensioners


Object Number: 1786880  Size: FS
Master Electrical Component List
SIR System Description and Operation
Control Module References
Passenger Presence System
AY0/AY1
SIR Schematic Icons
SIR Schematic Icons
SIR Schematic Icons
SIR Schematic Icons
SIR Schematic Icons
Figure 4:

Passenger Presence System


Object Number: 1788855  Size: FS
Master Electrical Component List
SIR System Description and Operation
Control Module References
Seat Belt Pretensioners
SIR Schematic Icons
Underhood Fuse Block IBCM (RUN/CRANK) Fuse, Body Control Module (BCM) AIR BAG (IGN), EPS and RUN/CRANK Fuses
Underhood Fuse Block IBCM (RUN/CRANK) Fuse, Body Control Module (BCM) AIR BAG (IGN), EPS and RUN/CRANK Fuses
Underhood Fuse Block IBCM 1, Body Control Module (BCM) AIRBAG (BATT), CLUSTER/THEFT, HVAC CTRL (BATT), IGN SENSOR and RADIO Fuses
G304 and G305
G203