GM Service Manual Online
For 1990-2009 cars only
Makes
🢒
Chevrolet
🢒
2008
🢒
Malibu
🢒
Diagnostic Navigation
🢒
Vehicle Diagnostic Information
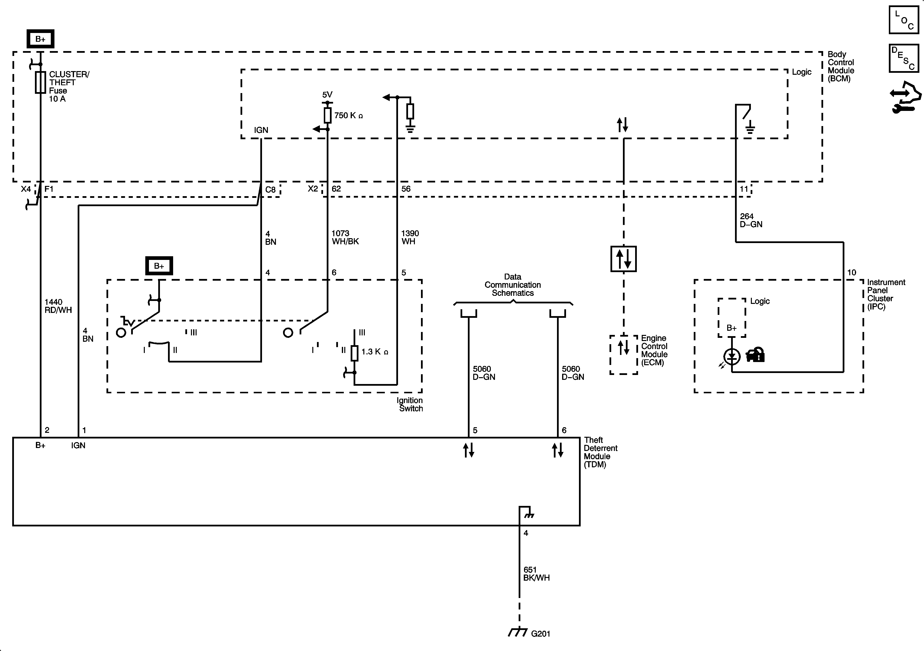
🢒 Immobilizer Schematics
Figure
1:
Module Power, Ground, DLC, and Indicator
Master Electrical Component List
Immobilizer Description and Operation
Hood Ajar Switch
Figure
2:
Hood Ajar Switch
Master Electrical Component List
Immobilizer Description and Operation
Module Power, Ground, DLC, and Indicator