GM Service Manual Online
For 1990-2009 cars only
Figure 1:

Power, Ground, and Sensors


Object Number: 1975096  Size: FS
Master Electrical Component List
SIR System Description and Operation
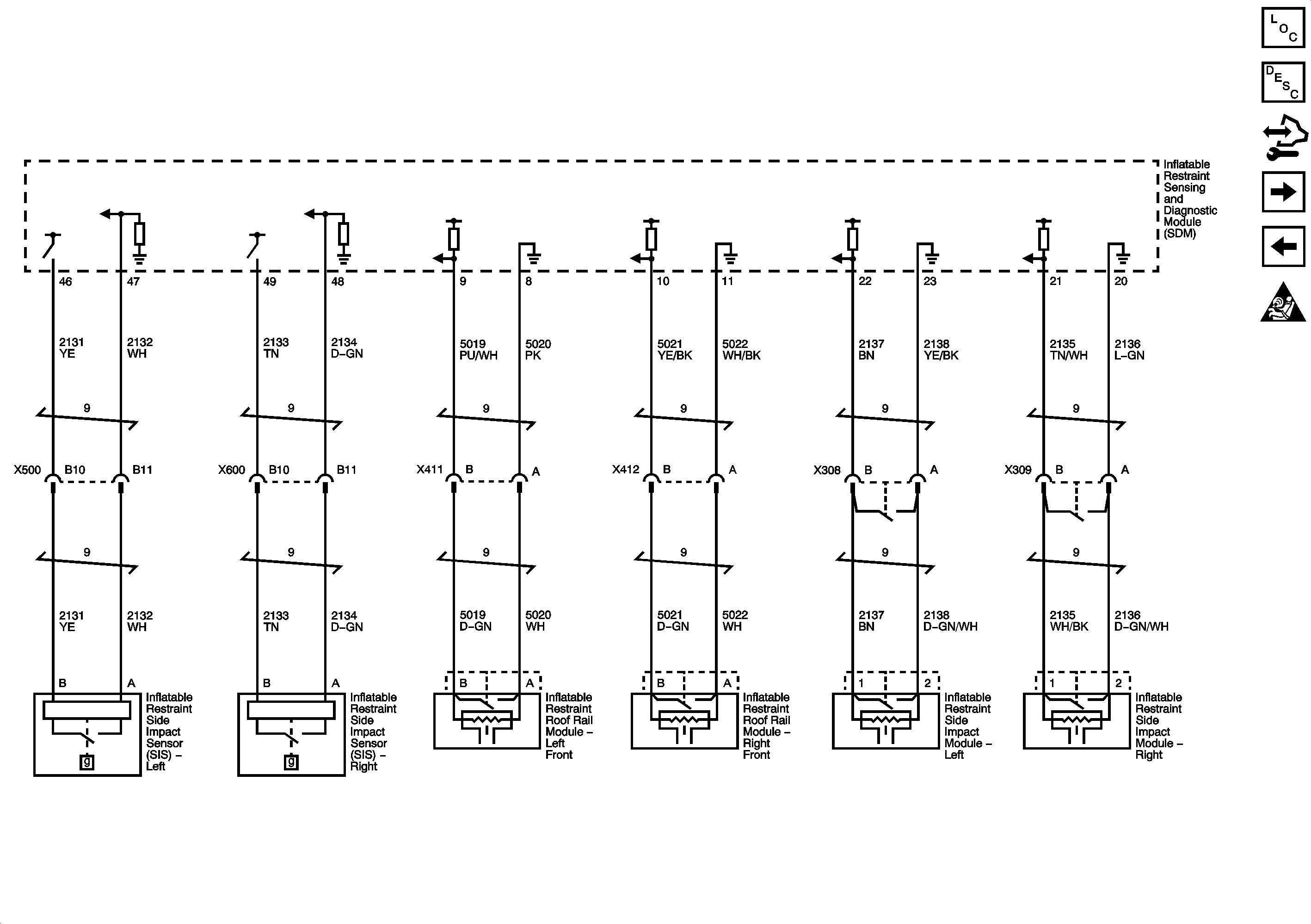
Side Protection (AY0/AY1)
Master Electrical Schematic Icons
Figure 2:

Side Protection (AY0/AY1)


Object Number: 1975101  Size: FS
Master Electrical Component List
SIR System Description and Operation
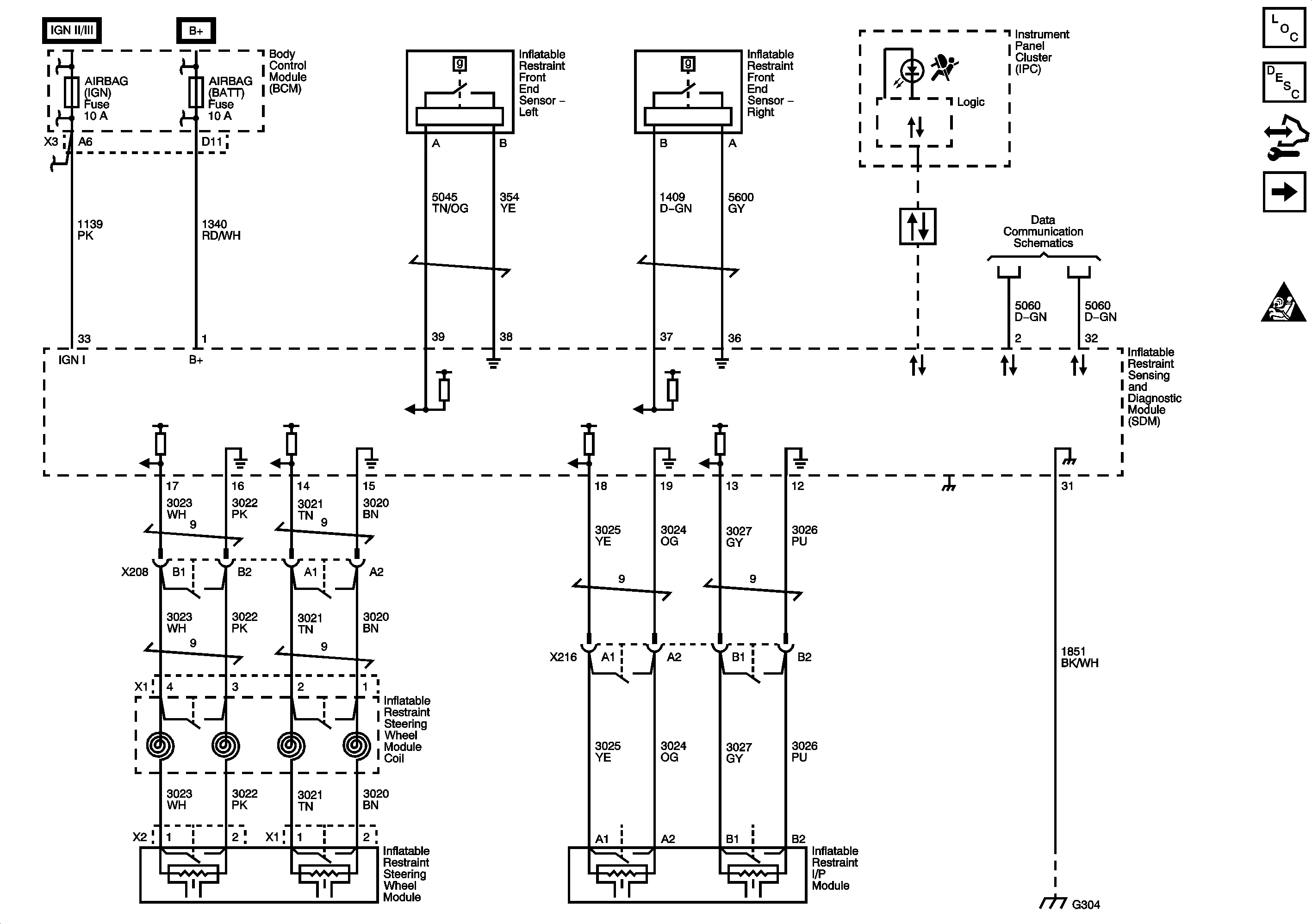
Seat Belt Pretensioners
Power, Ground, and Sensors
Master Electrical Schematic Icons
Figure 3:

Seat Belt Pretensioners


Object Number: 1975107  Size: FS
Master Electrical Component List
SIR System Description and Operation
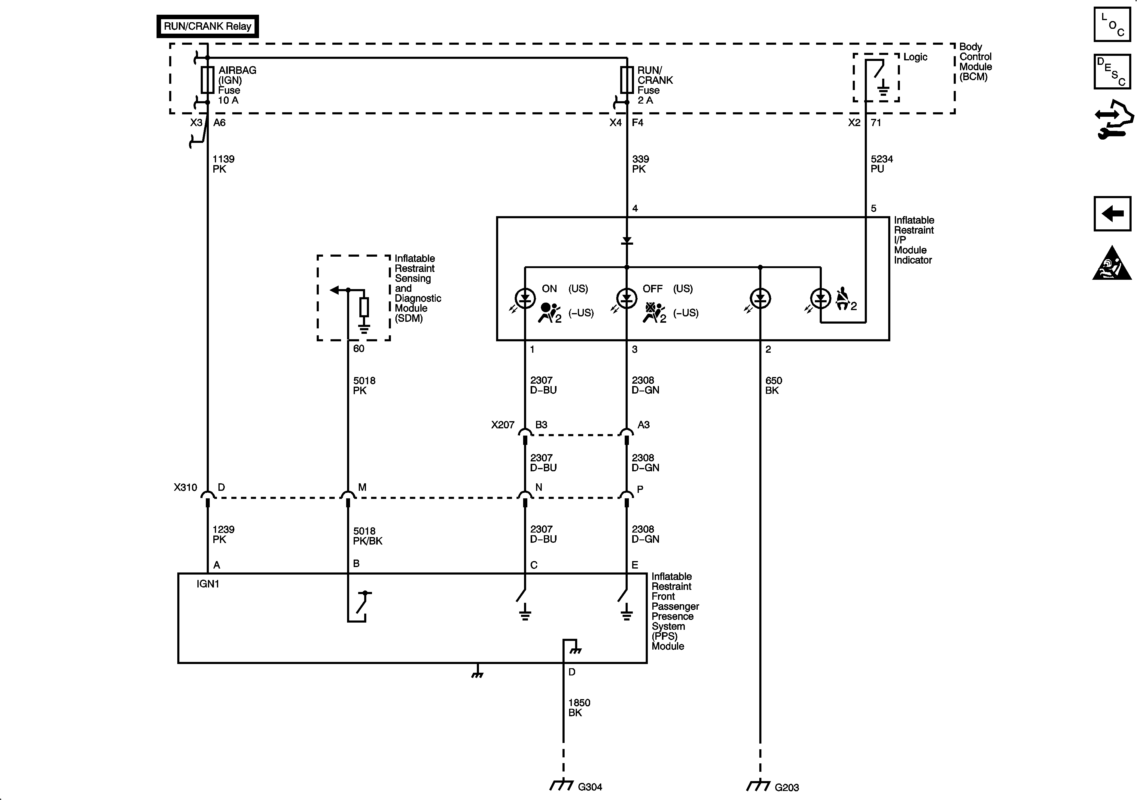
Passenger Presence System
Side Protection (AY0/AY1)
Master Electrical Schematic Icons
Figure 4:

Passenger Presence System


Object Number: 1975108  Size: FS
Master Electrical Component List
SIR System Description and Operation
Seat Belt Pretensioners
Master Electrical Schematic Icons