GM Service Manual Online
For 1990-2009 cars only
Makes
🢒
Chevrolet
🢒
2009
🢒
Malibu
🢒
Diagnostic Navigation
🢒
Vehicle Diagnostic Information
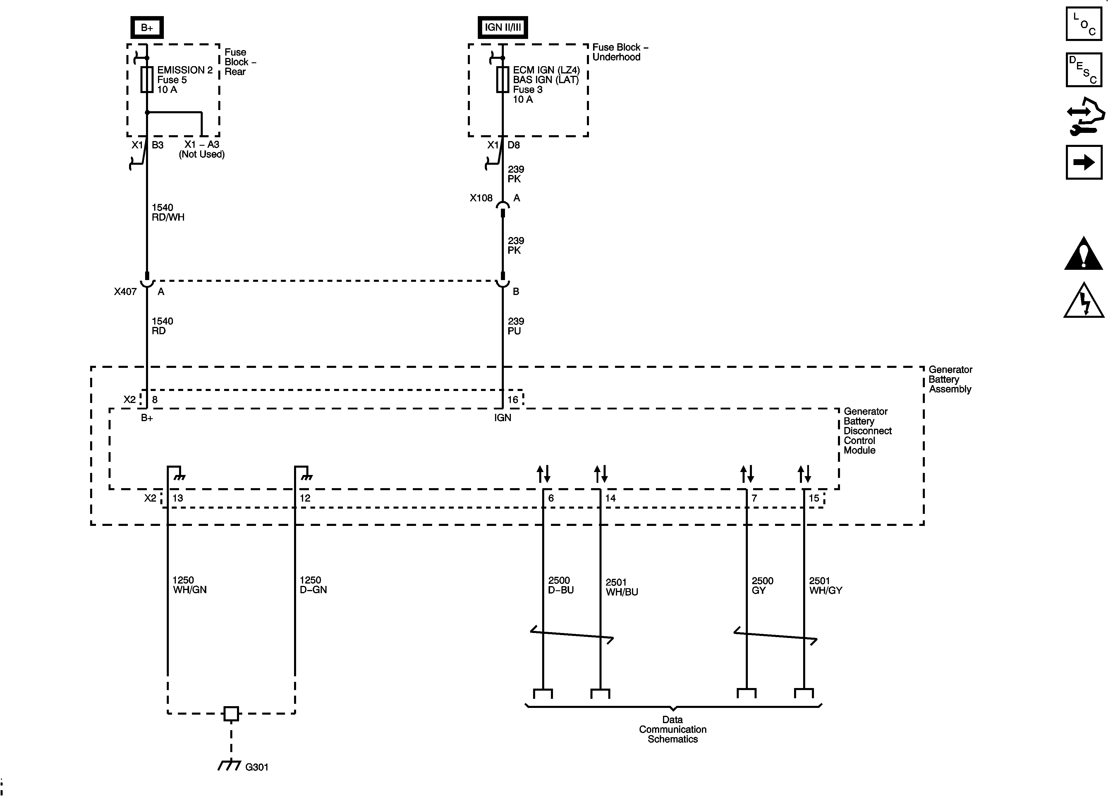
🢒 Hybrid Energy Storage Schematics
Figure
1:
Power, Ground, and Serial Data
Figure
2:
Batteries, Battery Current Sensor, Battery Disconnect Switch, and Main Contactor Relay