GM Service Manual Online
For 1990-2009 cars only
Makes
🢒
Chevrolet
🢒
2009
🢒
Malibu
🢒
Diagnostic Navigation
🢒
Vehicle Diagnostic Information
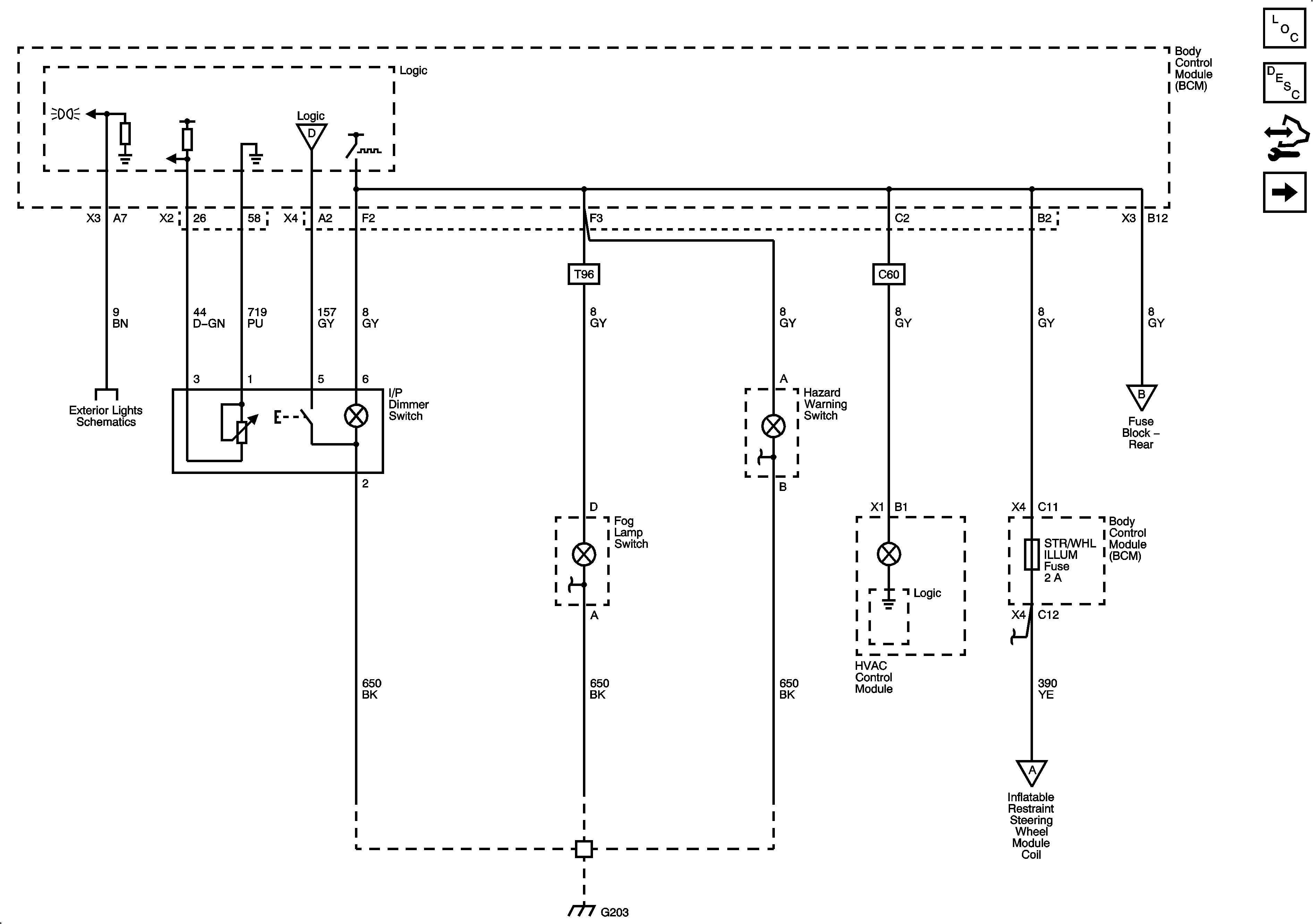
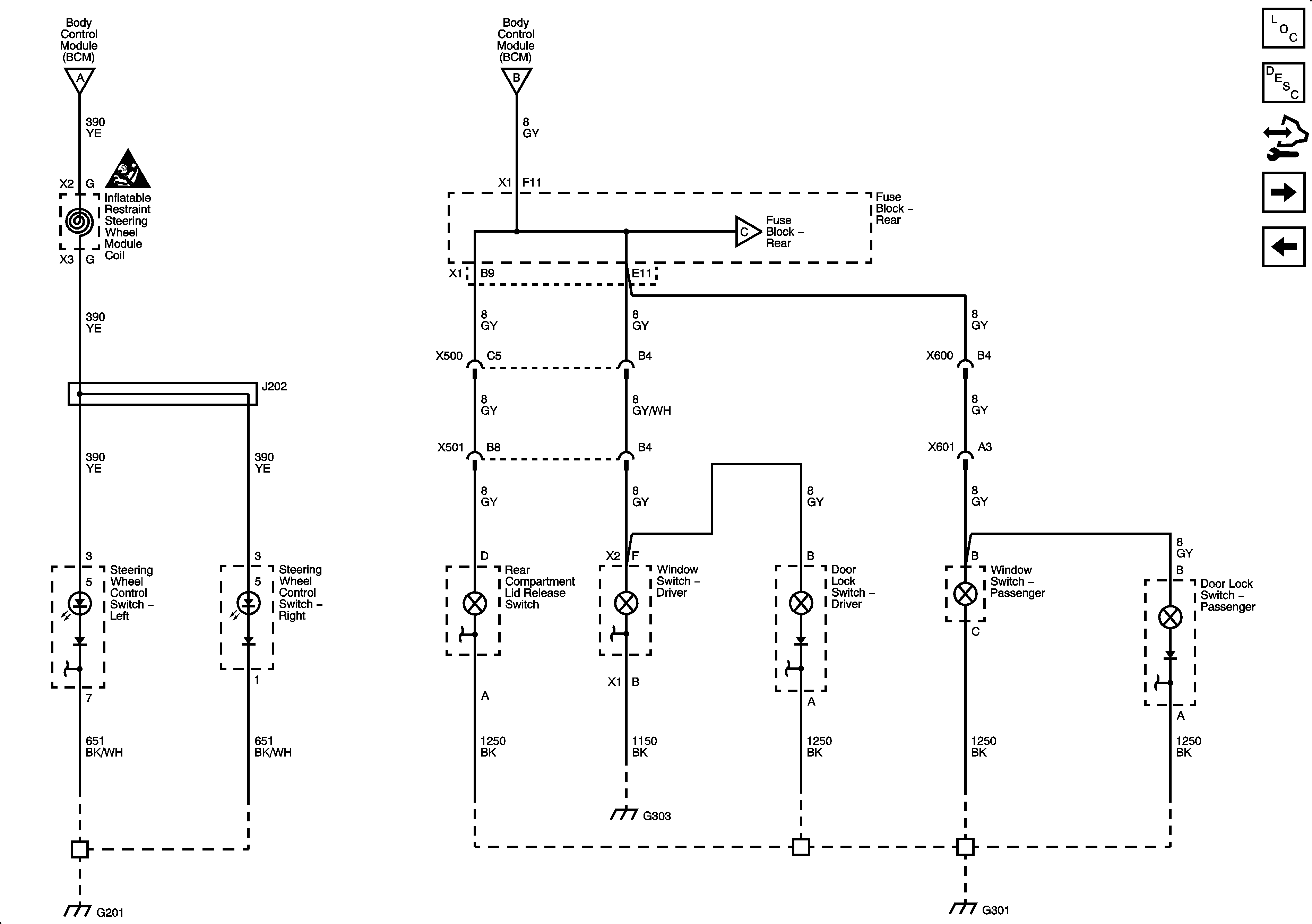
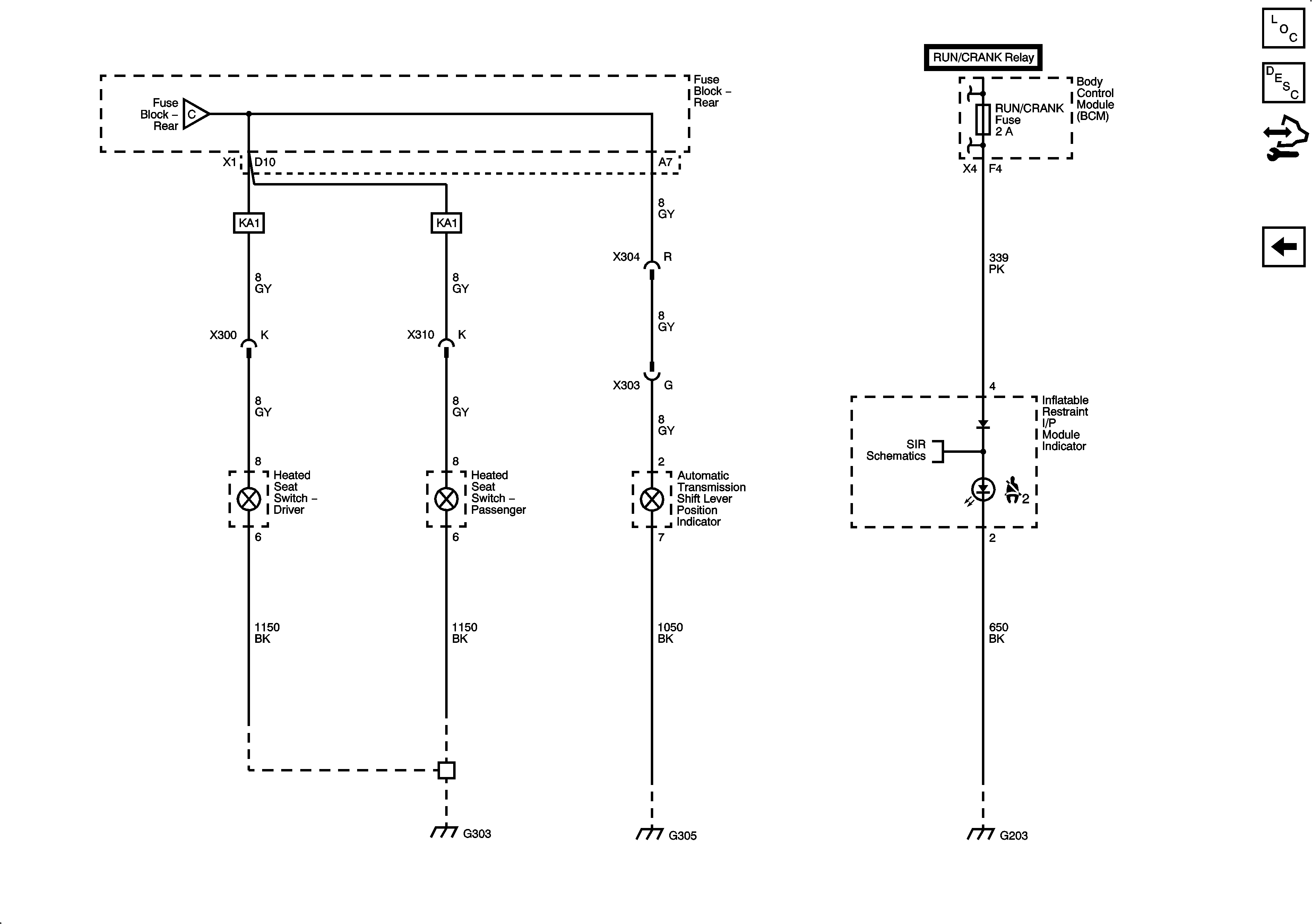
🢒 Interior Lights Dimming Schematics
Figure
1:
Displays
Figure
2:
Switches
Figure
3:
Center Console and Seats