GM Service Manual Online
For 1990-2009 cars only

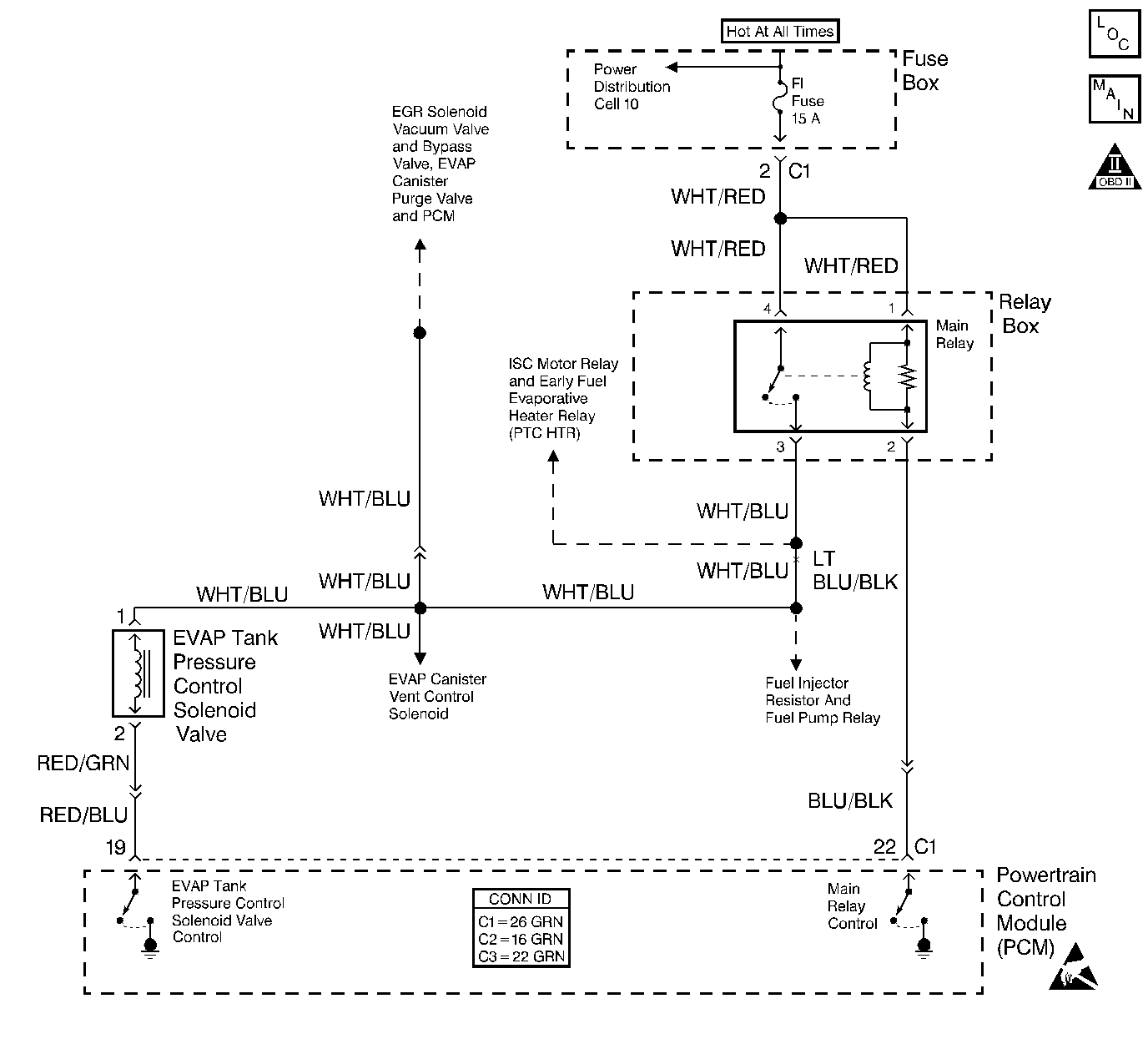
Object Number: 280838  Size: LF
Engine Controls Components
Cell 20: EVAP Controls
OBD II Symbol Description Notice
Handling ESD Sensitive Parts Notice

Circuit Description

The tank pressure control valve is operated by a vacuum signal from the EVAP tank pressure control solenoid valve. The EVAP tank pressure control solenoid vacuum valve is controlled by the powertrain control module (PCM). The PCM opens the tank pressure control valve when the engine is running and the fuel level is within a specified range. The tank pressure control valve opens in order to allow the unrestricted flow of fuel vapors from the fuel tank to the EVAP canister. The DTC P1410 diagnostic determines if there is a failure in the EVAP tank pressure control solenoid valve.

Conditions for Running the DTC

    • Engine is running at steady speed.
    • Engine is operating in Close Loop.
    • Fuel tank level is between 25 and 75%.

Conditions for Setting the DTC

Low voltage indicated in the solenoid control circuit, with the fuel level higher than a specified value, when the diagnostic runs.

Action Taken When the DTC Sets

    • The PCM illuminates the malfunction indicator lamp (MIL) after two consecutive ignition cycles in which the diagnostic runs with the fault active.
    • The PCM records the operating conditions at the time the diagnostic fails. This information is stored in the Freeze Frame buffer.

Conditions for Clearing the MIL/DTC

    • The MIL turns OFF after three consecutively passing trips without a fault present.
    • A History DTC clears after 40 consecutive warm-up cycles without a fault.
    • Use the scan tool Clear DTC Information function or disconnect the PCM battery feed in order to clear the DTC.

Diagnostic Aids

Check for faulty electrical connections to the PCM.

A malfunctioning fuel level sensor may cause a DTC P1410 to set.

An intermittent malfunction may be caused by a problem in the EVAP tank pressure control solenoid valve electrical circuits. Inspect the wiring harness and components for any of the following conditions:

    • Backed out terminals.
    • Improper mating of terminals.
    • Broken electrical connector locks.
    • Improperly formed or damaged terminals.
    • Faulty terminal to wire connections.
    • Physical damage to the wiring harness.
    • A broken wire inside the insulation.
    • Corrosion of electrical connections, splices, or terminals.

If a DTC P1410 cannot be duplicated, the information included in the Freeze Frame data can be useful in determining vehicle operating conditions when the DTC was first set.

Test Description

The numbers below refer to the step numbers in the Diagnostic Table.

  1. The Powertrain OBD System Check prompts the technician to complete some basic checks and store the Freeze Frame data on the scan tool if applicable. This creates an electronic copy of the data taken when the fault occurred. The information is then stored in the scan tool for later reference.

  2. This step determines if the fault is present.

  3. This step checks for ignition positive voltage to the EVAP tank pressure control solenoid valve.

  4. This step checks for a short to ground in the solenoid control circuit.

  5. This step checks for an open in the solenoid control circuit.

  6. This step checks the operation of the EVAP tank pressure control solenoid valve.

Step

Action

Value(s)

Yes

No

1

Did you perform the Powertrain On-Board Diagnostic (OBD) System Check?

--

Go to Step 2

Go to Powertrain On Board Diagnostic (OBD) System Check

2

  1. Turn the ignition ON, leaving the ignition OFF.
  2. Clear the scan tool information.
  3. Operate the vehicle within the Freeze Frame conditions as specified.

Is DTC P1410 set?

--

Go to Step 3

Go to Diagnostic Aids

3

  1. Turn the ignition ON, leaving the engine OFF.
  2. Disconnect the EVAP tank pressure control solenoid valve electrical connector.
  3. Probe the ignition positive circuit at the connector terminal, using a test lamp connected to ground.

Did the test lamp illuminate?

--

Go to Step 4

Go to Step 10

4

Probe the EVAP tank pressure control solenoid valve control circuit at the connector terminal, using a test lamp connected to battery positive voltage.

Did the test lamp illuminate?

--

Go to Step 8

Go to Step 5

5

  1. Probe the EVAP tank pressure control solenoid valve control circuit at the connector terminal, using a test lamp connected to battery positive voltage.
  2. Command the EVAP tank pressure control solenoid valve ON with the scan tool.
  3. Observe the test lamp.

Did the test lamp illuminate when the EVAP tank pressure control solenoid valve was commanded ON?

--

Go to Step 6

Go to Step 9

6

Measure the resistance of the EVAP tank pressure control solenoid valve with a DMM.

Is the resistance within the specified value?

33 to 40 ohms at 20°C (68°F)

Go to Step 7

Go to Step 11

7

  1. Disconnect the vacuum hoses of the EVAP tank pressure control solenoid valve from the intake manifold port and from the vacuum pipe.
  2. Blow air into the EVAP tank pressure control solenoid valve vacuum hose that was disconnected from the vacuum pipe. Air should not pass through the EVAP tank pressure control solenoid valve and exit from the intake manifold hose.
  3. Command the EVAP tank pressure control solenoid valve ON with a scan tool.
  4. Blow air into the vacuum hose of the EVAP tank pressure control solenoid valve that was disconnected from the vacuum pipe. Air should pass through the EVAP tank pressure control solenoid valve and exit from the intake manifold hose.

Did the EVAP tank pressure control solenoid valve pass both inspections?

--

Go to Diagnostic Aids

Go to Step 11

8

  1. Check for a short to ground in the EVAP tank pressure control solenoid valve control circuit.
  2. Repair as necessary.

Was a repair necessary?

--

Go to Step 13

Go to Step 12

9

  1. Check for an open in the EVAP tank pressure control solenoid valve control circuit.
  2. Repair as necessary.

Was a repair necessary?

--

Go to Step 13

Go to Step 12

10

Repair the open in the ignition B+ feed circuit to the EVAP tank pressure control solenoid valve.

Is the action complete?

--

Go to Step 13

--

11

Replace the EVAP tank pressure control solenoid valve. Refer to Evaporative Emission Tank Pressure Control Solenoid Valve Replace .

Is the action complete?

--

Go to Step 13

--

12

Replace the PCM. Refer to Powertrain Control Module Replacement .

Is the action complete?

--

Go to Step 13

--

13

  1. Clear the scan tool information and road test the vehicle within the Freeze Frame conditions that set the DTC.
  2. Review scan tool data and check for DTCs. The repair is complete if no DTCs are stored.

Are any DTCs displayed on the scan tool?

--

Go to the Applicable DTC Table

System OK