GM Service Manual Online
For 1990-2009 cars only
Figure 1:

Cell 11: Ignition Key Warning Switch


Object Number: 351152  Size: FS
Power and Grounding Components
Power and Grounding Description
Cell 11: Horn Relay
Power Distribution Schematics
Handling ESD Sensitive Parts Notice
Handling ESD Sensitive Parts Notice
Figure 2:

Cell 11: Horn Relay


Object Number: 351155  Size: FS
Power and Grounding Components
Power and Grounding Description
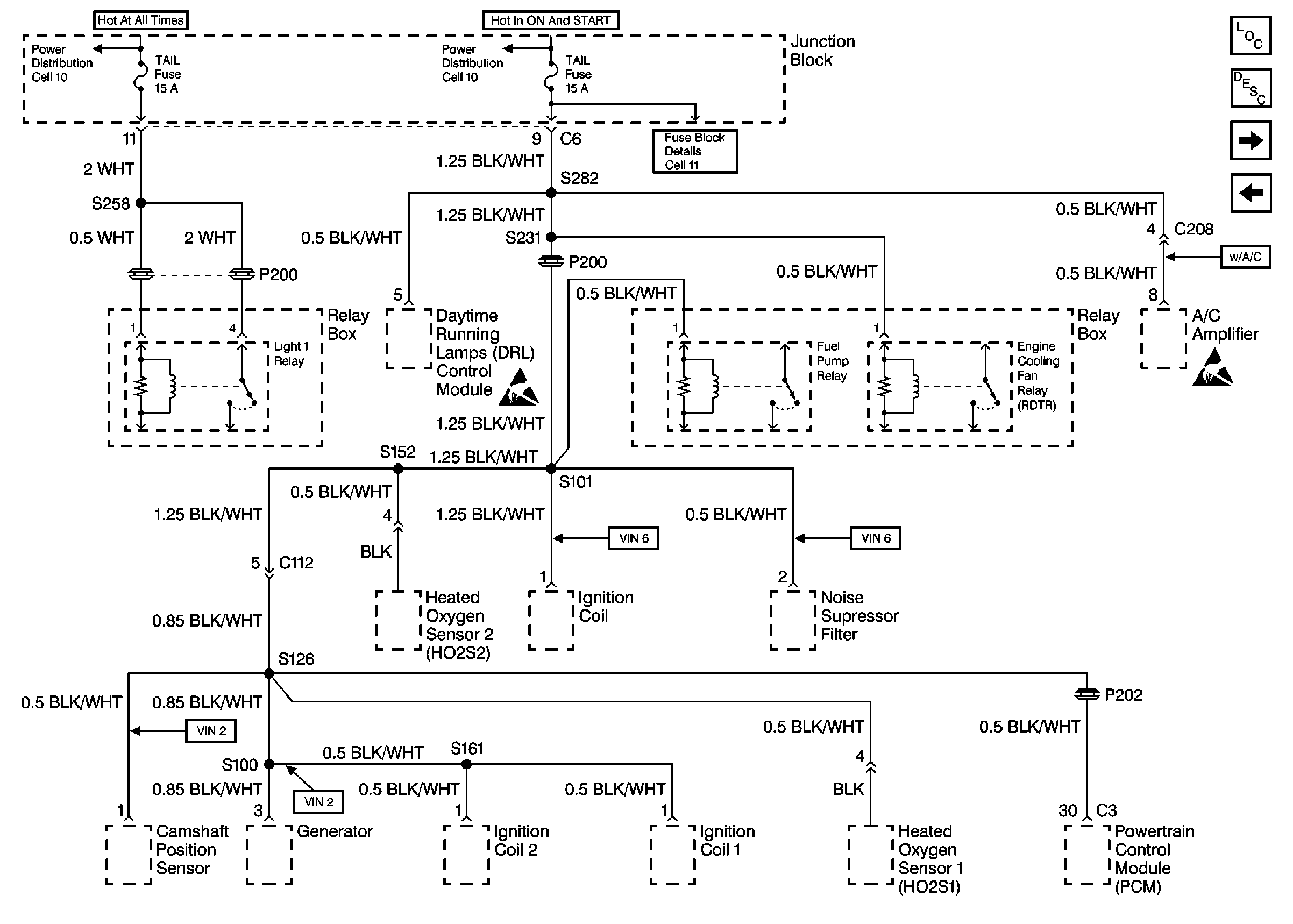
Cell 11: Heated Oxygen Sensor
Cell 11: Ignition Key Warning Switch
Power Distribution Schematics
Handling ESD Sensitive Parts Notice
Handling ESD Sensitive Parts Notice
Figure 3:

Cell 11: Heated Oxygen Sensor


Object Number: 351161  Size: FS
Power and Grounding Components
Power and Grounding Description
Cell 11: Audio Alarm Module
Cell 11: Horn Relay
Fuse Block Schematics
Power Distribution Schematics
Power Distribution Schematics
Handling ESD Sensitive Parts Notice
Handling ESD Sensitive Parts Notice
Figure 4:

Cell 11: Audio Alarm Module


Object Number: 351164  Size: FS
Power and Grounding Components
Power and Grounding Description
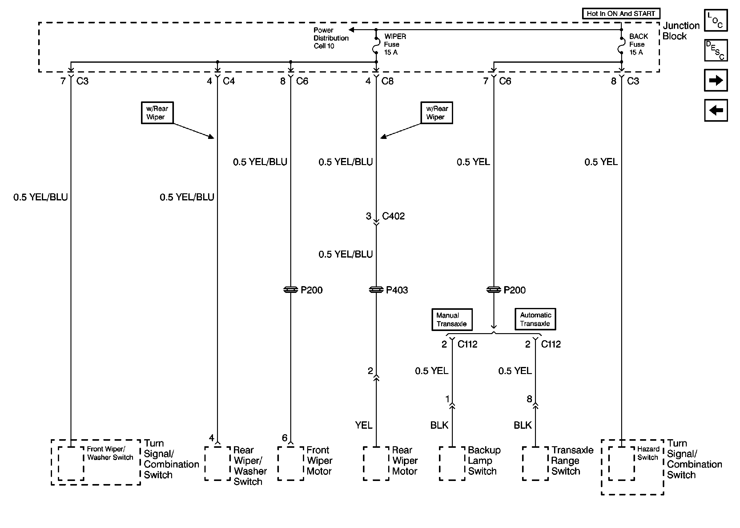
Cell 11: Front and Rear Wiper Motors
Cell 11: Heated Oxygen Sensor
Power Distribution Schematics
Fuse Block Schematics
Handling ESD Sensitive Parts Notice
Handling ESD Sensitive Parts Notice
SIR Handling Caution
Figure 5:

Cell 11: Front and Rear Wiper Motors


Object Number: 351166  Size: FS
Power and Grounding Components
Power and Grounding Description
Cell 11: Def, Heater, ACC Fuses
Cell 11: Audio Alarm Module
Power Distribution Schematics
Figure 6:

Cell 11: Def, Heater, ACC Fuses


Object Number: 351174  Size: FS
Power and Grounding Components
Power and Grounding Description
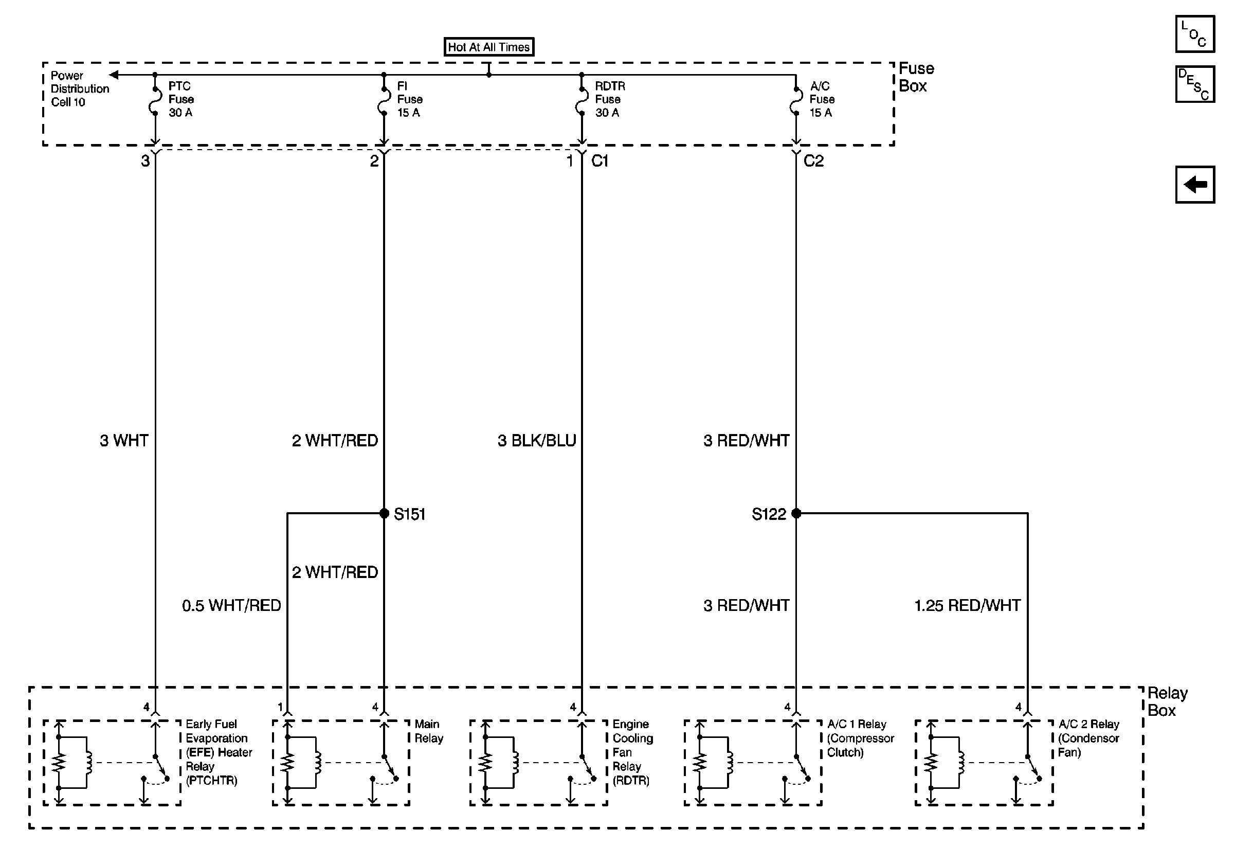
Cell 11: PTC, FI, RDTR, and A/C Fuses
Cell 11: PTC, FI, RDTR, and A/C Fuses
Cell 11: Front and Rear Wiper Motors
Handling ESD Sensitive Parts Notice
Figure 7:

Cell 11: PTC, FI, RDTR, and A/C Fuses


Object Number: 351177  Size: FS
Power and Grounding Components
Power and Grounding Description
Cell 11: Def, Heater, ACC Fuses
Power Distribution Schematics