GM Service Manual Online
For 1990-2009 cars only

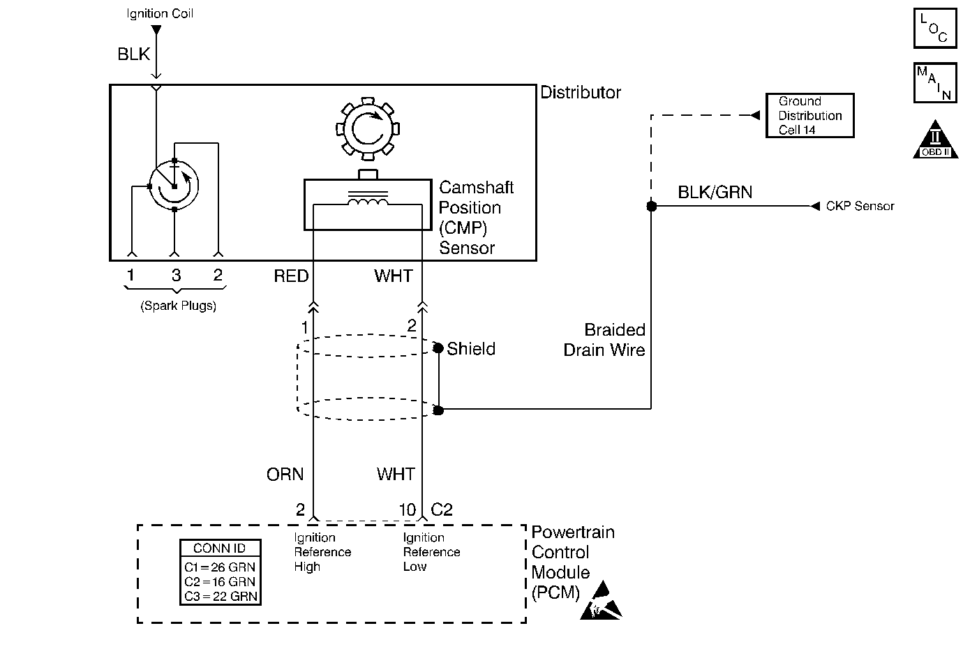
Object Number: 280482  Size: MF
Engine Controls Components
Cell 20: CMP Sensor and CKP Sensor
OBD II Symbol Description Notice
Handling ESD Sensitive Parts Notice

Circuit Description

The powertrain control module (PCM) receives voltage pulses from the camshaft position (CMP) sensor. The PCM uses these pulses as reference signals that indicate the engine speed and the cylinder 1 identification. The CMP sensor generates the voltage pulses from the rotation of the distributor shaft. A signal rotor, which rotates with the distributor shaft, passes through the air gap of the CMP sensor. The movement of the signal rotor through the air gap creates a flux in the magnetic field that is generated by the CMP sensor. The CMP sensor responds to the change in the magnetic field and sends this information to the PCM.

Conditions for Setting the DTC

    • No signal from the CMP sensor while cranking the engine.
    • The condition present for 2 seconds.

Action Taken When the DTC Sets

    • The PCM illuminates the malfunction indicator lamp (MIL).
    • The PCM records the operating conditions at the time that the diagnostic fails. This information is stored in the Freeze Frame buffer.

Conditions for Clearing the DTC

    • The MIL turns OFF after 3 consecutive passing trips without a fault present.
    • A History DTC clears after 40 consecutive warm-up cycles without a fault.
    • Use the Clear DTC Information function, or disconnect the PCM battery feed in order to clear the DTC.

Diagnostic Aids

Check for any of the following conditions:

    • Check for DTC P1500. If DTC P1500 is set, diagnosis that DTC first. A starter motor that fails to operate correctly may set DTC P0340. Check the starter motor and the starter motor circuits if DTC P0340 is set and there are starter motor concerns.
    • Check the CMP sensor signal rotor for correct alignment and for damage. Refer to Distributor Overhaul in Engine Electrical.
    • Check for faulty electrical connections at the PCM and at the circuit components.
    • Inspect the wiring harness for damage and for electrical faults.

Refer to in Wiring Wiring Repairs Systems.

If DTC P0340 cannot be duplicated, the Freeze Frame data can be useful in determining the vehicle operating conditions when the DTC first set.

Test Description

The numbers below refer to the step numbers in the diagnostic table.

  1. The Powertrain OBD System Check prompts the technician to complete some basic checks and store the freeze frame data on the scan tool if applicable. This creates an electronic copy of the data taken when the fault occurred. The information is then stored in the scan tool for later reference.

  2. This step determines if fault is present.

  3. The CMP sensor resistance can range from 240 ohms to 325 ohms at 50° to 100°C (122° to 212°F).

  4. This step checks the CMP sensor for the correct air gap.

Step

Action

Value(s)

Yes

No

1

Did you perform the Powertrain On-Board Diagnostic System Check?

--

Go to Step 2

Go to Powertrain On Board Diagnostic (OBD) System Check

2

  1. Turn ON the ignition, leaving the engine OFF.
  2. Clear the scan tool information.
  3. Operate the vehicle within Freeze Frame conditions as specified. Crank the engine if the vehicle will not start.

Does the scan tool indicate a DTC P0340?

--

Go to Step 3

Go to Diagnostic Aids

3

  1. Turn OFF the ignition.
  2. Check the vehicle at ambient temperature.
  3. Disconnect the distributor electrical connector.
  4. Measure the resistance of the CMP sensor (distributor side) with a DMM.

Is the resistance within the specified value?

240 to 325 ohms at 50°C to 100°C (122°F to 212°F)

Go to Step 4

Go to Step 11

4

Measure the A/C voltage from the CMP sensor (distributor side) with the DMM, while cranking the engine.

Is the voltage within the specified value?

0.10-0.40 volts

Go to Step 5

Go to Step 8

5

  1. Turn OFF the ignition.
  2. Reconnect the distributor electrical connector.
  3. Disconnect the PCM electrical connectors.
  4. Measure the A/C voltage from the ignition reference high signal circuit and the ignition reference low signal circuit with the DMM, while cranking the engine.

Is the voltage within the specified value?

0.10-0.40 volts

Go to Step 10

Go to Step 6

6

  1. Check for any of the following conditions:
  2. • An open in the ignition reference high or low signal circuits
    • A short to ground in the ignition reference high or low signal circuits.
    • A short to voltage in the ignition reference high or low signal circuits.
  3. Repair as necessary. Refer to Wiring Repairs in Wiring Systems.

Was a repair necessary?

--

Go to Step 13

Go to Step 7

7

Repair the faulty electrical connection at the distributor.

Is the action complete?

--

Go to Step 13

--

8

Check the CMP sensor air gap. Refer to Distributor Overhaul in Engine Electrical.

Is the CMP sensor air gap within the specified value?

0.2 to 0.4 mm (0.008 to 0.016 in)

Go to Step 11

Go to Step 9

9

Adjust the CMP sensor air gap. Refer to Distributor Overhaul in Engine Electrical.

Does the engine start and run?

--

Go to Step 13

Go to Step 11

10

  1. Check for a faulty connection at the PCM.
  2. Repair as necessary.

Was a repair necessary?

--

Go to Step 13

Go to Step 12

11

Replace the CMP sensor. Refer to Distributor Overhaul in Engine Electrical.

Is the action complete?

--

Go to Step 13

--

12

Replace the PCM. Refer to Powertrain Control Module Replacement .

Is the action complete?

--

Go to Step 13

--

13

  1. Perform the scan tool Clear DTC Information function and road test the vehicle within the Freeze Frame conditions that set the DTC.
  2. Review the scan tool data and check for DTCs. The repair is complete if no DTCs are stored.

Are any DTCs displayed on the scan tool?

--

Go to the applicable DTC table

System OK