GM Service Manual Online
For 1990-2009 cars only

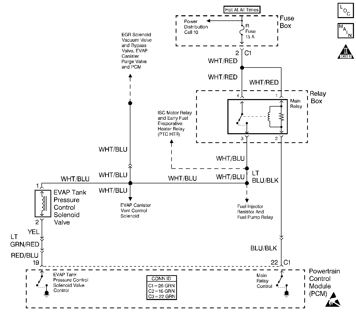
Object Number: 460613  Size: LF
Engine Controls Components
Cell 20: EVAP Controls
OBD II Symbol Description Notice
Handling ESD Sensitive Parts Notice

Circuit Description

The tank pressure control valve is operated by a vacuum signal from the EVAP pressure control valve. The EVAP pressure control valve is controlled by the powertrain control module (PCM). The PCM opens the valve if the engine is running, and the fuel level is within a specified range. The valve opens in order to allow the flow of fuel vapors from the fuel tank to the EVAP canister. The DTC P1410 diagnostic determines if there is a failure in the valve.

Conditions for Running the DTC

    • The engine is running at a steady speed.
    • The engine is operating in the Closed Loop mode.
    • The fuel tank level is between 25 percent and 75 percent.

Conditions for Setting the DTC

Low voltage indicated in the solenoid control circuit, with the fuel level higher than a specified value, when the diagnostic runs.

Action Taken When the DTC Sets

    • The PCM illuminates the malfunction indicator lamp (MIL) after two consecutive ignition cycles in which the diagnostic runs with the fault active.
    • The PCM records the operating conditions at the time that the diagnostic fails. This information is stored in the Freeze Frame buffer.

Conditions for Clearing the DTC

    • The MIL turns OFF after 3 consecutive passing trips without a fault present.
    • A History DTC clears after 40 consecutive warm-up cycles without a fault.
    • Use the Clear DTC Information function, or disconnect the PCM battery feed in order to clear the DTC.

Diagnostic Aids

Check for faulty electrical connections to the PCM.

A malfunctioning fuel level sensor may cause a DTC P1410 to set.

An intermittent malfunction may be caused by a fault in the electrical circuits of the EVAP pressure control valve . Inspect the wiring harness and the components for any of the following conditions:

    • Backed out terminals
    • Incorrect mating of terminals
    • Broken electrical connector locks
    • Incorrectly formed terminals or damaged terminals
    • Faulty terminal-to-wire connections
    • Physical damage to the wiring harness
    • A broken wire inside the insulation
    • Corrosion of electrical connections, of splices, or of terminals

If DTC P1410 cannot be duplicated, the Freeze Frame data can be useful in determining the vehicle operating conditions when the DTC was first set.

Test Description

The numbers below refer to the step numbers in the diagnostic table.

  1. The Powertrain OBD System Check prompts the technician to complete basic checks, and to store the Freeze Frame data on the scan tool if applicable. This creates an electronic copy of the data that was taken when the fault occurred. The information is stored in the scan tool for later reference.

  2. This step checks the operation of the EVAP tank pressure control solenoid valve. The output control of the EVAP pressure control valve is disabled if any DTCs are stored, if engine speed is indicated, and until the engine reaches a temperature of at least 80°C (176°F).

  3. This step checks for a stuck open valve and for a leaking valve.

Step

Action

Value(s)

Yes

No

1

Did you perform the Powertrain On-Board Diagnostic (OBD) System Check?

--

Go to Step 2

Go to Powertrain On Board Diagnostic (OBD) System Check

2

  1. Remove the rear seat cushion. Refer to Rear Seat Cushion Replacement in Body and Accessories.
  2. Disconnect the electrical connector C311 from the fuel tank EVAP solenoid .
  3. Turn ON the ignition, leaving the engine OFF.
  4. Connect a test lamp from the ignition positive voltage terminal to the control circuit terminal of connector C311 on the body harness side.
  5. Observe the test lamp while commanding the EVAP pressure control valve ON and OFF with the scan tool.

Does the test lamp illuminate only when the solenoid was commanded ON with the scan tool?

--

Go to Step 4

Go to Step 3

3

  1. Inspect the pressure control valve circuit for any of the following conditions:
  2. • The ignition positive voltage circuit for an open
    • The solenoid control circuit for an open or a short
  3. Repair as necessary.

Was a repair necessary?

--

Go to Step 11

Go to Step 10

4

  1. Remove the fuel tank. Refer to Fuel Tank Replacement .
  2. Inspect the EVAP pressure control solenoid for faulty electrical connections.
  3. Repair as necessary.

Was a necessary?

--

Go to Step 11

Go to Step 5

5

  1. Remove the EVAP tank pressure control solenoid valve. Refer to Evaporative Emission Tank Pressure Control Solenoid Valve Replace .
  2. Measure the resistance of the EVAP pressure control valve with a DMM.

Is the resistance of the EVAP pressure control valve within the specified range?

33 to 39 ohms at 20°C (68°F)

Go to Step 6

Go to Step 9

6

Caution: Do not breathe the air through the EVAP component tubes or hoses. The fuel vapors inside the EVAP components may cause personal injury.

Blow air into the side port of the EVAP pressure control valve.

Does the air pass through the valve and out the port on the top of the EVAP pressure control valve?

--

Go to Step 9

Go to Step 7

7

  1. Apply 12 volts to the EVAP pressure control valve.
  2. Blow air into the side port of the EVAP pressure control valve.

Did the air pass through the valve and out the port on the top of the EVAP pressure control valve?

--

Go to Step 8

Go to Step 9

8

  1. Inspect for an open and for a short in the wiring harness between the solenoid and the body harness connector C311.
  2. Repair as necessary.

Was a repair necessary?

--

Go to Step 11

Go to Diagnostic Aids

9

Replace the EVAP pressure control valve. Refer to Evaporative Emission Tank Pressure Control Solenoid Valve Replace .

Is the action complete?

--

Go to Step 11

--

10

Replace the PCM. Refer to Powertrain Control Module Replacement .

Is the action complete?

--

Go to Step 11

--

11

  1. Perform the Clear DTC Information function with the scan tool, and road-test the vehicle within the Freeze Frame conditions.
  2. Review the scan tool data, and inspect for any DTCs. The repair is complete if DTCs are not stored.

Are any DTCs displayed on the scan tool?

--

Go to the applicable DTC table

System OK