GM Service Manual Online
For 1990-2009 cars only

Removal Procedure

  1. Remove the manual transaxle from the vehicle. Refer to Transmission Replacement in Manual Transmission.

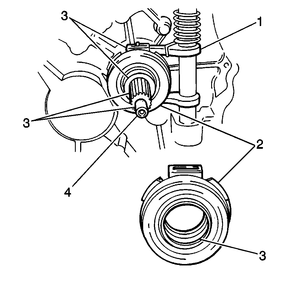
  2. Object Number: 184953  Size: SH
  3. Remove the clutch release shaft return spring (2) from the clutch release shaft fork.
  4. Remove the clutch release bearing pin from the transaxle input shaft.
  5. Remove the clutch release bearing (1) from the transaxle input shaft.
  6. Important: Do not clean the clutch release bearing with a solvent. Cleaning the clutch release bearing with a solvent damages the bearing seals.

  7. Clean the clutch release bearing with a cloth that is clean, dry, and solvent-free.
  8. Inspect the clutch release bearing for external damage and for smooth rotation. Replace the clutch release bearing if external damage exists or bearings do not operate smoothly.

Installation Procedure


    Object Number: 184955  Size: SH
  1. Lubricate the clutch release bearing (2) with a thin coat of GM P/N 1051344 or of an equivalent wheel-bearing lubricant.
  2. Install the clutch release bearing onto the transaxle input shaft (4). Secure the clutch release shaft fork (1) with the clutch release bearing pin.
  3. Install the clutch release shaft return spring to the clutch release shaft fork.
  4. Install the transaxle assembly into the vehicle. Refer to Transmission Replacement in Manual Transmission.