GM Service Manual Online
For 1990-2009 cars only
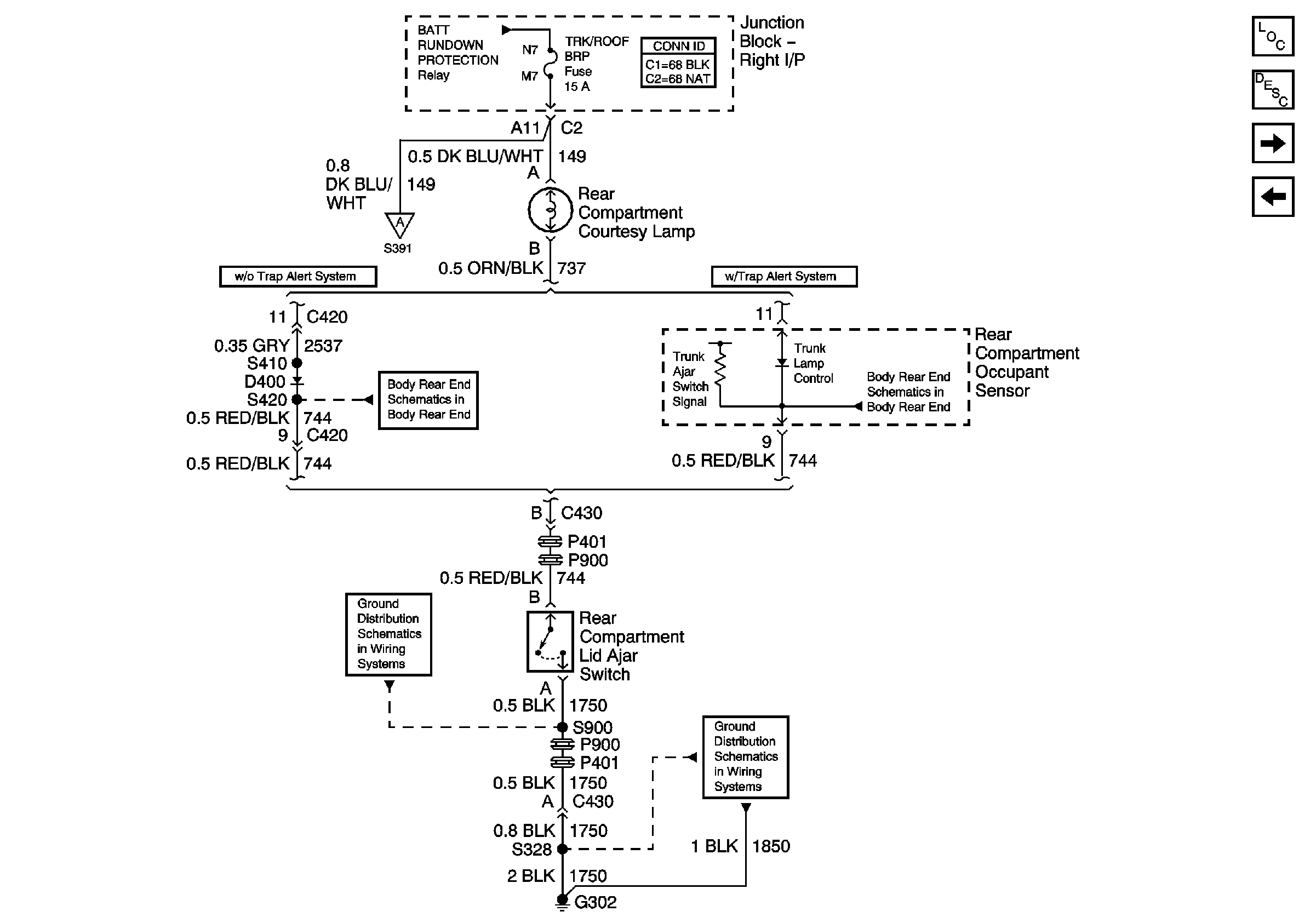
Figure 1:

Courtesy Lamps Control, and I/P


Object Number: 699081  Size: FS
Master Electrical Component List
Data Link Communications Description and Operation
Rear Compartment Courtesy Lamp
DIC/RKE, IP BRP, and TRK/ROOF BRP Fuses, BACKUP LP and BATT RUNDOWN PROTECTION Relays
DIC/RKE, IP BRP, and TRK/ROOF BRP Fuses, BACKUP LP and BATT RUNDOWN PROTECTION Relays
G201 (2 of 2)
G201 (1 of 2)
G203 (1 of 3)
Figure 2:

Rear Compartment Courtesy Lamp


Object Number: 699084  Size: FS
Master Electrical Component List
Data Link Communications Description and Operation
Roof Lighting
Courtesy Lamps Control, and I/P
Courtesy Lamps Control, and I/P
Roof Lighting
Decklid Release (w/o Entrapment Protection)
Decklid Release (W/Entrapment Protection)
G302 (2 of 2) and G309
G302 (1 of 2)
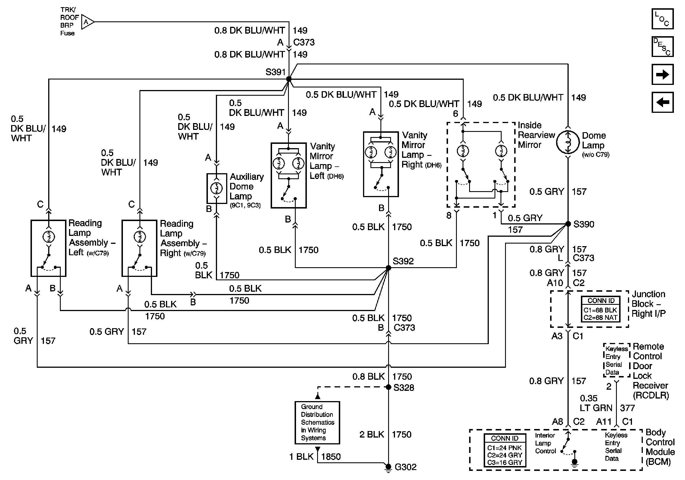
Figure 3:

Roof Lighting


Object Number: 699086  Size: FS
Master Electrical Component List
Interior Lighting Systems Description and Operation
Door Open Switches (Left)
Rear Compartment Courtesy Lamp
Rear Compartment Courtesy Lamp
G302 (1 of 2)
Figure 4:

Door Open Switches (Left)


Object Number: 727522  Size: FS
Master Electrical Component List
Interior Lighting Systems Description and Operation
Door Open Switches (Right)
Roof Lighting
Door Open Switches (Right)
Door Open Switches (Right)
Door Open Switches (Right)
G203 (1 of 3)
Figure 5:

Door Open Switches (Right)


Object Number: 727526  Size: FS
Master Electrical Component List
Interior Lighting Systems Description and Operation
Door Open Switches (Left)
Door Open Switches (Left)
Door Open Switches (Left)
Door Open Switches (Left)