GM Service Manual Online
For 1990-2009 cars only
Makes
🢒
Chevrolet
🢒
2004
🢒
Monte Carlo
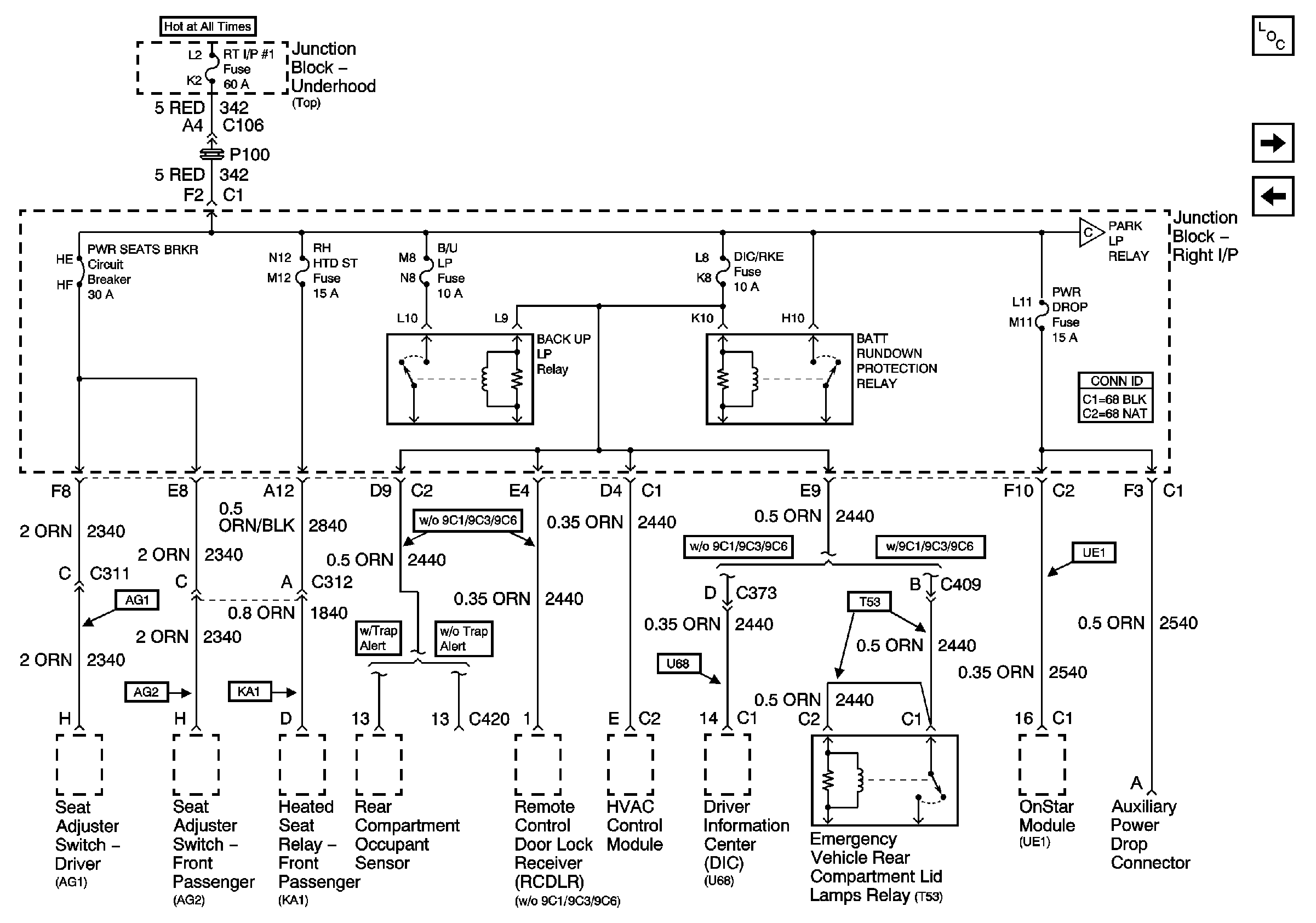
🢒 B/U LP, DIC/RKE, PWR DROP, and RH HTD ST Fuses, PWR SEATS Circuit Breaker
B/U LP, DIC/RKE, PWR DROP, and RH HTD ST Fuses, PWR SEATS Circuit Breaker
B/U LP, DIC/RKE, PWR DROP, and RT HTD ST Fuses, PWR SEATS BRKR Circuit Breaker
Master Electrical Component List
BATT RUNDOWN PROTECTION Relay, I/P BRP, and TRK, ROOF BRP Fuses
CLSTR/BCM, DR LK, LEFT IP, LT HTD ST/BCM, and PWR MIR Fuses, RETAINED ACCSRY PWR BRKR Circuit Breaker, HEADLAMP, and RETAINED ACCSRY PWR Relays
FRT PARK LP and REAR PARK LP Fuses